-
1. 匿名 2025/10/12(日) 14:26:48
高橋氏から再度「自民党との本質的には何が違うんですか。組織ぐるみだったかどうかですか」と聞かれ、斉藤氏は言葉に詰まりながら「まずは私の相続の問題は政治資金ではなく、私の資産の報告の仕方が間違っていた。これは政治資金ではないということ」と返答。続けて「50万円、宅建協会からいただいていたお金を報告ミスだったのは、まさにこれは報告しなかったわけですから。これについては私のミスになります。選挙の時のコンビニの報告書の中に不備があったことについても、これはこんなこと言って逃げるわけではありませんけど、たくさんの議員が指摘されています。この点でもミスということで、謝るしかない」と説明した。
(略)
斉藤氏は前段で、自民党との連立解消は「(政治資金)不記載問題で国民の不信感が高まった。払拭しなければならない。そのためには努力しなければならない。でも、その姿勢がないのではないか」などと語っていた。+6
-481
-
3. 匿名 2025/10/12(日) 14:27:34
中国大使の面会の話も聞いてるし
よっぽどオールドメディアより仕事してるわ+885
-11
-
4. 匿名 2025/10/12(日) 14:27:42
ワロタw
どの口で高市さん責めてるんだよ+1211
-9
-
5. 匿名 2025/10/12(日) 14:27:53
>>2
なつおちゃんのほうがいい男だったよ+13
-60
-
6. 匿名 2025/10/12(日) 14:28:05
恥ずいやつやん+504
-3
-
7. 匿名 2025/10/12(日) 14:28:27
裏金議員がミスでしたなんて言っても絶対許されないのにミス、ミス、ミスの連呼+886
-2
-
8. 匿名 2025/10/12(日) 14:28:34
他人に厳しく自分には甘く、なんてのは日本人は許しませんよ+854
-6
-
9. 匿名 2025/10/12(日) 14:28:35
ブーメラン斎藤+573
-3
-
10. 匿名 2025/10/12(日) 14:29:25
>>2
あなたおいくつ?
+74
-2
-
11. 匿名 2025/10/12(日) 14:29:39
>>2
自分も裏金と批判してる議員と同じことをまったくしていたのに批判するのかってこと?+472
-4
-
12. 匿名 2025/10/12(日) 14:29:45
創価学会は日本の癌
自覚してください+673
-4
-
13. 匿名 2025/10/12(日) 14:29:51
悪夢の26年+386
-1
-
14. 匿名 2025/10/12(日) 14:29:54
謝ればセーフなんだ+336
-1
-
15. 匿名 2025/10/12(日) 14:30:01
人には裏金って責めるのに自分は不記載で済まそうとする党首+641
-6
-
16. 匿名 2025/10/12(日) 14:30:04
>>1
記者から「なぜ石破総裁の時に裏金追求をしなかった?」と質問され、無言退席
その質問がきたらこうすると予め打ち合わせてあったかのように別人物が即座に入って代わりに回答+482
-0
-
17. 匿名 2025/10/12(日) 14:30:06
自民は裏金!野党は不記載!+283
-2
-
18. 匿名 2025/10/12(日) 14:30:14
公明党の自滅っぷりがすさまじい+378
-2
-
19. 匿名 2025/10/12(日) 14:30:15
>>2
大人しそうな顔して・・っていつも思うw+125
-0
-
20. 匿名 2025/10/12(日) 14:30:20
>>1
小汚いクソゴミ狸ジジイ地獄に落ちろ+190
-6
-
21. 匿名 2025/10/12(日) 14:30:23
そうかそうか+102
-1
-
22. 匿名 2025/10/12(日) 14:30:33
じゃあ他の人も「ミスでした。ごめんなさい」で許されるね+378
-1
-
23. 匿名 2025/10/12(日) 14:30:34
自分もやってるんかい!
しかも変な工作してる民主党の安住も不記載議員
敢えて自民党と同じ言い方するなら全員裏金議員+341
-0
-
24. 匿名 2025/10/12(日) 14:30:43
萩生田の選挙区は八王子でしょ?
公明党離脱したら次の選挙落選するかもな
八王子はそうか信者多いし+10
-22
-
25. 匿名 2025/10/12(日) 14:30:56
>>2
なつおの次のこいつの前の一瞬で消え去ったメガネのがマシじゃね?
どっちも爺さんだけど+28
-2
-
26. 匿名 2025/10/12(日) 14:31:06
自分のことはミスで片付けようとしてる卑怯者+301
-2
-
27. 匿名 2025/10/12(日) 14:31:10
今は地上波みなくてもこうやってリハックとか
政治系のそれなりにちゃんとした動画配信サイトあるしね
国民は騙しにくい時代だよね+277
-2
-
28. 匿名 2025/10/12(日) 14:31:20
裏金議員ぶっ叩いて、それがブーメラン🪃なったの笑う+200
-0
-
29. 匿名 2025/10/12(日) 14:31:21
>>1
支那国の顔だけ見て政治してる恥知らずの売国帰化人+203
-1
-
30. 匿名 2025/10/12(日) 14:31:24
>>16
なんでこの人に代表任せてるんだろう+250
-0
-
31. 匿名 2025/10/12(日) 14:31:37
高市さんが総裁に決まったら真っ先に中国の中日大使と議事堂内で対談した
ここで連立離脱をきつく言われたんだろうね
今はネットの声が思いの外厳しくてビビり出したところじゃない?+303
-1
-
32. 匿名 2025/10/12(日) 14:32:12
不記載や中国の関係性を聞かれるとすごくしどろもどろになってた
自民党を責めるような発言の時は元気だった+240
-1
-
33. 匿名 2025/10/12(日) 14:32:31
>>1
信者はこういうのをどう矛盾をどう咀嚼してるんだろう。
ますます減りますように⛩️🙏
ニッポンがさらに健やかに発展しますように🇯🇵+198
-1
-
34. 匿名 2025/10/12(日) 14:32:34
>>12
どう見られているか自覚ないんだよ+92
-1
-
35. 匿名 2025/10/12(日) 14:32:44
リハック高橋さんの番組好きです
ABEMAのくるまの旅番組も面白い+38
-3
-
36. 匿名 2025/10/12(日) 14:32:57
外国人参政権 公明党+93
-1
-
37. 匿名 2025/10/12(日) 14:33:15
>>1
はっず❗️w
カッコ悪www+90
-1
-
38. 匿名 2025/10/12(日) 14:33:23
>>1
斉藤さんこれ以上メディア出演しない方がいいと思う
色々矛盾した発言してる+170
-2
-
39. 匿名 2025/10/12(日) 14:33:28
私のはミスです!って言ってて恥ずかしくないのかな?+180
-0
-
40. 匿名 2025/10/12(日) 14:33:45
>>2
顔に似合わず決断力があるw+1
-15
-
41. 匿名 2025/10/12(日) 14:33:46
ホントみっともないよ
日本人には強気、中国にはペコペコ
それじゃ信用されるわけない+202
-1
-
42. 匿名 2025/10/12(日) 14:33:50
中国と創価学会って仲良しなの?+94
-0
-
43. 匿名 2025/10/12(日) 14:33:52
ミスで済めば、みんなそうしてるだろ。+97
-1
-
44. 匿名 2025/10/12(日) 14:33:52
>>13
失われた30年ともろ被りだよね+141
-0
-
45. 匿名 2025/10/12(日) 14:34:03
政治とカネの問題って綺麗事言っててこれ
高市さんが気に食わないだけでしょ
あと国民は政治とカネに興味ある人そこまで多く無いと思う
10本の指には入っても3本の指には入らないって程度じゃない?それより移民問題だよ+165
-2
-
46. 匿名 2025/10/12(日) 14:34:10
自分のはミスで済ませるwww
ウケる+98
-1
-
47. 匿名 2025/10/12(日) 14:34:21
>>30
前の代表が選挙落選したから
人材不足+144
-0
-
48. 匿名 2025/10/12(日) 14:34:22
>>1
この創価党連中は高市たちの足引っ張ることしか考えてなくてブーメランで草
ブーメランと言えば立民の安住も裏金議員たち叩いてたのに不記載やってたよな
一切報道されてないがあいつらほんま無理+155
-1
-
49. 匿名 2025/10/12(日) 14:34:22
>>12
近頃じゃ国土もメガソーラーにやられてますし、ガチなのかもしれませんね+100
-0
-
50. 匿名 2025/10/12(日) 14:34:29
そうかそうか
自分のはミスだから仕方ないとな+51
-1
-
51. 匿名 2025/10/12(日) 14:34:30
>>1
笑。裏金が理由なんて嘘なのとっくにバレてて草
中国に言われただけ+89
-1
-
52. 匿名 2025/10/12(日) 14:34:31
地上波もやたら政治とカネばかりを理由に話聞いてんじゃなく
高橋さんみたいに切り込んでみたらいいのに
やたら正義ヅラのメディアのアナウンサーやジャーナリストに報道やジャーナリズム語らないでほしい+109
-0
-
53. 匿名 2025/10/12(日) 14:34:50
安倍派の議員は裏金
他の左翼や創価議員は記載漏れや事務処理のミス
つまり安倍派叩きたいだけの道具なのよ+99
-1
-
54. 匿名 2025/10/12(日) 14:34:58
🙌日本万歳🙌+6
-0
-
55. 匿名 2025/10/12(日) 14:34:59
>>17
石破茂も文春にすっぱ抜かれた時は不記載だったよ
本人はそんな事実はないと言ってたがあれどうなったんだろう?+71
-0
-
56. 匿名 2025/10/12(日) 14:35:40
>>40
自民と連立解消を決めたのは公明党過去イチの仕事だよな+25
-0
-
57. 匿名 2025/10/12(日) 14:35:48
>>27
変な切り取りがないから、リハック系の番組の方がいい+69
-1
-
58. 匿名 2025/10/12(日) 14:35:56
ブーメランは野党の特技だと思っていたが与党も中々+2
-1
-
59. 匿名 2025/10/12(日) 14:35:57
>>1
姉からややこしい相続
それが違法にならならいギリギリでなんかやったんじゃないの?+23
-0
-
60. 匿名 2025/10/12(日) 14:36:12
消えろ!!!媚中!!!+46
-0
-
61. 匿名 2025/10/12(日) 14:36:12
>>1
お前の裏金は裏金、俺の裏金は不記載やミス
自分や身内に甘すぎやろこのカルト野郎+86
-0
-
62. 匿名 2025/10/12(日) 14:36:29
>>8
他人に厳しく自分に甘い…それってガル民やん+8
-12
-
63. 匿名 2025/10/12(日) 14:36:35
>>8
何しれっと政治と金の問題がーっていってんだかって感じよな
もう公明党の時が連立外れるからってわーわー騒がないといけないのが情けないわ
こんな政党消えていいし+73
-1
-
64. 匿名 2025/10/12(日) 14:36:54
>>7
安倍派の記載ミスは裏金、その他の、自分の記載ミスは裏金じゃない!ってこと?
なるほど全くわかりませんw+154
-1
-
65. 匿名 2025/10/12(日) 14:37:49
>>1
HELLO! MISS Saito+0
-0
-
66. 匿名 2025/10/12(日) 14:38:04
>>2
見た目地味だが言うべきこと、決断すべきことをビシッとやる
質実剛健、男の中の男ですよ+2
-21
-
67. 匿名 2025/10/12(日) 14:39:27
連立解消して困らせてやる!つって勢い良くドア閉めたのに公明党の方がクビ締められてる印象+33
-0
-
68. 匿名 2025/10/12(日) 14:39:31
>>30
石井前代表が落選
そのあと代表に据えようとした人が2,3年前まで中国人だったのが拡散されたから
+148
-1
-
69. 匿名 2025/10/12(日) 14:39:42
>>2
そうかそうか+8
-0
-
70. 匿名 2025/10/12(日) 14:40:03
政治家の事務方ってミスする人多いね(笑)
ばれたらミスって言って追徴課税も罰もなんもないし、とりあえずミスっとくかーって感じ?+22
-0
-
71. 匿名 2025/10/12(日) 14:40:22
>>2
公明党しかないよ。
日本を変えるのは。+2
-35
-
72. 匿名 2025/10/12(日) 14:41:01
>>7
マスコミは旧安倍派を叩きたいから裏金の言葉をつくり叩くのよ+81
-1
-
73. 匿名 2025/10/12(日) 14:41:12
>>1
政治資金収支報告書の記載漏れ
公明斉藤副代表、寄付100万円記載せず 収支報告書訂正 | 中国新聞デジタルwww.chugoku-np.co.jp公明党の斉藤鉄夫副代表(比例中国)の資金管理団体が、2018年と19年に東京都内の政治団体から受けた寄付計100万円を政治資金収支報告書に記載していなかったことが14日、分かった。斉藤氏の事務所は「...
個人の資産報告書の記載漏れ
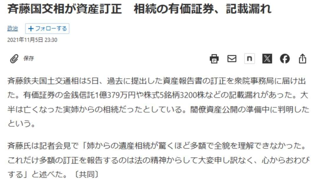
斉藤国交相が資産訂正 相続の有価証券、記載漏れ - 日本経済新聞www.nikkei.com斉藤鉄夫国土交通相は5日、過去に提出した資産報告書の訂正を衆院事務局に届け出た。有価証券の金銭信託1億379万円や株式5銘柄3200株などの記載漏れがあった。大半は亡くなった実姉からの相続だったとしている。閣僚
+18
-0
-
74. 匿名 2025/10/12(日) 14:41:31
政治とカネで高市さん責めたくせにこの人もかよw
+45
-0
-
75. 匿名 2025/10/12(日) 14:41:56
公明って武器輸出に関しても足を引っ張ってたよね
フランス10%ドイツも6%イタリア5%韓国2%らしいし日本はほぼ0で1件だけだとか+19
-1
-
76. 匿名 2025/10/12(日) 14:42:00
>>52
高橋さん、立憲の安住さんにも厳しく追及してたな
立憲がより苦手になった回だった+49
-0
-
77. 匿名 2025/10/12(日) 14:42:04
>>1
金もだけど、なぜ統一教会がダメで創価は良いのかわからない。
創価の方がガッツリ政治に喰い込んでるのに。
(別に信仰は否定してません。)+94
-0
-
78. 匿名 2025/10/12(日) 14:42:22
>>42
池田大作がまだ中国と国交が無い時代に中国訪問して周恩来と面会
その後日中国交正常化を提言したから
古い学会員はいまだに日中国交正常化は池田先生のおかげって言っている人もいる+52
-1
-
79. 匿名 2025/10/12(日) 14:42:36
>>2
公明党しか勝たん+3
-18
-
80. 匿名 2025/10/12(日) 14:43:18
野党にも不記載()がいるのに責めないどころか協力をちらつかせてる時点でね+13
-0
-
81. 匿名 2025/10/12(日) 14:43:32
50万円のミスって仕事できてないじゃん+21
-0
-
82. 匿名 2025/10/12(日) 14:43:43
>>2 に公明党賞賛レス多くて吐き気してきた
一回吐いてくるわ+26
-0
-
83. 匿名 2025/10/12(日) 14:44:35
>>2
眼科行きな+13
-0
-
84. 匿名 2025/10/12(日) 14:44:55
>>8
反日あるある+44
-1
-
85. 匿名 2025/10/12(日) 14:46:14
>>31
そうだと思うわ
オールドメディアは懸命に庇ってくれるけどネットの声はそうじゃない。世論は自分達に同情する流れだと思っていたけど目論み外れたんだろうね+107
-1
-
86. 匿名 2025/10/12(日) 14:46:25
>>84
自民もよく何十年もこんな反日党と連立組んでたよな
そら自民の力衰退するわ
自民が公明と連立を決めた時石原慎太郎はじめ「自民党は終わった」って呟いてた人の言葉の意味が改めてわかるわな+76
-1
-
87. 匿名 2025/10/12(日) 14:46:45
今大切なのは売国政権を誕生させない事なんじゃないの?+20
-0
-
88. 匿名 2025/10/12(日) 14:47:38
>>13
厄病神が離れたことだし、今のうちに高市さんは靖国神社で厄祓いした方がいいかもしれない+65
-0
-
89. 匿名 2025/10/12(日) 14:48:51
>>82
公明党って親中だらけなんだろうね+34
-0
-
90. 匿名 2025/10/12(日) 14:49:23
宗教から金もらってる奴には
企業献金やめろと言われたくない+34
-0
-
91. 匿名 2025/10/12(日) 14:49:24
随分と財産があるよで羨ましいわ。
斉藤国交相が資産訂正 相続の有価証券、記載漏れ:日本経済新聞
斉藤国交相が資産訂正 相続の有価証券、記載漏れ - 日本経済新聞www.nikkei.com斉藤鉄夫国土交通相は5日、過去に提出した資産報告書の訂正を衆院事務局に届け出た。有価証券の金銭信託1億379万円や株式5銘柄3200株などの記載漏れがあった。大半は亡くなった実姉からの相続だったとしている。閣僚
+8
-0
-
92. 匿名 2025/10/12(日) 14:50:24
>>13
変わるといいね
真面目な若者、苦労してきた世代が報われてほしい+27
-0
-
93. 匿名 2025/10/12(日) 14:50:48
>>12
法人税とっていいと思うんだよな、宗教(もちろんお寺とかも)+95
-1
-
94. 匿名 2025/10/12(日) 14:51:09
>>1
>払拭しなければならない。そのためには努力しなければならない。でも、その姿勢がないのではない
ちょっと進次郎+9
-0
-
95. 匿名 2025/10/12(日) 14:52:53
創価がお金持ちと言われてるけど、何十年日本人の信者から集めて10兆円の資産は、中国人の詐欺グループが10年犯罪活動して暗号通貨で10兆円もってるのと同じ規模なんだよね+9
-1
-
96. 匿名 2025/10/12(日) 14:53:20
>>4
裏金議員だらけなのにね!議員はほとんど脱税だぜ。+104
-0
-
97. 匿名 2025/10/12(日) 14:53:23
>>71
支那寄りに?+4
-1
-
98. 匿名 2025/10/12(日) 14:53:37
自分らは棚上げして
高市さんによくも政治資金の問題解決とか
言えるよな。+26
-0
-
99. 匿名 2025/10/12(日) 14:54:04
>>91
資産家なんだね+5
-0
-
100. 匿名 2025/10/12(日) 14:55:10
>>4
いちゃもんワーワー言い訳ゴニョゴニョ
近頃の左派は格好悪いのだけど、それで良いのかしら+93
-0
-
101. 匿名 2025/10/12(日) 14:56:33
>>1
不正がミスで済むんだから権力は必要よね
一般の人は犯罪になるもんね+18
-1
-
102. 匿名 2025/10/12(日) 14:56:45
>>5
さっきテレビで選挙の時の昔の映像流れてて、歌を歌ってたよ、選挙活動の歌みたいな歌詞だった
+6
-1
-
103. 匿名 2025/10/12(日) 14:57:07
>>68
え?そうなの?+85
-0
-
104. 匿名 2025/10/12(日) 14:57:35
>>76
福島にしばき隊との付き合いも聞いてたよね
まったく関係ないならないって言うのにそこはなんかあーだこうだ言い訳していた+21
-1
-
105. 匿名 2025/10/12(日) 14:58:56
>>1
本来こういうのを追求するのがメディアの使命なのにね...+24
-0
-
106. 匿名 2025/10/12(日) 14:59:30
「自民党がやったら不記載ではなく裏金だ! 左翼政党の裏金は不記載ゴメンでええやろ?」
このダブスタ腹立つんだけど。
れいわも、立憲も、左翼マスコミもだいたいこれ。+58
-1
-
107. 匿名 2025/10/12(日) 15:00:04
>>68
拡散されなければしれーと代表だったんだねあの人+111
-0
-
108. 匿名 2025/10/12(日) 15:00:36
>>1
これを地上波で聞くマスメディアがいないんだよなー
あれだけメディアジャックしてニュース番組に出まくってたのに公明党の痛いとこを突くような質問をするアナウンサーはいなかった
みんな照らし合わせたように同じ質問、実際に非があるかどうかは別として政治と金の問題を理由に離脱する相手の金の問題に質問しないなんてありえないんだよ
+37
-0
-
109. 匿名 2025/10/12(日) 15:01:22
>>3
オールドメディアって公明党に好意的だよね。
久しぶりにテレビ見たら、公明党寄りで驚いた。高市さんのことは叩いてた。+203
-1
-
110. 匿名 2025/10/12(日) 15:02:24
政治と金の問題追及されてヤバいのは
宗教がらみの公明の方なんじゃないの?
+7
-0
-
111. 匿名 2025/10/12(日) 15:02:52
>>1
自分のミスはいいけど、他人のミスは許さないって事だと受け取った。
宅建のやつなんて完璧にアウトじゃん。
以前、公明の人が裏金で辞職したけど、血祭り状態で辞めさせたよね。
なのに自分は党首までなってしまう矛盾が凄い。
オールドメディアが一切報じず、自民の裏金ばかりはおかし過ぎる。+39
-0
-
112. 匿名 2025/10/12(日) 15:03:13
>>9
テツオ、どうしたよ もめごとか+1
-0
-
113. 匿名 2025/10/12(日) 15:03:58
>>109
政局に疎い私でもあからさまに見える+62
-1
-
114. 匿名 2025/10/12(日) 15:04:03
>>106
立憲安住さんも不記載あるのに自民党責めてたわ+33
-0
-
115. 匿名 2025/10/12(日) 15:04:15
私のミスで済むなら警察いらんし国民が同じことしても許されるよね
証明してくれてありがとうな+5
-0
-
116. 匿名 2025/10/12(日) 15:04:31
>>12
統一教会と一緒だよ。
選挙のたびに電話してくる連中含め気が触れているんじゃないの?ってくらいしつこいし。+47
-0
-
117. 匿名 2025/10/12(日) 15:04:37
自分はクリーンだと思い込めばどんなことだって出来る!同じことも自民党なら裏金、自分ならおっちょけちょいな可愛いミス!てへぺろ!ふざけんなよ!+5
-0
-
118. 匿名 2025/10/12(日) 15:05:01
内部からも解党の話も出ているのね。テレビ新聞は全然こういう話をしないけど。
26年間「下駄の雪」の公明党が今更「連立離脱」の“ご都合主義” 内部からは「そろそろ解党すべき」との指摘も(全文) | デイリー新潮www.dailyshincho.jp踏まれても蹴られてもついてゆきます下駄の雪――。1999年に自民党と連立を組んで以来、政権に食らいついて離れない公明党を揶揄して使われる都々逸だ。…
+12
-0
-
119. 匿名 2025/10/12(日) 15:05:22
オールドメディアのスポンサーしてたおかげで
自分らは政教分離原則から見逃して貰ってたんだろ。
汚い金の使い方してるのはどっちなんだか。+15
-0
-
120. 匿名 2025/10/12(日) 15:05:27
>>93
減税の財源がーって言ってるけど
そこにあるよね、宗教法人+42
-0
-
121. 匿名 2025/10/12(日) 15:05:37
>>102
なつおは婦人部から大人気だったからな
なつおが演説に来ると女性のオバハンファンたちが集まるというのは昔から知られてた話
「どうも、なっちゃんです」とにこやかに挨拶されると、「きゃーなっちゃーん❤️」ってオバハンたちが目輝かしてる
🤢🤮🤢🤮+11
-0
-
122. 匿名 2025/10/12(日) 15:05:42
>>53
ほんそれ。しかも安倍さんが清和研に復帰して会長やって安倍派だったのって、2021年11月〜2022年7月の8ヶ月だけ。
不記載として問題視されてた2018年〜2021年は安倍さんは首相だったから派閥抜けてた。不記載は安倍派じゃなくて細田派の時。
メディアの印象操作に騙される人が多くて辟易するわ。+48
-0
-
123. 匿名 2025/10/12(日) 15:05:42
そもそも宗教法人である創価学会は非課税だから
公明党もウハウハのはずなのに
その上「政治資金不記載」なんて
自民党に負けず劣らず金に汚い
自民党責める資格ない+14
-0
-
124. 匿名 2025/10/12(日) 15:05:45
そりゃあ高市をよく思わないわけだわ![公明党の斉藤鉄夫代表も不記載議員「リハック」で自民党との違い聞かれ「私のミス」連発で釈明]()
+40
-0
-
125. 匿名 2025/10/12(日) 15:05:45
自分の腹は探られない自信はどっからきてたんや+1
-0
-
126. 匿名 2025/10/12(日) 15:06:00
>>109
芸能界なんて創価だらけだもんね+75
-0
-
127. 匿名 2025/10/12(日) 15:07:12
>>45
総裁になって1週間で一回の対談でその場で結論を求めるとかどう考えてもおかしいからね
前から議論してたっていうけどその相手は高市じゃないんだから批判は前担当に向かうべきなのになぜか高市に不手際みたいな公明党とメディアのアピール+59
-0
-
128. 匿名 2025/10/12(日) 15:08:01
離党という結論ありきで無理難題突きつけたんだよね+5
-0
-
129. 匿名 2025/10/12(日) 15:08:47
>>110
しかもあの代表2~3回不記載あるよね?+5
-0
-
130. 匿名 2025/10/12(日) 15:09:19
この期に及んで公明なんたら言ってる自民は公明に行けばよろし
+5
-1
-
131. 匿名 2025/10/12(日) 15:09:21
>>124
外国人って議員会館の部屋の中にまで入れるんだ。しかも完全にオフレコにできるとか怖過ぎない?+46
-0
-
132. 匿名 2025/10/12(日) 15:09:24
>>3
裏金問題もちゃんと切り込んだしね。
萩生田さんと斉藤さんは何が違うの?って聞いたのは思わず爆笑した。
返答は常にしどろもどろで口の中大丈夫?みたいな反応だった。
中国大使の奴は外交問題になるから何も言えないっていっていたけど、どうせ高市さんの潰し方を練っていたんでしょ?みたいなことを想像した。
ある意味ゲロったなという印象。+184
-1
-
133. 匿名 2025/10/12(日) 15:09:26
>>1
つまり自分の裏金はキレイな裏金、自民の裏金は汚い裏金って言いたいんだよね。
サヨクの得意のダブルスタンダードだよね。+26
-0
-
134. 匿名 2025/10/12(日) 15:09:29
>>124
しかもチャイナの話の時だけ身振り手振り激しくて、やましさ隠したい感凄かった。+29
-1
-
135. 匿名 2025/10/12(日) 15:09:49
>>124
そもそも余所の国の大使が議員会館に来るって大丈夫なの?+38
-0
-
136. 匿名 2025/10/12(日) 15:09:56
>>45
本当そう思う。お金のことで叩かれることのない政治ってまずいないと思っているから、それよりも優先すべきことはあるよねってうんざりする。+34
-0
-
137. 匿名 2025/10/12(日) 15:10:25
公明党の言ってることは矛盾だらけ![公明党の斉藤鉄夫代表も不記載議員「リハック」で自民党との違い聞かれ「私のミス」連発で釈明]()
+30
-0
-
138. 匿名 2025/10/12(日) 15:11:06
>>118
そんな彼が自民党に対して強い態度に出たのは、支持母体である創価学会の強い意向があったからでしょう。学会にとって公明党の代表など渉外部長のようなものですから。
宗教団体が政治に口出してるね...統一もNGだけどこっちも駄目では??+11
-0
-
139. 匿名 2025/10/12(日) 15:11:10
>>133
裏金に綺麗も汚いもないし、額の大きい小さいも関係ない。(勿論巨額ならより悪質ではあるけど。)やったことの事実が大問題。+6
-0
-
141. 匿名 2025/10/12(日) 15:13:05
>>89
そりゃ親中神・池田大作シェンシェーを有難がって拝んでるんだからそうなるよねーw+7
-0
-
142. 匿名 2025/10/12(日) 15:13:06
>>45
殆どの国民は物価高や移民問題解消の方がよっぽど興味あるよ。+54
-1
-
143. 匿名 2025/10/12(日) 15:13:41
誰かツッコんでよと思ってたらリハック+8
-0
-
145. 匿名 2025/10/12(日) 15:13:58
>>124
スパイ防止法施行したら
真っ先に逮捕。+28
-0
-
146. 匿名 2025/10/12(日) 15:14:20
>>126
圧があるのかね?仮に仕事を上げる代わりに入った方がいい等の誘いがあるとしたら問題だよね、コンプライアンス的にパワハラとなるし
あるとしたらの話だけどね、無いことを願う+13
-0
-
147. 匿名 2025/10/12(日) 15:14:50
>>68
うーわ+62
-0
-
148. 匿名 2025/10/12(日) 15:16:10
>>31
ビビって顔色も悪い😂+25
-1
-
149. 匿名 2025/10/12(日) 15:16:17
>>140
どちらも不記載でしょw自民党の件だけやたら裏金裏金言ってて自分たちはミスだの記載漏れだの言い訳しているけど。ミスの追求をどこもしないから不記載ってだけじゃないの?+20
-1
-
150. 匿名 2025/10/12(日) 15:17:06
>>121
グッバイボーイ、グッバイなつお+7
-0
-
151. 匿名 2025/10/12(日) 15:17:15
信心が足らない❗️+5
-0
-
152. 匿名 2025/10/12(日) 15:17:22
>>85
どこをどう見て同情してくれると思ったんだか...+37
-0
-
153. 匿名 2025/10/12(日) 15:17:23
>>141
きもちわるいね🤮+7
-0
-
154. 匿名 2025/10/12(日) 15:18:06
高市さんいいよ!
頑張って+9
-1
-
155. 匿名 2025/10/12(日) 15:18:28
なるほど謝ればオッケーなのね☆
じゃあ政治とカネが原因で連立離脱とは言えなくなりましたね☆+7
-0
-
156. 匿名 2025/10/12(日) 15:18:52
>>128
1年くらい話してたんなら石破が辞意表明する前にいくらでも詰めれた筈だもんね、最悪でも辞意表明と同時に連立解消だろ
なんで新しい総裁相手に1週間で連立解消になるねん+19
-1
-
158. 匿名 2025/10/12(日) 15:20:44
>>150
やっと宗教創価学会公明党が力無くしてくれて良かったよねほんと
聞くところによるとなつおは学会員じゃないと言われてるんだけど、15年くらい代表務められていたのは婦人部たちからの人気があったかららしい
ほんとグッバイ創価党+20
-1
-
159. 匿名 2025/10/12(日) 15:20:55
>>111
公明党は不祥事があったらすぐ議員を辞めさせる=クリーンな政党ってアピールしてたのに、違うんだね。+7
-0
-
160. 匿名 2025/10/12(日) 15:21:25
>>5
その人生え際いつもめちゃくちゃ綺麗に整えてたよね+5
-0
-
161. 匿名 2025/10/12(日) 15:22:01
>>1
とにかく自民党とたもとを分かってよかったよ+0
-0
-
162. 匿名 2025/10/12(日) 15:22:01
>>160
次の一瞬で消え去った石井もキメキメだったよな
斎藤も生え際に同じような面影ある+1
-0
-
163. 匿名 2025/10/12(日) 15:22:16
>>68
岡本三成ね
斉藤と似たタイプだよね
あの何を言われても絶対怒らない姿勢はスゴイな〜と思うけど、クローンか?とも思えて逆に怖いわ+82
-1
-
164. 匿名 2025/10/12(日) 15:22:19
今日の日曜報道
橋下徹「なぜ総裁選の途中で今のような主張をしなかったのか」
公明党 斉藤代表「連立のパートナーとして静かにしているのがマナーだと思っていた」
橋下徹「終わった後に離脱というのはちょっと違うんじゃないか」
斉藤代表「アタフタアタフタ」+19
-0
-
165. 匿名 2025/10/12(日) 15:23:14
>>106
安住吠えてたね、裏金裏金って。
それしか自民とやり合うネタないのか?と。
野党レベル低すぎ。
政策で自民と論戦交わしてくれんか、立憲よ。
+20
-1
-
166. 匿名 2025/10/12(日) 15:26:15
>>45
正直どの党の誰もが裏金とまでいかなくても用途不明のお金があり不正していると思ってる。
ガソリンや備品やら抜ける所から抜いて援助受けたりしているの見ないふりしているでしょ。
今は国民の為に何をしてくれるか、目に見えて未来が明るくなる成果をあげてくれる政治家が求められているのでは。+8
-0
-
167. 匿名 2025/10/12(日) 15:27:45
>>52
高橋さんまた日経テレ東大学の時みたいに圧力かけられるんじゃないか心配だわ+4
-0
-
168. 匿名 2025/10/12(日) 15:28:55
>>109
聖教新聞を色々な新聞社に刷ってもらってるからだっけ?+26
-0
-
169. 匿名 2025/10/12(日) 15:29:04
>>47
那津男って凄かったのかもと思った
ただいい声したオッサンだと思ってたけど+11
-0
-
170. 匿名 2025/10/12(日) 15:29:08
>>42
中国とも半島とも仲良しだよ 日本人だけ嫌いみたいね+58
-1
-
171. 匿名 2025/10/12(日) 15:30:28
>>24
コイツも相当酷い売国ジジイだよ
女子トイレ守る会の母親達を警察使って脅した?とか
落選すべき
+3
-1
-
172. 匿名 2025/10/12(日) 15:32:09
>>167
よこ
散々気持ちよく話させてたから
笑えたw
斉藤、自分のことになると雰囲気かわったね
+6
-0
-
173. 匿名 2025/10/12(日) 15:32:14
>>164
橋の下まだメディア出てんの!大嫌いな売国野郎が💢+9
-0
-
174. 匿名 2025/10/12(日) 15:32:41
>>1
〈家賃収入は年6000万円〉公明党・岡本三成衆院議員がアメリカの不動産を報告せず 資産公開法違反の疑い
〈家賃収入は年6000万円〉公明党・岡本三成衆院議員がアメリカの不動産を報告せず 資産公開法違反の疑い | 文春オンラインbunshun.jp公明党の岡本三成衆院議員(57)に、資産公開法違反の疑いがあることが「週刊文春」の取材で分かった。 2012年の衆院選で初当選(比例北関東ブロック)を果たした岡本氏は、昨年の衆院選では公明党の太田昭…
公明党・岡本三成衆院議員 2回の政治資金パーティの収支を記載せず 政治資金規正法違反の疑い
公明党・岡本三成衆院議員 2回の政治資金パーティの収支を記載せず 政治資金規正法違反の疑い | 文春オンラインbunshun.jp公明党の岡本三成衆院議員(57)が、政治資金パーティの収支を政治資金収支報告書に記載していないことが、「週刊文春」の取材でわかった。少なくとも2回のパーティ収入を記載しておらず、政治資金規正法違反の…
公明党が“7つの創価学会ファミリー企業”に「政治資金10億円」を支出 資金使途「通信発送費」「購読料」は適切なのか
公明党が“7つの創価学会ファミリー企業”に「政治資金10億円」を支出 資金使途「通信発送費」「購読料」は適切なのか|NEWSポストセブンwww.news-postseven.com自民党の裏金問題を機に「政治とカネ」に厳しい目が向けられるなか、連立を組む公明党の政治資金を徹底検証した。ノンフィクション作家・広野真嗣氏の調査から浮かび…
+25
-0
-
175. 匿名 2025/10/12(日) 15:33:35
>>31
中国大使との間で高市さんの話が出たか聞かれたら、どもりながら、外交問題になるかもしれないからってだんまりだったのもどうかと思うわ
なんでたかだか公明党の党首が中国大使と自民党新総裁について外交問題になるかもしれん話する必要あるんだよ+108
-0
-
176. 匿名 2025/10/12(日) 15:34:01
>>152
それだけ国民をバカだと思ってるんだよ
+39
-0
-
177. 匿名 2025/10/12(日) 15:34:44
>>1
アチラ界隈の人はいつもそう。何度も自称してたけどどこが「中道保守」なんだろう。![公明党の斉藤鉄夫代表も不記載議員「リハック」で自民党との違い聞かれ「私のミス」連発で釈明]()
+4
-1
-
178. 匿名 2025/10/12(日) 15:34:52
>>132
他のところじゃ忖度してそんな質問自体してこないもんねw+57
-0
-
179. 匿名 2025/10/12(日) 15:36:22
>>68
マジで帰化制度は厳格に見直すべき。+143
-1
-
180. 匿名 2025/10/12(日) 15:36:53
>>53
石破の裏金3,000万円もなかったことに+16
-0
-
181. 匿名 2025/10/12(日) 15:37:22
>>13
国土交通省が戻ってくるのは大きい!
尖閣諸島もガンガン行こう!
メガソーラーもやめよう!
外国人に2本の領土拡大を買わせない方策を考えて取り戻そう!+44
-0
-
182. 匿名 2025/10/12(日) 15:37:27
そんなもんでしょ
叩けばホコリだらけだと思うよ。マスコミに圧力かけて揉み消して来たんだろうけど+0
-0
-
183. 匿名 2025/10/12(日) 15:38:48
>>173
いろいろヤバいと思ってるのか、やけに保守しぐさしてるよハシゲ+12
-0
-
184. 匿名 2025/10/12(日) 15:39:05
Xで公明党を擁護してる人、RISEとか🍚🌾ついてる率高くない?信者の方たち?+2
-0
-
185. 匿名 2025/10/12(日) 15:41:35
>>165
自分も不記載してるのにな+12
-0
-
186. 匿名 2025/10/12(日) 15:44:06
日本の衰退の原因は、コレだったんだなとよくわかった
こんなに人の足を引っ張るなんて。+18
-0
-
187. 匿名 2025/10/12(日) 15:44:31
>>176
違うよ、国民にバカにされてるのに気づいてないのがバカ。
+25
-0
-
188. 匿名 2025/10/12(日) 15:47:53
>>1
大手メディアも報じろよ
不公平過ぎるだろ+13
-0
-
189. 匿名 2025/10/12(日) 15:49:25
>>156
その話が本当なら、石破も話し合いに参加するべきじゃないのかね?現総理(一応)と現総裁が一緒にいたらセキュリティとかの問題で駄目とかあるのかな?だって高市や萩生田がNGなのか聞いたら、そうじゃなくて石破自民が1年何にも対処しなかったのがダメだった的な事言ってたじゃん。石破も石破でそんな時に自由研究発表したりラーメンでウキウキしたりしてる場合じゃないだろ。+6
-0
-
190. 匿名 2025/10/12(日) 15:49:39
>>170
嫌いなくせに干渉してくるのやめて欲しい。
何億光年彼方に離れて欲しい。+41
-1
-
191. 匿名 2025/10/12(日) 15:49:44
>>151
お布施が足りないという意味らしい+3
-0
-
192. 匿名 2025/10/12(日) 15:50:26
>>186
ガン細胞。+4
-0
-
193. 匿名 2025/10/12(日) 15:50:42
>>24
傷物政治家は落とさんとな、八王子民に期待していいかな?+1
-0
-
194. 匿名 2025/10/12(日) 15:50:51
>>38
今朝も生放送で橋下徹に「なんで岸田石破の時には問題視しなかったのか?」と突っ込まれて、アウアウアワワてからくり人形みたいになってて笑ったw
山口那津男より使えねえわこの裏金ジジイ。+53
-1
-
195. 匿名 2025/10/12(日) 15:52:20
>>24
萩生田は公明党の票で当選したって聞いたけど(立民が芳生を立てたおかげもあるけど)その萩生田が気に入らなかったの?
解散もそう遠くないだろうからぜひ今度こそ落選させてほしい
こいつと下村博文はマジ無理+9
-0
-
196. 匿名 2025/10/12(日) 15:52:37
>>30
支持母体の人たちはC国のスパイになってる今の現状をどう思ってるのかな。こういうのを望んで応援してたの?+63
-1
-
197. 匿名 2025/10/12(日) 15:52:40
>>174
悪質にも程がある。
こんなんと組んだら野党、とんでもないとばっちり食うよね。+12
-0
-
198. 匿名 2025/10/12(日) 15:54:25
>>142
そっちは日々の生活に大きく関係するからね
物価高はもちろん治安も目に見えて悪くなってるし+4
-0
-
199. 匿名 2025/10/12(日) 15:54:56
>>162
石井は堅物すぎて話にならんかったよね
クソ真面目な宗教狂いって、一番シャレにならんやつ+2
-0
-
200. 匿名 2025/10/12(日) 15:55:36
>>93
お寺は、住居になってる所は取ったほうがいいけど、建物や古くから伝えられてる重要文化財は国が守ったほうがよい一面もある、周辺も観光地になってお店が潤うからね、もちろん移民など金儲け目的で入ってきてる業者は無くして欲しい
丸ごと寺を不動産として購入して儲けようとして中国人がいると噂に聞く、そういうのはそもそも論外
先に新興宗教からは税金取ったほうが良いと思う+29
-1
-
201. 匿名 2025/10/12(日) 15:56:21
>>160
演歌歌手みたいだった+2
-0
-
202. 匿名 2025/10/12(日) 15:56:54
>>1
政治と宗教ガーで安倍さんと統一について叩きまくってたけど自分等が一番ズブズブという
マスゴミもだけど害悪度なら創価>>>>>>>統一って位、日本では創価の侵食汚染の方が酷いんだからまず貴様らが襟を正せ+26
-0
-
203. 匿名 2025/10/12(日) 15:57:10
>>173
でも今朝だけは斉藤相手にいい仕事してくれたよ。
斉藤ざまあだったわ。
それでも橋下は嫌いだけど。+14
-0
-
204. 匿名 2025/10/12(日) 15:58:49
>>174
あ、こんなにあるのね。
オールドメディアのみなさーん、
ちゃんと報道してね。+29
-0
-
205. 匿名 2025/10/12(日) 15:59:53
スパイ防止法通ったら…スパイは死刑だよね?+14
-0
-
206. 匿名 2025/10/12(日) 16:01:13
このトピはやっぱり伸びないね+2
-0
-
207. 匿名 2025/10/12(日) 16:01:17
公明党は選挙での敗因を自民党の政治と金問題に巻き込まれてるせいだと本気で思ってるの?
大作が死んで求心力が落ちて組織が弱体化したのと信者の高齢化のせいじゃないの?
芸能人はメリットあるから信心してるみたいだけど若い人ってそんなに票集めに熱心じゃないんじゃないの+8
-0
-
208. 匿名 2025/10/12(日) 16:02:35
>>202
あんなに統一教会を叩いても、誰も反撃されなかったって
統一教会って実はとても安全なものなんじゃないかと思うわ+2
-9
-
209. 匿名 2025/10/12(日) 16:03:45
>>171
あれは、結局どっちが脅迫してたの?
詳しくないんだけど、どっちもどっちだったような気がしたのを思い出した。+1
-0
-
210. 匿名 2025/10/12(日) 16:07:59
>>160
すんずろより男前だから許してあげて+0
-1
-
211. 匿名 2025/10/12(日) 16:08:03
>>15
あ〜、だから警察は動かないんだw
国民が申告漏れやったら大変なことになるけどね。
国会議員はミスの一言で済まされて警察も動かないんだね〜+52
-0
-
212. 匿名 2025/10/12(日) 16:08:23
>>3
リハックがね+40
-1
-
213. 匿名 2025/10/12(日) 16:10:12
>>68
おー
外国人政策なんかやるわけないんだ+85
-0
-
214. 匿名 2025/10/12(日) 16:10:18
>>174
普通はこれだけあったらメディアが揚げ足取りをしてくるはずなのにね。どこもダンマリ。+14
-0
-
215. 匿名 2025/10/12(日) 16:12:56
>>208
たたかれてるときに調べたかテレビで見たんだけど、当時、日本が共産主義に染まりすぎてて、わざと日本に統一教会を入れてバランスとったとみて、なるほどなあと思った。平和そうだよね。知らんけど。+3
-6
-
216. 匿名 2025/10/12(日) 16:13:25
>>214
悪いメディアですね。+5
-0
-
217. 匿名 2025/10/12(日) 16:18:00
とにかく中国とメディアが大反対ね
自民応援するわ+8
-1
-
218. 匿名 2025/10/12(日) 16:23:07
>>68
代表候補が2、3年まで中国人だった
正に中国共産党🇨🇳日本支部+101
-1
-
219. 匿名 2025/10/12(日) 16:24:58
>>1
一兆歩譲って斉藤自身のをただのミスとして石破の裏金を追求しなかった理由は?+5
-0
-
220. 匿名 2025/10/12(日) 16:25:57
>>3
高市さんよりも前に中国大使と面会してたのに
高市さんが斎藤代表より前に国民の玉木と
会ったことが公明党の怒りを買ったって
テレビでは言ってたね
+87
-1
-
221. 匿名 2025/10/12(日) 16:25:59
>>215
そんな統一教会と繋がっている(という目くらまし)から安倍さんは殺されたんだね+3
-2
-
222. 匿名 2025/10/12(日) 16:29:31
>>215
日本人の被害が物凄いことになっていたのにね+1
-1
-
223. 匿名 2025/10/12(日) 16:30:36
>>1
裏金は建前なんだろうけどね
野党は不記載(笑)で叩かないマスコミ+9
-0
-
224. 匿名 2025/10/12(日) 16:31:27
>>219
斎藤さんは記載ミスで政治資金の総額は変わらないけど、自民党の話は派閥からの献金を記載せず、その額も不明で総額も違っていて使途も不明だから悪質度が違うらしい+0
-6
-
225. 匿名 2025/10/12(日) 16:42:16
>>12
本国に帰ってくれ
宗教が政治に関与してはダメなんだよ
何故こいつら許されてるのか+26
-0
-
226. 匿名 2025/10/12(日) 16:44:36
>>1
ねー、なんでそんなにお金を集めるのー?
世界一高い歳費その他諸々貰ってて秘書の経費がなんとかで結構な金額まで非課税になってんじゃないの
あー、もしかして御布施しなきゃならないのー?+6
-0
-
227. 匿名 2025/10/12(日) 16:49:07
裏金議員と同じことしてたってことだよね
政治と宗教は棚上げして、他の政党に政治と金とか言ってたのに+3
-0
-
228. 匿名 2025/10/12(日) 16:49:20
>>224
斉藤サンもかなり悪質なんですけど…
激しく公職選挙法違反もしてるし
党から処分も一切されてないし![公明党の斉藤鉄夫代表も不記載議員「リハック」で自民党との違い聞かれ「私のミス」連発で釈明]()
+26
-0
-
229. 匿名 2025/10/12(日) 16:51:39
>>22
そういえば進○郎も知らんかった。ごめんなさいで済まそうとしたね
そのくせ高市さんには鹿とか、ワークライフバランスごときで責めまくる
なんか、悪足掻きがひどすぎる
公正じゃないことだけが目立ってるよ+48
-0
-
230. 匿名 2025/10/12(日) 16:53:44
![公明党の斉藤鉄夫代表も不記載議員「リハック」で自民党との違い聞かれ「私のミス」連発で釈明]()
+8
-1
-
231. 匿名 2025/10/12(日) 16:54:27
自公決裂で新政権は…「総理指名」へ各党の駆け引き激化 野党“大同団結”はある?
自公決裂で新政権は…「総理指名」へ各党の駆け引き激化 野党“大同団結”はある?【サンデーモーニング】(TBS NEWS DIG Powered by JNN) - Yahoo!ニュースnews.yahoo.co.jp総理大臣指名選挙を控える中での自公連立崩壊。高市氏の総理就任もすんなりとは決まらない情勢となり、各党の駆け引きが活発化しています。 ■自公連立崩壊で新政権はどうなる?「総理指名」へ各党の動き 8
立民・野田代表「維新の藤田共同代表も対象」 野党候補一本化の場合
立民・野田代表「維新の藤田共同代表も対象」 野党候補一本化の場合(カナロコ by 神奈川新聞) - Yahoo!ニュースnews.yahoo.co.jp立憲民主党の野田佳彦代表は12日、神奈川新聞社の単独インタビューに応じ、石破茂首相の後継を選ぶ首相指名選挙を巡り、「野党第1、2、3党で自民党の196議席を超えられるので、まずはそこに賭けたい」と
+1
-0
-
232. 匿名 2025/10/12(日) 16:57:48
>>174
ネタがあるのにマスコミのダブルスタンダードやめてほしい+11
-0
-
233. 匿名 2025/10/12(日) 16:59:25
>>229
進次郎って自民党神奈川県連の会長であの態度はひどいと思う+20
-0
-
234. 匿名 2025/10/12(日) 17:06:27
慶祝!🙌🎊🎉P献金党との連立解消!🇯🇵
宗教法人課税、待ったなし!🇯🇵
キンマンコ犬作に選挙権無し!🇰🇷
キンマンコ学会への国税査察、待ったなし!🇯🇵
マハーロ!バカヤロー!🥰🥰
靖国の鳥居潜って、頭がパァァァン!🇯🇵+0
-0
-
235. 匿名 2025/10/12(日) 17:08:21
>>27
ここで「ソースがユーチューブw」とか馬鹿にするコメントよく見るけど、今回みたいに政治家本人が出て喋ってる番組が沢山あるんだから何もおかしくないよね+40
-0
-
236. 匿名 2025/10/12(日) 17:10:29
裏金もだけど、中国とやたら距離が近いのも問題だよ
スパイじゃないの?+7
-1
-
237. 匿名 2025/10/12(日) 17:10:33
>>146
氷川きよしから入会に誘われて、断ったらセクハラ受けたって記事探しても見つからなかった
消されたのかな+7
-0
-
238. 匿名 2025/10/12(日) 17:12:33
>>205
中国ではね。
日本は法律がまだないから、どんな刑になるかはまだ未定。+2
-1
-
239. 匿名 2025/10/12(日) 17:14:01
>>224
でも党から何の処分も受けてないのにクリーンな政党って...+4
-0
-
240. 匿名 2025/10/12(日) 17:14:21
>>211
警察官にも隠れ草加がいるからなあ+29
-0
-
241. 匿名 2025/10/12(日) 17:17:58
>>230
人民解放軍とニッコリ…こいつら日本人じゃないでしょ
+7
-0
-
242. 匿名 2025/10/12(日) 17:18:58
>>3
大好きなリハックがついにガルにまで登場するとは、日経テレ東大からのファンとしては感慨深い。
メンバーシップには課金していない勢だが+52
-1
-
243. 匿名 2025/10/12(日) 17:20:20
終わったなこの人も+0
-0
-
244. 匿名 2025/10/12(日) 17:21:35
>>229
進次郎に関してはスルーで来てるものがありすぎる+14
-0
-
245. 匿名 2025/10/12(日) 17:34:26
みっちゅ😘+0
-1
-
246. 匿名 2025/10/12(日) 17:37:22
>>36
これね
問 永住・定住外国人の地方参政権を認めるべきである。
れいわ、共産、社民と共に公明党も「はい」と答えている+7
-0
-
247. 匿名 2025/10/12(日) 17:40:24
>>224
どうしたらそんなダブスタになれるの?
信者なの?+4
-1
-
248. 匿名 2025/10/12(日) 17:41:41
>>1
裏金なんてどうだも良い。
貧乏人どもは小銭もらったくらいで、ガタガタ言うなって、本音で話せば良いのにね+0
-0
-
249. 匿名 2025/10/12(日) 17:43:32
一般企業とか個人事業主だったら人生終わるぐらい致命的なミスだけどね。議員だったら無問題なのか。+2
-0
-
250. 匿名 2025/10/12(日) 17:50:00
>>2
リハック聞いてきな
しどろもどろでかっこ悪かったぞ+7
-0
-
251. 匿名 2025/10/12(日) 17:52:18
>>3
ゆうて追い詰めずに逃げ道作ってやってる感があったがな
あまり詰めると次から出てくれないからだろうけど+38
-1
-
252. 匿名 2025/10/12(日) 17:52:20
>>5
演説上手だったよね。+3
-0
-
253. 匿名 2025/10/12(日) 17:55:38
>>220
高市さんは10月4日にすぐに公明党に挨拶に行ってるそうだが
自民党としては礼は欠いていない
だから斎藤さん公明党側は政治と金の話は(挨拶に来た)1週間前に言っていると言ってんじゃないの+51
-0
-
254. 匿名 2025/10/12(日) 18:02:08
YouTubeはリハックとノーボーダーが好き。+1
-0
-
255. 匿名 2025/10/12(日) 18:04:39
金額的には自民の裏金議員より大きいよね
これをミスと片付けるならなんでもOKじゃん+28
-0
-
256. 匿名 2025/10/12(日) 18:11:07
やっと足かせが取れた!
この勢いで統一教会も一掃してくれ!
+16
-1
-
257. 匿名 2025/10/12(日) 18:13:04
>>1
婦人部は許してくれたのか?
ずいぶん都合の良いはなしだね+12
-0
-
258. 匿名 2025/10/12(日) 18:20:13
>>240
つーかもうコレ秘密結社だよね
本当ムカつく+30
-0
-
259. 匿名 2025/10/12(日) 18:21:29
>>254
選挙ドットコムもいいよ+2
-0
-
260. 匿名 2025/10/12(日) 18:25:25
裏金と未記載は違うでしょ+0
-11
-
261. 匿名 2025/10/12(日) 18:40:46
派閥からもらったお金を記載しなかったことが裏金なら
献金だろうと記載せずにバレなければ裏金になるのでは?+4
-0
-
262. 匿名 2025/10/12(日) 18:45:37
>>17
安住も裏金議員のくせに、いけしゃあしゃあと自民を責めてたな。+26
-0
-
263. 匿名 2025/10/12(日) 18:52:55
人のミスは徹底的に追及して自分のはテヘペロで誤魔化すお局みたい+7
-0
-
264. 匿名 2025/10/12(日) 18:53:50
>>165
安住も裏金やってるくせに、恥も外聞もないとはこのことだわ。オールドメディアはなぜだんまりなの。+24
-0
-
265. 匿名 2025/10/12(日) 18:55:59
公明党の斉藤鉄夫代表が選出されている衆院広島3区を巡り、これまで与党候補の座を争ってきた自民党の石橋林太郎衆院議員=比例中国=は12日、次期衆院選での立候補に意欲を示した。斉藤氏との直接対決を覚悟しているかどうかを広島市で記者団に問われ「もちろんだ。連立を解消するなら各党が候補者を立てるのが筋だ」と述べた。
自民石橋氏、斉藤氏地元出馬意欲 衆院広島3区「候補者擁立が筋」(共同通信) - Yahoo!ニュースnews.yahoo.co.jp公明党の斉藤鉄夫代表が選出されている衆院広島3区を巡り、これまで与党候補の座を争ってきた自民党の石橋林太郎衆院議員=比例中国=は12日、次期衆院選での立候補に意欲を示した。斉藤氏との直接対決を覚悟
+14
-1
-
266. 匿名 2025/10/12(日) 19:19:33
>>122
スクショしてもいいですか?+5
-0
-
267. 匿名 2025/10/12(日) 19:24:26
自民党の裏鉄議員より金額桁外れよね
萩生ださんどころの金額でない
バレないとでも思ってたんだろうか?+16
-0
-
268. 匿名 2025/10/12(日) 19:27:29
石原慎太郎さんの言ってた通り
公明党となんて離れて正解
何で与党に宗教が入り込んでるのよ
ようやく間違いを正してくれてありがとう+18
-0
-
269. 匿名 2025/10/12(日) 19:29:13
>>260
どこがどう違うのか具体的にご教授を+4
-0
-
270. 匿名 2025/10/12(日) 19:30:52
公明・斉藤代表、夫婦別姓導入に意欲「やりやすくなる」 自身の不記載は「ミスだ」と陳謝
公明・斉藤代表、夫婦別姓導入に意欲「やりやすくなる」 自身の不記載は「ミスだ」と陳謝 - 産経ニュースwww.sankei.com公明党の斉藤鉄夫代表は11日夜、インターネットメディア「ReHacQ(リハック)」に出演し、自民党との連立離脱に伴い、選択的夫婦別姓制度の導入に意欲を示した。自民内で賛否が割れていることを挙げて「取りまとめるのを待つ必要がない」と述べ、「…
+0
-3
-
271. 匿名 2025/10/12(日) 19:31:11
韓国と日本とどっちの新興宗教が好き?
+0
-0
-
272. 匿名 2025/10/12(日) 19:40:08
>>47
もう、マチャミでいいんじゃない?+8
-0
-
273. 匿名 2025/10/12(日) 19:41:23
>>106
裏金といえば小沢一郎のイメージ+4
-0
-
274. 匿名 2025/10/12(日) 19:44:41
>>7
自分は言い訳ばかりw
+24
-1
-
275. 匿名 2025/10/12(日) 19:47:15
>>270
ずいぶん都合がいいね
斎藤さんみたいな人が身近にいたら嫌われてるわ
+8
-0
-
276. 匿名 2025/10/12(日) 19:48:43
>>270
公明は何処の国を向いて政治をしてるんだか+13
-0
-
277. 匿名 2025/10/12(日) 19:49:47
>>9
自民の裏金突然せっついたせいで、自分も掘り返されるってね。
アホ。+29
-0
-
278. 匿名 2025/10/12(日) 19:53:14
>>15
しかも今日も朝からTVに出まくって被害者ズラ...
あきれるわ
+44
-0
-
279. 匿名 2025/10/12(日) 19:58:17
>>267
斉藤鉄夫さんて代表なのに
自分のことには甘すぎて...顔も見たくないわ
?
萩生田さんも斎藤のように「私のミス」連発すればOKよ!!
+8
-0
-
280. 匿名 2025/10/12(日) 19:58:37
>>270
もうお縄について、刑を終えたら故郷の限界集落で静かに農作業しておくれよ。+4
-0
-
281. 匿名 2025/10/12(日) 19:59:13
>>9
民主党みたいだな斎藤+11
-0
-
282. 匿名 2025/10/12(日) 20:01:29
>>265
石橋林太郎さんめっちゃ応援する!+9
-0
-
283. 匿名 2025/10/12(日) 20:09:19
よく色んな大使と会ってるし、中国と会うのもかなり前から決まってた
かなり前→1,2週間前
もう下手な推理ドラマ見るよりおもろいw+4
-1
-
284. 匿名 2025/10/12(日) 20:21:07
>>215
統一も政治に関わるのはおかしいよ。日本の税金は政治家や他国の宗教関係者の私服を肥やすのではなく日本人のために使うべき。政治から宗教を徹底的に排除して欲しい。+4
-0
-
285. 匿名 2025/10/12(日) 20:21:19
公明と野党とマスコミの最大の特徴は、
ダブルスタンダードなとこなのよね。+1
-0
-
286. 匿名 2025/10/12(日) 20:23:41
>>170
永遠に嫌いで良いから、祖国に帰るか、中国に移住してほしいわ
+15
-1
-
287. 匿名 2025/10/12(日) 20:28:00
>>215
どちらにせよ半島と大陸とは縁切りでいい
諭吉パイセンの言う事は正しかったのだから![公明党の斉藤鉄夫代表も不記載議員「リハック」で自民党との違い聞かれ「私のミス」連発で釈明]()
+8
-1
-
288. 匿名 2025/10/12(日) 20:48:52
>>282
ぶっちぎりで買ってほしい+5
-0
-
289. 匿名 2025/10/12(日) 20:53:30
長年日本をダメにした裏の大元はここですよ
中国の御用聞き公明党
日本の為の政党じゃありません
学会や中国の為の政党+8
-1
-
290. 匿名 2025/10/12(日) 20:55:29
>>287
人種的にかなり違うってのが遺伝子とかの研究で判明してきてるね+1
-0
-
291. 匿名 2025/10/12(日) 20:56:56
立憲と話し合いって、立憲の安住も裏金だったじゃん。
そして公明党も不掲載ってか裏金!
よくこれで高市さん攻めるわ。
バカにしてんのか!+13
-0
-
292. 匿名 2025/10/12(日) 20:58:53
うさんくさい代表+5
-0
-
293. 匿名 2025/10/12(日) 20:59:48
>>52
最初寄り添いながら途中核心突いた質問していて聞き上手だなと思った。+3
-0
-
294. 匿名 2025/10/12(日) 20:59:55
>>279
萩生田さんは参院選は裏金言われたけど勝ってるからな。
対抗馬が立憲の有田だっけ。
+4
-0
-
295. 匿名 2025/10/12(日) 21:03:47
ニュースステーションの司会のおじさん
斉藤さん出演してた時、手がプルプル震えてたね
いつも手震えてるの?
それとも公明党の斉藤さんが相手だから震えてるの?+0
-1
-
296. 匿名 2025/10/12(日) 21:07:49
>>208
本気で言ってる?統一に乗っ取られるのはいいの?怖すぎる+2
-1
-
297. 匿名 2025/10/12(日) 21:42:09
>>3
7日の自民との話し合いの前日の6日に国会議事堂内で斉藤代表と会談したのは中国大使はこの発言の人
中国の呉駐日大使、日本が「台湾独立」加担なら「民衆が火の中に連れ込まれる」と警告 - 産経ニュース
中国の呉駐日大使、日本が「台湾独立」加担なら「民衆が火の中に連れ込まれる」と警告 - 産経ニュースwww.sankei.com中国の呉江浩駐日大使は20日、台湾の総統就任式に日本から国会議員30人超が参加したことに対し、「(台湾)独立勢力に加担する誤った政治的シグナルだ」と批判した。東京都内の在日本中国大使館で開いた台湾問題に関する「座談会」で語った。
+0
-0
-
298. 匿名 2025/10/12(日) 22:04:13
中国の犬+0
-0
-
299. 匿名 2025/10/12(日) 22:07:13
>>1
自公連立の26年と失われた30年が見事にマッチするね
公明党さようなら
日本には必要ありません+15
-0
-
300. 匿名 2025/10/12(日) 22:12:44
一連の経緯を見て、反高市派のバックにいる存在の素性が明らかになってくるのが怖い反面、実に面白い。+2
-0
-
301. 匿名 2025/10/12(日) 22:16:36
>>47
この人もギリ当選だよ
連立離脱して次からは自民党からの選挙協力が望めないし、なんなら刺客を立てられるかもだからそうなったら落選するのでは?+34
-0
-
302. 匿名 2025/10/12(日) 22:24:24
>>9
ヤダ恥ずかしい
同じ名前で恥ずかしいー+2
-0
-
303. 匿名 2025/10/12(日) 22:28:46
今Mrサンデーを見てる
公明党が離脱した原因をいろいろ言ってるけど、中国大使と会談したことを一言も言わない
中国大使に言われたとおりに離脱しただけ
テレビ曲もだけど、岩田明子よ、それでもジャーナリストか
オールドメディア、気持ち悪い+27
-1
-
304. 匿名 2025/10/12(日) 22:28:56
>>122
しかも安倍さんはそれ知って止めさせようとしてたのにね!
事実ねじ曲げて悪く言われて印象操作偏向報道で叩かれまくって気の毒でしょうがないよ+20
-0
-
305. 匿名 2025/10/12(日) 22:30:39
>>47
この人もギリ当選だよ
連立離脱して次からは自民党からの選挙協力が望めないし、なんなら刺客を立てられるかもだからそうなったら落選するのでは?+6
-0
-
306. 匿名 2025/10/12(日) 22:30:46
303です
ごめん、テレビ局が正しい+0
-0
-
307. 匿名 2025/10/12(日) 22:33:19
>>3
今日、高橋さんの講演に行ってきました!!+9
-1
-
308. 匿名 2025/10/12(日) 22:33:49
>>299
公明党も統一も日本の政治には必要ありません。+6
-0
-
309. 匿名 2025/10/12(日) 22:34:24
>>169
なつお落ちたのか!
あの人は答弁にも隙がなく、頭の良い人だと思った
学会は大嫌いだけど+6
-0
-
310. 匿名 2025/10/12(日) 22:40:59
>>68
今調べたら、官報のスクショとかは出てないんだね
それにしてもすごい経歴
もし中国人だとしたら親の代から日本にいるわけだよね
福島みずほとか、前原とかも噂あるよね?
福島みずほの字を見ると本当に日本で教育を受けたとは思えないんだよな+28
-1
-
311. 匿名 2025/10/12(日) 22:52:48
>>124 日本の民衆が火の海に発言の中国大使か
駐日中国大使の「日本の民衆が火の中」発言、政府が抗議 - 日本経済新聞www.nikkei.com政府は20日、中国の呉江浩駐日大使が台湾との関係を巡り、中国の分裂に加担すれば「日本の民衆が火の中に引きずり込まれる」と述べたことに外交ルートを通じて抗議した。「極めて不適切だ」と伝えた。呉氏は20日に都内の中国大使館で開
中国の呉江浩駐日大使が台湾との関係を巡り、
中国の分裂に加担すれば「日本の民衆が火の中に引きずり込まれる」と述べた+13
-1
-
312. 匿名 2025/10/12(日) 23:02:43
>>204
クソオールドメディア「グフフフ!聞こえな〜い、知らな〜い、誤情報拡散するな!高市の支持率下げてやる、グフフフフ」+8
-0
-
313. 匿名 2025/10/12(日) 23:12:38
>>1
最低やな。 公明党のさいとうおじさん+7
-0
-
314. 匿名 2025/10/12(日) 23:33:11
>>47
党自体、人材不足はあるだろうね
自民なら閣僚になるはずないような若い人がいま国交大臣だし
斉藤さんは性格も頭も良いという評判ではあるが
+9
-0
-
315. 匿名 2025/10/12(日) 23:37:18
全く同じ事やって
自分の場合はミス
他人は裏金
これは通用しませんよ斎藤さん+14
-0
-
316. 匿名 2025/10/12(日) 23:45:45
【連立離脱】橋下徹氏、日曜朝からぶっ込む「なぜ総裁選の途中で主張しなかった?」公明・斉藤代表を直撃「ちょっと違うんじゃないか」(デイリースポーツ)
【連立離脱】橋下徹氏、日曜朝からぶっ込む「なぜ総裁選の途中で主張しなかった?」公明・斉藤代表を直撃「ちょっと違うんじゃないか」(デイリースポーツ) - Yahoo!ニュースnews.yahoo.co.jp12日のフジテレビ「日曜報道 THE PRIME」には、公明党の斉藤鉄夫代表と立憲民主党の野田佳彦代表が生出演した。 弁護士の橋下徹氏が斉藤代表に直撃質問。自公の連立崩壊を受け、橋下氏は「残念
+5
-0
-
317. 匿名 2025/10/12(日) 23:53:18
公明・斉藤鉄夫代表、野党候補と選挙協力も 人物本位で判断、自民とは「敵対関係になるわけではない」
公明・斉藤鉄夫代表、野党候補と選挙協力も 人物本位で判断、自民とは「敵対関係になるわけではない」 - サンスポwww.sanspo.com公明党の斉藤鉄夫代表は12日のフジテレビ番組で、国政選挙を念頭に立憲民主党などの野党候補と個別に選挙協力する可能性に言及した。「われわれのことをよく理解し、一緒に政策実現をしていく方であれば当然あり得る」と述べた。政党同士の包括的な選挙協…
+1
-0
-
318. 匿名 2025/10/12(日) 23:59:03
>>309
なつおは引退で落ちたのは石井じゃない?
なっちゃんはおばさまのスターだから票は入る+5
-0
-
319. 匿名 2025/10/13(月) 00:12:51
>>211
警察はそうかまみれPTA代表とか民生委員とか教師とか町内会長とか防犯パトロールとか!+4
-0
-
320. 匿名 2025/10/13(月) 00:27:06
>>179
いや、普通に帰化数年で被選挙権持てるのがおかしい
少なくとも生まれた時から日本在住でしかもアメリカみたいに国に忠誠を誓えなきゃ
+32
-1
-
321. 匿名 2025/10/13(月) 01:06:13
>>132
中国大使と高市さんの話して、それは外交問題になるから言えないって動画撮影で言ってしまったこと自体がヤバイと思わないのかこの人…って思ったよ。外交問題になるような内容ってことでしょ。おそらく内政干渉に該当する内容だろうな。+38
-1
-
322. 匿名 2025/10/13(月) 01:11:14
>>132
そんなやばい話する人が堂々と会うか?笑+14
-0
-
323. 匿名 2025/10/13(月) 01:38:44
自民党以外も裏金と新興宗教議員は全員クビにするべき+0
-0
-
324. 匿名 2025/10/13(月) 02:39:41
>>6
公明党、24議席しかないのよ(恥)+3
-0
-
325. 匿名 2025/10/13(月) 02:52:00
>>3
リハックって初めて聞いたけどよく公明党代表呼べたね
まあ痛いとこつかれるし生配信だから次の出演なさそうだけど笑+18
-1
-
326. 匿名 2025/10/13(月) 03:03:07
>>53
マスコミは自民党は誰々派で民主党だと誰々グループって呼び方だったし
安倍派潰すために派閥解散させたしね
印象操作が酷い
まあ言いたい放題言える野党の参政党というマスコミの目の上のタンコブが生まれたけど+0
-0
-
327. 匿名 2025/10/13(月) 04:01:02
一丁目一番地が聞いて呆れる+0
-0
-
328. 匿名 2025/10/13(月) 04:12:17
>>7
保守だと裏金、リベラルだとただのミスになるんだよ。
石破も3000万円不記載やってるから。+7
-0
-
329. 匿名 2025/10/13(月) 04:42:58
>>163![公明党の斉藤鉄夫代表も不記載議員「リハック」で自民党との違い聞かれ「私のミス」連発で釈明]()
+9
-1
-
330. 匿名 2025/10/13(月) 05:21:35
>>68
前代表が落選、新候補は中国人
すごいなぁ、どんだけ人材不足なの+19
-0
-
331. 匿名 2025/10/13(月) 05:22:39
>>328
よこ
石破は3000万不記載に加え17.5億ガチ裏金もありましたっ!!+6
-0
-
332. 匿名 2025/10/13(月) 05:28:42
そういや与党から外れたのに国交大臣は降りたのかな?
そうじゃないと筋が通らないと思うんだけど+4
-0
-
333. 匿名 2025/10/13(月) 06:22:38
高市だから連立離脱でしょ?
高市さんとか言っている人キモイ+0
-1
-
334. 匿名 2025/10/13(月) 07:22:18
>>1
こんなやつは早くスパイ防止法で捕まって欲しい。+5
-0
-
335. 匿名 2025/10/13(月) 07:26:16
>>254
リハック、虎ノ門ニュース、高橋洋一、フィフィ見てる!+3
-0
-
336. 匿名 2025/10/13(月) 07:37:22
>>254
細川バレンタイン 高須クリニック+1
-0
-
337. 匿名 2025/10/13(月) 07:59:50
>>109
オールドメディアの上には創価や韓国が多い+3
-1
-
338. 匿名 2025/10/13(月) 08:00:00
>>1 1億円の申告漏れをミスで片付けるの厳しいって 「日本を火の海にしてやる」て言った中国大使と仲良しだし💢+3
-1
-
339. 匿名 2025/10/13(月) 08:00:21
>>45
斉藤鉄夫は裏金議員かつグローバリストの中国の犬
国交相で好き勝手やって日本を売り渡していた 土地の規制もしないし水原も好き勝手買わせて
けど自分から離党したのはマジで良くやったよ!!+1
-1
-
340. 匿名 2025/10/13(月) 08:04:18
>>170 大学時代、やたらフレンドリーで、優しい子2人とも在日韓国人だった。其々、少ししたら、創価学会に勧誘してきた。
+3
-1
-
341. 匿名 2025/10/13(月) 08:05:31
>>42 大学時代、やたらフレンドリーで、優しい子2人とも在日韓国人だった。其々、少ししたら、創価学会に勧誘してきた。
+0
-0
-
342. 匿名 2025/10/13(月) 08:24:11
公明党に時間割いてるアホってこんなにおるんやな
+0
-0
-
343. 匿名 2025/10/13(月) 08:30:25
>>316
橋下はネット見てるんだろうね
どうしたのかな急にww
斉藤さんはネット見ないからリュウケンチョウの名前出してしまったんでしょ?+3
-0
-
344. 匿名 2025/10/13(月) 08:36:33
リハック
ってなんだ?+0
-0
-
345. 匿名 2025/10/13(月) 08:54:06
>>1
公明党・岡本三成衆院議員 2回の政治資金パーティの収支を記載せず 政治資金規正法違反の疑い | 文春オンラインbunshun.jp公明党の岡本三成衆院議員(57)が、政治資金パーティの収支を政治資金収支報告書に記載していないことが、「週刊文春」の取材でわかった。少なくとも2回のパーティ収入を記載しておらず、政治資金規正法違反の…
政党ぐるみんなじゃないのー?説明してー?+4
-0
-
346. 匿名 2025/10/13(月) 09:41:19
日本の漁民が日本の領海で操業できないのは公明党のせいだったのね
国交省に海上保安庁も省内で人事権握られてる?(海保は管轄下)
だからシナのサラミ戦法を封じられないのか
+1
-1
-
347. 匿名 2025/10/13(月) 09:42:38
>>124![公明党の斉藤鉄夫代表も不記載議員「リハック」で自民党との違い聞かれ「私のミス」連発で釈明]()
+1
-0
-
348. 匿名 2025/10/13(月) 09:46:34
![公明党の斉藤鉄夫代表も不記載議員「リハック」で自民党との違い聞かれ「私のミス」連発で釈明]()
+0
-0
-
349. 匿名 2025/10/13(月) 09:50:20
>>7
立憲や公明党は自分の誤りは単なるミス、自民党の誤りは許されない悪意ある行為だから。+6
-0
-
350. 匿名 2025/10/13(月) 10:19:58
>>64
マスコミ敵な公明党の裏金はきれいな裏金ってやつかw+3
-0
-
351. 匿名 2025/10/13(月) 10:20:54
>>349
何その左翼的なご都合w+1
-1
-
352. 匿名 2025/10/13(月) 10:32:09
見事すぎるブーメラン
立憲公明党に改名した方が良いレベル+1
-1
-
353. 匿名 2025/10/13(月) 11:08:51
学会の方かわからないけど今回の事で戸惑ってる人居るのね。
公明党がクリーンだと思ってるらしくそんなわけないじゃないと思うけど。
+2
-1
-
354. 匿名 2025/10/13(月) 11:08:57
>>329
元ゴールドマンサックスの人か
石原さとみの旦那はこの人の繋がりなんだろうか+5
-0
-
355. 匿名 2025/10/13(月) 11:11:13
>>1
議員は選挙の事で右往左往してるけど
党員はせいせいしたと喜んでるよね
自民党員も公明党員もお互い嫌々協力してた
基本的な政策理念が違うのに連立してたのが間違い
+2
-0
-
356. 匿名 2025/10/13(月) 11:14:26
>>7
姉からの相続1億円越えらしいね
+0
-0
-
357. 匿名 2025/10/13(月) 11:20:46
>>1
「裏金は口実で本当は中国の意向」ってのはネット民の多くが言ってたよね
さすがにそこまでの言質はとれないけど、連立離脱前に中国大使と面会してた事実も暴露されてそれもしどろもどろだったし
合わせて考えたら、国民が判断する状況証拠としては十分
このリハックって番組は初めて知ったけど、本当に良い仕事してるね
これこそが「報道」これこそが「ジャーナリズム」だよ+5
-0
-
358. 匿名 2025/10/13(月) 11:45:17
>>190
中国も切れない交易相手
日本のあらゆるものに中国産業が関わってる事実
それを知ってるか知らないかで見方も少し変わってくる
所詮日本は米○の植民地風、ただ頼りにするだけだと何があるか分からない。右じゃなく左からも対応出来るような状態がベスト
核を持たない、隣国との繋がりでリスクヘッジ
中立を保ってるのが日本の在り方。とにかく大を犠牲に小を得て波風を立たせない、避けること……
肝心の公明党は池田先生からの功績、繋がりが根底にあるんだと思う。ただ中国は世代交代してなお寄り添う所か、下の世代が生まれる度に反日教育してる。実際に裏があるとしても陰謀論が問われて当然
そんな国と友好関係を築こうとしてる公明、創価は宗教のイメージもあって売名国呼ばわりされてるのが現在、中国と密接に関係してる公明党が引率して外交してる、出来るみたいな。
さらに安倍政権の移民政策で外国人増加したり
多分創価だけじゃなくて統一教会も同じ
官僚や財務辺りも中国や韓国と繋がってる……
+0
-0
-
359. 匿名 2025/10/13(月) 11:48:51
リハック、これから観ます!+1
-0
-
360. 匿名 2025/10/13(月) 12:06:34
自分はミスです!自民党はダメです!っておかしいよ+0
-0
-
361. 匿名 2025/10/13(月) 12:13:09
_,,;;-ー''''''''''ー-;:;,,_
_.;-''" "''´`´''"´ノiノi"''-、
_,;;"/´ P献金 "''ミ;: ヽ
/;ミ" _ 'iミ::"、
. /::::ゝ. ... .. . .. _,,,,,, .i;; ::::'、
,;' :::::'l ,, ... : , :'' . _ノノ~ゞ i::::;;;;l
.l;;;;:::::ミ \ ,,,,-=彡 -==ン )) ヽ::::::l
.|;;:::r'" __-‐─‐-、 = ,rー───;;、 i::::_i
i;;;;i━r'" i━ | <(◎) |━ノ´i
i ;; | (◎) 〉 | :l l::lヽl
l :: .'、 .. ノ: ゝ、 _____ノ::l l
'i :::i ` ── '´ノ:: '';;、 ::ゝ:|
.i、 :;i :: :' '、;;、__,,.;;;.,ノ :: .. ..:::: (
|:::i :::.. ,; し' iJ ..:::: :' ::::::.ノ
l::::i ' ';; ヽ ,ィ;ニニニニニ;;, ::::'':::::|
'、.ヽ: :: ; . ||:::::::::::::il :::ノ::::/
_,,,,_ヽ": \ i:ゝ::::::::::::ソ /;;;;/ ̄
, :-'''''::::::/::: '-、_ 、 ゝ: : i:|::::::::::// .ノ : ::/:::::::::
::::::::::::::::|::::::::::::ヽ::::`'-:∪:::::::uノ : / .l:::::::
:::::::::::::::::l:::::::::::::::::`'-;:_し:Uシ: : : : / ヽ::::::
:::::::::::::::::|::::::::::::::::/::::ヽ`'''-:::、___,;-' .i::::
::::::::::::::::::|:::::::::::::::::::/:::"::、 r'''''-、 .i::::
🇷🇴キンマンコ犬作 不名誉会長 (没)
【自称・イルボンの国主】
高市と連立……?
靖国の鳥居潜って頭が……PAAAAANNNNN!!!?
選挙権と戒名とマイナカードが欲しかったニダ……
マハーロ!バカヤロー!キンマンコ!
アイゴォォォ〜〜!🔴🟡🔵
https://stat.ameba.jp/user_images/20190206/20/march001001/19/f1/j/o1080056614351653655.jpg+0
-0
-
362. 匿名 2025/10/13(月) 12:40:39
>>62
そういうつまらない論点ずらしいらない。+6
-1
-
363. 匿名 2025/10/13(月) 12:41:16
なに?
中国に対して信心があるとミスで済むけど、反中だと裏金になるってこと?+0
-0
-
364. 匿名 2025/10/13(月) 13:03:20
>>73
政治家としても不正
一国民としても不正
ってこと?+2
-0
-
365. 匿名 2025/10/13(月) 13:03:38
>>3
オールドメディアは絶対報道しないよね
こういうの報道するんだよ!
報道でいないから腐っていく
なんにも変われないから視聴者離れていく
まぁカルト宗教タレントばっかりの芸能界だもんね+6
-1
-
367. 匿名 2025/10/13(月) 14:10:37
表面上は男女平等だけど、本音は女性は男性を支えるべきという教えの
宗教は少なくない。+0
-0
-
368. 匿名 2025/10/13(月) 15:20:32
>>4
自分のことは……?
公明党の斉藤鉄夫代表も不記載議員「リハック」で自民党との違い聞かれ「私のミス」連発で釈明(日刊スポーツ) - Yahoo!ニュースnews.yahoo.co.jp自民党との連立を解消した公明党の斉藤鉄夫代表(73)が11日、YouTubeチャンネル「リハック」の生配信に出演。自身の「政治資金収支報告書の不記載」について言及した。 斉藤氏は20年12月、
+0
-0
-
369. 匿名 2025/10/13(月) 15:34:32
>>3
高市政権黄信号 中国べったり公明党が連立解消 裏金批判の斉藤鉄夫代表が”政治とカネ”で過去に真っ黒の皮肉 - coki (公器)coki.jp公明党・斉藤鉄夫代表が自民党との連立を解消。表向きは「裏金批判」だが、過去には資金・資産の記載漏れを繰り返していた。さらに中国大使との面会を経ての離脱劇。高市早苗政権は、政教分離と外交のはざまで正念場を迎えている。
抜粋
「清廉」政党の記載漏れ
100万円の寄付金と1億円の有価証券
2020年、
公明党副代表だった斉藤氏の資金管理団体が、東京都内の政治団体から受け取った寄付金100万円を政治資金収支報告書に記載していなかったことが、当時共同通信など多くのメディアに報道されている。
説明は「担当者の事務ミス」。
政治倫理の牙城を自負する政党としては、ずいぶんと軽い釈明だった。
翌2021年にはさらに大きな訂正があった。
国土交通相として提出した資産報告書のなかで、約1億円の金銭信託や3200株の株式などの有価証券を記載漏れしていた。
本人は
「姉の遺産相続が予想以上で全額を把握できなかった」と説明したが、
国民の多くはその言葉に苦笑しただろう。
“多すぎて記載できなかった”という清貧の政党らしからぬ理由。
それでも党内では大きな波風も立たず、訂正で幕引きとなった。
その人物が、今度は
「自民党は政治とカネを正せ」
と声高に叫び、連立を断ち切った。
まるで、鏡を見ながら自らを叱責しているような滑稽さだ。
「中国の影」
大使面会から連立解消までの不自然な時系列 今回の決裂劇には、もうひとつ看過できない時間の流れがある。
10月6日、斉藤代表は国会内で中国の呉江浩駐日大使と面会していた。
そのわずか4日後に連立解消を発表したのだ。
しかも、今年に入ってからだけでも、斉藤氏は少なくとも5回以上、
中国大使や共産党幹部と接触している。
党としては「友好の一環」と説明するが、政権中枢との交渉を控えたタイミングでの会談は、あまりに出来すぎている。
ネット上では
「中国の意向を受けた連立離脱ではないか」
「中国の傀儡政党と化した」
との声も噴出した。
かつて創価学会を母体とする“宗教政党”として清廉を標榜した公明党が、いまや宗教と政治に加え、外交的影響の交錯点となっている。
政教分離どころか、政教外交一体。
皮肉にも、かつて最も「中立」を謳っていた党が、最も“寄り添っている”ように見える。
高市早苗の正念場 「政教連立」からの脱却なるか
+0
-0
-
370. 匿名 2025/10/13(月) 20:02:41
>>1
オランダ政府が「中国リスク」で半導体企業に緊急介入 技術流出に危機感か(産経新聞) - Yahoo!ニュースnews.yahoo.co.jp【パリ=三井美奈】オランダ政府は12日、中国の電子機器大手、聞泰科技(ウィングテック)の傘下にある半導体企業ネクスペリアの経営に緊急介入すると発表した。声明はネクスペリアの経営管理をめぐる「深刻な欠
+0
-0
-
371. 匿名 2025/10/13(月) 21:55:01
>>64
自民党広報というか安倍晋三専属広報みたいな田崎史郎
誰かが安倍晋三の悪口を言おうものなら血相変えて怒っていた。
あれが擁護していた。+0
-0
-
372. 匿名 2025/10/14(火) 13:14:18
>>1
昨年5月26日から6月2日にかけて創価学会の原田稔会長が100名の日本青年代表団を率いて訪中してますが、中国到着後、真っ先に向かったのは、「中国人民抗日戦争紀念館」でした。
+2
-1
-
373. 匿名 2025/10/14(火) 13:52:52
>>1
無期限就労が可能で家族が帯同可能な特定技能2号を取り易くさせる「育成就労制度」を事業者に今から周知徹底せよと公明党の「外国人材の受入れ対策本部」が騒いでいます。2025年9月12日付
+2
-0
-
374. 匿名 2025/10/14(火) 18:26:10
自分だって全然クリーンじゃないじゃん
しかも額も大きい
キングオブおまゆう+1
-0
-
375. 匿名 2025/10/14(火) 18:30:52
中国にいろんな情報垂れ流してるんだろうな
与党に中国のスパイがうじゃうじゃいるってことよね+1
-1
-
376. 匿名 2025/10/15(水) 17:04:59
+0
-0
-
377. 匿名 2025/10/18(土) 17:21:53
+0
-0
コメントを投稿する
トピック投稿後31日を過ぎると、コメント投稿ができなくなります。削除すべき不適切なコメントとして通報しますか?
いいえ
通報する

















自民党との連立を解消した公明党の斉藤鉄夫代表(73)が11日、YouTubeチャンネル「リハック」の生配信に出演。自身の「政治資金収支報告書の不記載」について言及した。…