-
1. 匿名 2025/12/07(日) 22:47:36
返信
斎藤知事は「これまで通りしっかり答えさせていただきたいと思います。時間なのでそろそろまとめを」と述べたところ、「今の質問しっかり答えてよ」と記者から大きな声があがった。斎藤知事は、
「幹事社さん、また大きな声を出された方がおりますけど、その点についてどう思われますか」
と繰り返したが、記者から「知事が答えないからこうなってる」などと怒号が飛び交った。
すると斎藤知事は「ありがとうございました」と演台から離れる。「終わってない」「逃げるな、戻れよ」など厳しい声が飛んだが、約85分続いた定例会見を一方的に終えた。
+7
-67
-
2. 匿名 2025/12/07(日) 22:47:58 [通報]
返信![「質問者以外が大きな声を」「答えないからこうなってる」 斎藤元彦知事会見が紛糾、知事は質問途中で退席]()
+6
-32
-
3. 匿名 2025/12/07(日) 22:48:19 [通報]
逃げたね…返信+70
-88
-
4. 匿名 2025/12/07(日) 22:48:40 [通報]
もう何が真実かは本人しか分からないww返信+30
-35
-
5. 匿名 2025/12/07(日) 22:48:51 [通報]
どんだけしつこいんだよ糞マスゴミ返信+159
-107
-
6. 匿名 2025/12/07(日) 22:49:07 [通報]
自分に都合の良い質問者に対してだけありがとうございますとか言うんだよね返信
露骨に人間性出てる+178
-95
-
7. 匿名 2025/12/07(日) 22:49:25 [通報]
のらりくらりと、かわすのだけは得意。誠実さは全く感じられない。返信+166
-69
-
8. 匿名 2025/12/07(日) 22:49:38 [通報]
色々な意見があるのはめちゃくちゃわかる。返信
けど、再選したならしょうがないと思うな+37
-44
-
9. 匿名 2025/12/07(日) 22:50:09 [通報]
まーメディアは一方的な情報しか流さないから信用してないし返信+135
-27
-
10. 匿名 2025/12/07(日) 22:50:21 [通報]
任期中ずっとこれ続くのか…先は長いよ兵庫県民…返信+88
-17
-
11. 匿名 2025/12/07(日) 22:50:49 [通報]
兵庫県民はいい加減に目を覚ましてほしい返信+46
-51
-
12. 匿名 2025/12/07(日) 22:50:53 [通報]
田久保真紀ちゃんやラブホ市長に話題持ってかれてたから、巻き返してほしいね返信+7
-19
-
13. 匿名 2025/12/07(日) 22:52:10 [通報]
答えないこと多いよね返信
それでなんとかなってるから+47
-19
-
14. 匿名 2025/12/07(日) 22:53:08 [通報]
カルト立花とメルチュおばさんに騙された兵庫県民返信+47
-38
-
15. 匿名 2025/12/07(日) 22:53:15 [通報]
>>1返信
辣韮っぽいよね+1
-1
-
16. 匿名 2025/12/07(日) 22:53:16 [通報]
>>10返信
兵庫県民ってバカが多いのかな+32
-55
-
17. 匿名 2025/12/07(日) 22:53:20 [通報]
私も嘘情報snsで発信されたから恐怖は分かる。全くの嘘でも、それが真実だと信じられる異常さ。返信+49
-3
-
18. 匿名 2025/12/07(日) 22:55:31 [通報]
でも不起訴じゃん?返信+60
-19
-
19. 匿名 2025/12/07(日) 22:55:55 [通報]
>>8返信
出直しで再選したのに、「俺たちが納得いってないからやめろ」は民主主義の崩壊+118
-20
-
20. 匿名 2025/12/07(日) 22:56:36 [通報]
早速知事応援団がマイナス押しに来てるね。返信+14
-27
-
21. 匿名 2025/12/07(日) 22:56:45 [通報]
>>1からの抜き出し返信
みんな~読んでみなよw
全然質問の意味が不明だからww
↓ ↓ ↓
質問の内容は、こうだ。
12月の県議会に「インターネット上の誹謗中傷、差別等による人権侵害の防止に関する条例案」が提出されたことに関連し、条例案制定の理由として、2023年9月、斎藤知事と丸谷聡子明石市長との電話のやり取りが泉房穂・前明石市長によってSNSで暴露され、知事が恐れを感じたことが根底にあるのではないか――。
泉前市長が投稿した内容は、兵庫県立明石公園(明石市)内にある旧市立図書館跡地の活用方法を巡り、
「斎藤知事から明石市にお詫びの電話があった」とするもの。当時、斎藤知事は定例記者会見で「あくまで知事と現役の市長との電話の内容なので、これが外部に、前市長とはいえ伝わり、それが誤った内容でSNSを通じて数十万人に拡散した形になるので、これ自体はやはり恐ろしいことであり、大変遺憾なことだと思う」と発言。
その後、泉氏の投稿も削除された。
条例案では、特定の地域や人種などの属性による不当な差別について、県が削除要請や発信者への行政指導等ができるとしている。
記者は、これらの経緯を踏まえ、斎藤知事は当時、主に個人間の誹謗中傷やプライバシー侵害について言及し、SNS上での誤った情報や安易な拡散、ネット上での誹謗中傷による名誉、プライバシーなどの侵害が大きな問題になっているという風に発言していたことを指摘。そして、これは「昨年の兵庫県知事選で起こったこと」であり、「斎藤知事を応援した立花孝志被告が竹内元県議についての発信を行っていたことで、今般、逮捕、起訴された内容」と述べて、今回の条例案は知事選と関係ないのか、と質問した。
斎藤知事は、
「ご質問の趣旨があまり理解できていない面もありますけど、そこは申し訳ないんですけど」
と前置きしながら「申し上げてきた通り、ネット上における誹謗中傷というものは、やはりやめるべきだ、やるべきではないということ」とこれまでと同じく一般論を述べた。+40
-11
-
22. 匿名 2025/12/07(日) 22:57:08 [通報]
>>4返信
いや、分かってるでしょうw
信者と元信者が必死に分からないフリしてるだけだよね?+15
-18
-
23. 匿名 2025/12/07(日) 22:57:15 [通報]
>>1返信
天下り先無くしてくれてありがとう
WHO神戸が2026年春撤退へ 県など運営費の負担打ち切り 震災後に誘致 30年で160億円、効果に疑問の声も|社会|神戸新聞NEXTwww.kobe-np.co.jp世界保健機関(WHO)の日本唯一の直轄研究機関であるWHO神戸センター(神戸市中央区)が、2026年3月末をもって撤退することが18日、関係者への取材で分かった。阪神・淡路大震災後、兵庫県と神戸市、経済界が復興のシンボルとして誘致し、国際的な研...
+85
-10
-
24. 匿名 2025/12/07(日) 22:57:27 [通報]
>>8返信
二馬力とか虚偽情報の拡散とかで再戦したんだけどね…+23
-23
-
25. 匿名 2025/12/07(日) 22:57:48 [通報]
欲しい答えをくれるまで繰り返すんだって返信
どんどんエスカレートしてる兵庫県+13
-14
-
26. 匿名 2025/12/07(日) 22:58:36 [通報]
>>14返信
立花出てたしライバル妨害活動とか選挙期間中にはある程度バレてたから騙される方が悪いと思う+13
-11
-
27. 匿名 2025/12/07(日) 22:58:41 [通報]
この人、定例記者会見で都合悪くなると定型文しか話さなくなる返信
兵庫県民はこの人が知事で良しとしてるのかな+21
-29
-
28. 匿名 2025/12/07(日) 22:58:43 [通報]
>>6返信
そうはいっても兵庫県民がこの人を選んじゃったからね
宮城県民の私にもブーメラン🪃+14
-14
-
29. 匿名 2025/12/07(日) 23:00:04 [通報]
マスメディアは出禁しなよ返信
横田さんあれだめ+39
-9
-
30. 匿名 2025/12/07(日) 23:00:43 [通報]
>>24返信
斎藤元彦に投票すべきでない!とか言って、市長たちがズラーッと並んだ件
「22馬力」とか言われてたけどww+54
-9
-
31. 匿名 2025/12/07(日) 23:01:47 [通報]
>>10返信
先が長いのは斎藤知事だよ
正味、誰も気にしてないっちゃない
まだやってんの?ってレベル
ただしばき隊が地元の小学生と障害者の迷惑をかけてるのでそのうち逮捕されるんじゃない?+60
-10
-
32. 匿名 2025/12/07(日) 23:03:59 [通報]
>>6返信
とはいえ記者の質問もあからさまに意地悪だったりするよ+73
-13
-
33. 匿名 2025/12/07(日) 23:04:05 [通報]
>>21返信
ほんとだ
2回読んだけどめちゃくちゃ意味不明だわ
何なの?これ笑+53
-5
-
34. 匿名 2025/12/07(日) 23:04:13 [通報]
>>30返信
斎藤立花信者は二馬力選挙のどこが問題なのかも理解できないレベルなんだよね…+8
-20
-
35. 匿名 2025/12/07(日) 23:06:17 [通報]
記事読んだ。今回の条例が出来た経緯は2年前に斎藤と元明石市丸谷市長との電話のやり取りが前市長の泉氏によってSNSで上げられ、ネット上で真実ではないこと含め誹謗中傷があったことにの恐れてではないか?との質問と、それならば立花が斎藤を応援し竹内元県議をネットで攻撃したことと斎藤の知事選と関係あるのか?って質問。斎藤の公平さを見せる良い機会だったのに逃げたってことはやっぱり…返信
+12
-16
-
36. 匿名 2025/12/07(日) 23:06:44 [通報]
>>31返信
県政気にしてない人多いんだ?なるほどじゃ納得するわ+7
-16
-
37. 匿名 2025/12/07(日) 23:07:09 [通報]
>>18返信
不起訴と無罪は違うようだよ+18
-17
-
38. 匿名 2025/12/07(日) 23:07:52 [通報]
とりあえずかなり気味が悪い、この人を取りまく今回の一件返信
何が真実なのって、色んなことうやむやになってる状態で県の政治とかやってんだって
信用ならないよ+15
-12
-
39. 匿名 2025/12/07(日) 23:08:12 [通報]
>>35返信
泉って泉房穂?あの人もテレビでペラペラ いろんなことしゃべるけど何かと 信用できないんだよな。+13
-6
-
40. 匿名 2025/12/07(日) 23:09:25 [通報]
>>3返信
約85分続いた定例会見
普通こんな丁寧に答えないよ
長すぎるくらい+56
-9
-
41. 匿名 2025/12/07(日) 23:09:59 [通報]
>>21返信
斎藤は2年前のことを悪とするなら、立花が竹内元県議をネット使って攻撃するのは悪としないのか?
って、記者は斎藤に質問しているんだね。+5
-15
-
42. 匿名 2025/12/07(日) 23:11:43 [通報]
>>35返信
白々しい
アンチ斎藤が頑張って解説してるけど、意味不明すぎてそんなんじゃ一般市民の共感は全く得られないよ+38
-14
-
43. 匿名 2025/12/07(日) 23:15:44 [通報]
>>41返信
そんな内々のどーでもいい事、市民は興味ない。
いつまでもいつまでも「あの時~!何年前は~!!」ってバカじゃねーのマスゴミ
一般人は「これからどう兵庫を良くして行くか」という未来を見ているのに
アンチがずーっと過去の既得権益ばかりにすがり付いてて
邪魔ばかりして心底ウザい+59
-12
-
44. 匿名 2025/12/07(日) 23:17:24 [通報]
まだ揉めたおしてるね。いつ決着つくんだろう返信+2
-0
-
45. 匿名 2025/12/07(日) 23:19:18 [通報]
このトピ、兵庫県在住のガル民が顔真っ赤でマイナス押しまくってるのが丸分かりで笑える返信+2
-17
-
46. 匿名 2025/12/07(日) 23:21:11 [通報]
>>45返信
選挙結果をちゃんと直視しような+24
-7
-
47. 匿名 2025/12/07(日) 23:22:17 [通報]
>>42返信
あなた内容理解してるんじゃんwそっちのが白々しい。斎藤がこの質問に真摯に向き合ったら斎藤のこと信用してたわ+3
-13
-
48. 匿名 2025/12/07(日) 23:23:21 [通報]
反斎藤知事は反高市総理返信
変なデモをしているのはしばき隊+24
-8
-
49. 匿名 2025/12/07(日) 23:24:22 [通報]
>>18立花に持ってたかれたから返信
斎藤元彦には不信しかない+13
-10
-
50. 匿名 2025/12/07(日) 23:24:32 [通報]
>>3返信
マスコミって汚いやり方して「逃げた」と表現したりそのように視聴者に思わせるの常套手段だよね+41
-8
-
51. 匿名 2025/12/07(日) 23:24:36 [通報]
>>42返信
ほんとこんなダラダラ長い意地悪な糞質問毎回浴びせられて大変だと思う+26
-10
-
52. 匿名 2025/12/07(日) 23:25:23 [通報]
>>3返信
この質問に向き合ったなら見直してたわ+11
-14
-
53. 匿名 2025/12/07(日) 23:25:57 [通報]
>>46返信
兵庫県民は悪徳既得権益層以外みんな斎藤さんに満足してるのにね+15
-10
-
54. 匿名 2025/12/07(日) 23:26:08 [通報]
>>46返信
その選挙結果出しちゃった兵庫県民が頭悪いんだよw+3
-15
-
55. 匿名 2025/12/07(日) 23:26:19 [通報]
>>28返信
選ばなかった兵庫県民なんだけどなぁ
みんななんで疑惑が晴れてない状態で票を入れたのか謎+18
-18
-
56. 匿名 2025/12/07(日) 23:26:25 [通報]
斎藤にとって高市早苗は総務省時代の上司である返信+1
-0
-
57. 匿名 2025/12/07(日) 23:26:43 [通報]
>>36返信
実際暴れてるのって他県民の方々でしょ+28
-9
-
58. 匿名 2025/12/07(日) 23:29:32 [通報]
>>26返信
先先週の報道特集は立花氏の逮捕
亡くなった議員を匿名で誹謗中傷した人の連絡先を開示する手続きをしてるとかいう内容だった+6
-0
-
59. 匿名 2025/12/07(日) 23:29:44 [通報]
兵庫県民の方はどう思われていますか?返信+0
-0
-
60. 匿名 2025/12/07(日) 23:31:12 [通報]
>>32返信
事実関係確認しただけで「意地悪」とか凄いね+9
-13
-
61. 匿名 2025/12/07(日) 23:31:31 [通報]
兵庫県民がほぼいないトピ返信+6
-2
-
62. 匿名 2025/12/07(日) 23:34:06 [通報]
>>30返信
22じゃなくて23馬力でしょ?
てかいまだに「23馬力」言ってるやつN国信者だけだろ+3
-7
-
63. 匿名 2025/12/07(日) 23:34:27 [通報]
これ本当にマスコミや活動家がいまだに返信
失言を引き出そうとして不倫職員の自殺のことetc愚問ばかりだから
知事は適当に受け流すしかない。
県政に関係ないことばかり質問してきて
挙句「逃げるな!」とか。酷い。+22
-5
-
64. 匿名 2025/12/07(日) 23:36:23 [通報]
85分会見してものらりくらり返信
まともに答えなかったら
怒号もとぶだろうね
カケラも誠意がない知事+4
-14
-
65. 匿名 2025/12/07(日) 23:37:52 [通報]
>>1返信
齋藤知事とオールドメディアのやり取りは昔のイジメを思い出すよ・・・
中学生のとき何か言えよ!答えになってないよね!口がないのか!って問い詰められて辛かったことを思い出す。+15
-7
-
66. 匿名 2025/12/07(日) 23:38:49 [通報]
記者が求めることを答えないと答えたことにならない立派な暴力だよ返信+8
-1
-
67. 匿名 2025/12/07(日) 23:39:42 [通報]
>>55返信
宮城県民の私だって移民推進派の知事や立憲の鎌田さゆりや安住淳に投票してないけどその十字架を背負って生きてるのよ
宮城は今の老人死ぬまでダメだこりゃが続きそう+8
-2
-
68. 匿名 2025/12/07(日) 23:39:45 [通報]
>>16返信
パワーワード炸裂中ww+0
-0
-
69. 匿名 2025/12/07(日) 23:40:55 [通報]
群馬のババアが立てたトピか?返信+0
-0
-
70. 匿名 2025/12/07(日) 23:45:32 [通報]
🍊さん見てますかー?返信+0
-0
-
71. 匿名 2025/12/07(日) 23:55:54 [通報]
>>21返信
チャッピーに要約させてみた
過去のSNSトラブル(知事選)
↓(背景・理由になっているのでは?)
今回の条例案(SNS規制)
→ 記者は、これらに 因果関係があるか を聞いた+5
-1
-
72. 匿名 2025/12/07(日) 23:57:12 [通報]
>>4返信
>>6
>>7
【【第三者委 報告書】】
⬇️
『告発文書』
⚫︎告発文書には、真実や真実相性のもが多く含まれていた
⚫︎告発文書は、県政にとって重大な指摘だった
⚫︎斎藤は公益通報者保護法違反
⚫︎局長氏に対する懲戒処分は、違法で無効
『パワハラ』
⬇️
⚫︎10項目でのパワハラ認定 (10個ではない)
⚫︎「嘘八百・公務員失格」との斎藤の発言も、パワハラ認定
『おねだり』
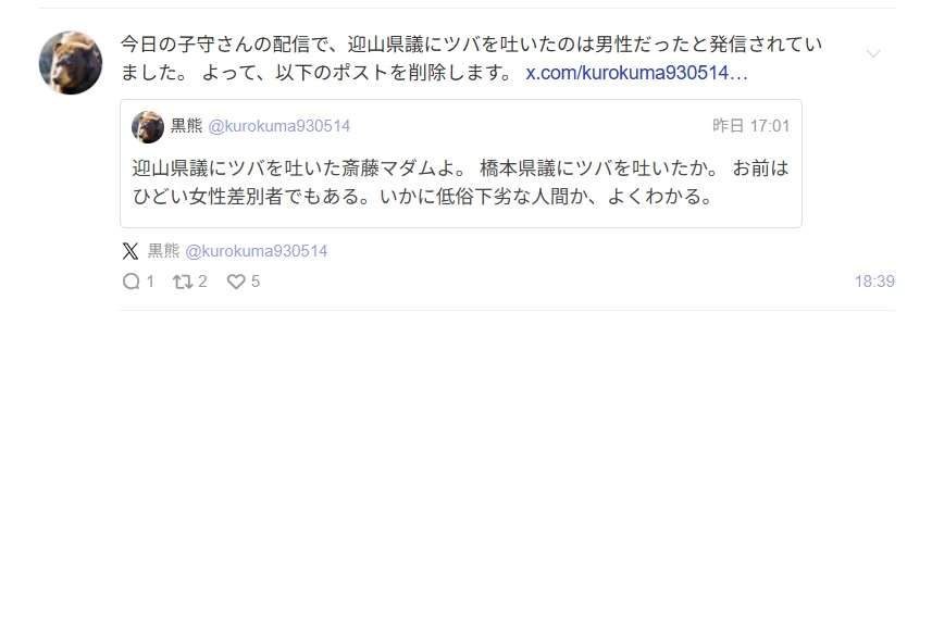
⬇️
⚫︎ おねだりや便宜供与、と見られてもおかしくない
職務の公正さに対する、県民の信頼を損ないかねない行為
公務員倫理や県職員服務規程に照らしても、望ましくない行動
『嘘証言』
⬇️
⚫︎「部下に指示はしていない」
知事の証言採用は困難
⚫︎「本人も認めている」
局長さんは認めていない
部下になすり付ける嘘
告発者を陥れる嘘
↓![「質問者以外が大きな声を」「答えないからこうなってる」 斎藤元彦知事会見が紛糾、知事は質問途中で退席]()
+9
-14
-
73. 匿名 2025/12/08(月) 00:00:29 [通報]
定例会見を遊び場扱いしてる活動家どもをなんとかしろよ返信+9
-2
-
74. 匿名 2025/12/08(月) 00:01:09 [通報]
兵庫は荒れている返信+2
-0
-
75. 匿名 2025/12/08(月) 00:01:31 [通報]
多分もっと酷い自治体いっぱいあると思う返信+3
-3
-
76. 匿名 2025/12/08(月) 00:02:49 [通報]
短時間に同じようなコメントがズラーっと並んでるけど、SNS部隊の動員がかかったの?返信
兵庫県民はもう騙されませんよ!
他府県は知らんけど
群馬のおばあちゃんあたりがyuukaの代わりに号令かけた? 壺? N信?
おもらし三兄弟? 斎藤マダニ?+2
-8
-
77. 匿名 2025/12/08(月) 00:04:45 [通報]
>>55返信
私もあなたと同じ。この人に投票した人のこと軽蔑するレベル。+7
-10
-
78. 匿名 2025/12/08(月) 00:06:05 [通報]
>>72返信
無理矢理悪い方に持ってこうとしているけど無理あるよw
第三者委員会の調査結果は7つの疑惑のうち特別ルールのパワハラ以外認定されなかった上に警察でも不起訴
↓↓↓
①五百旗頭問題→×
②事前運動→×
③投票依頼→×
④おねだり→×
⑤政治資金パーティ→×
⑥優勝パレードのキックバック疑惑→×
⑦パワハラ→○ (9700人に調査した16件のうち10件)+9
-3
-
79. 匿名 2025/12/08(月) 00:07:46 [通報]
そんなことより伊藤すぐる県議の疑惑はトピ立たないの?返信+4
-1
-
80. 匿名 2025/12/08(月) 00:08:13 [通報]
>>23返信
デマと印象操作
告発者探しや情報漏洩した側近は、なぜ天下りしてるの?
なぜ側近が人事を操作してるの?
なぜ片山元副知事が公益通報の窓口だったの?
なぜ血税使って勝手に文春のネタ元探ししてるの?
【証拠文書入手】《妻をラクな部署に》斎藤元彦知事(46)の威を借る「牛タン倶楽部」が公務員人事を操作していた | 週刊文春bunshun.jp兵庫県総務部人事課が、斎藤元彦知事(46)の側近4人組のひとりだった元総務部長の妻(県職員)を特別に優遇する人事異動案を作成していたことが「週刊文春」の取材で分かった。 元総務部長は出向先の仙台で…
![「質問者以外が大きな声を」「答えないからこうなってる」 斎藤元彦知事会見が紛糾、知事は質問途中で退席]()
+5
-6
-
81. 匿名 2025/12/08(月) 00:11:57 [通報]
>>78返信
第三者委員会の調査報告書ですよ
![「質問者以外が大きな声を」「答えないからこうなってる」 斎藤元彦知事会見が紛糾、知事は質問途中で退席]()
+8
-4
-
82. 匿名 2025/12/08(月) 00:12:44 [通報]
>>80返信
有料記事かよ
片山元副知事のこと言ってるなら天下り自体禁止したのではなく65歳までと年齢制限をつけただけだから別に特例ではないよ+2
-1
-
83. 匿名 2025/12/08(月) 00:15:58 [通報]
しばき隊来てるー?返信+5
-1
-
84. 匿名 2025/12/08(月) 00:17:54 [通報]
>>78返信![「質問者以外が大きな声を」「答えないからこうなってる」 斎藤元彦知事会見が紛糾、知事は質問途中で退席]()
+2
-4
-
85. 匿名 2025/12/08(月) 00:20:44 [通報]
>>82返信
斎藤自身が天下りしてるけどw
しかも増えてる
![「質問者以外が大きな声を」「答えないからこうなってる」 斎藤元彦知事会見が紛糾、知事は質問途中で退席]()
+4
-5
-
86. 匿名 2025/12/08(月) 00:25:32 [通報]
>>81返信
ちゃんと報告書読んでないでしょw
4.5.6はちゃんと報告書に明確に否定されてるし1の五百旗頭問題に関してもそもそも面談の翌日に亡くなったというのがデマで実際亡くなったのは面談の6日後+3
-3
-
87. 匿名 2025/12/08(月) 00:26:17 [通報]
>>85返信
年齢は?+2
-0
-
88. 匿名 2025/12/08(月) 00:29:32 [通報]
>>78返信
記名で回答したのは466人。
百条委での証言や聞き取り調査などに協力してもよいと答えたのは315人。
しかし脅迫・嫌がらせ・ネットリンチが相次ぎ、証言を取りやめる職員が出てきた。(奥谷氏)
斎藤元彦・兵庫県知事「パワハラ」42%見聞き 職員アンケート追加集計 - 日本経済新聞www.nikkei.com斎藤元彦兵庫県知事の疑惑告発文書を巡り、県議会の調査特別委員会(百条委員会)が実施した県職員アンケートの未集計分がまとまり、斎藤氏の「パワハラ」を見聞きしたとする回答が、既に公表された中間報告分から4ポイント増え全体で約42%に上ったことが4日、関係者...
![「質問者以外が大きな声を」「答えないからこうなってる」 斎藤元彦知事会見が紛糾、知事は質問途中で退席]()
+5
-3
-
89. 匿名 2025/12/08(月) 00:31:01 [通報]
>>88返信
見聞きしたw
実際に被害を受けた人は何人だったの?+2
-2
-
90. 匿名 2025/12/08(月) 00:32:52 [通報]
>>86返信
第三者委員会の調査報告書ですよ。
公益通報者保護法違反も受け入れないのは異常。+6
-3
-
91. 匿名 2025/12/08(月) 00:36:42 [通報]
>>87返信
自分で調べれば?
年齢非公開のはず
情報漏洩側近はなぜ昇進&天下りしてるの?
口封じ?
犯罪だけど。
+0
-1
-
92. 匿名 2025/12/08(月) 00:39:34 [通報]
>>89返信
自分で調べれば?
百条委での証言や聞き取り調査などに、協力してもよいと答えたのは315人。
+2
-2
-
93. 匿名 2025/12/08(月) 00:40:02 [通報]
つか第三者委員会よりも刑事告発されていた公職選挙法違反、プロ野球優勝パレードでの背任の疑い、特定の市長への公職選挙法違反の疑い、虚偽有印公文書作成・行使の疑い、地方公務員法(守秘義務)違反教唆の疑い、これら全て不起訴だったわけだけどあれだけTV、新聞、活動家、県議会、百条委員会などでフルボッコにしてきた反斎藤の連中は清々しいほどにこの件スルーだよね返信+5
-1
-
94. 匿名 2025/12/08(月) 00:40:53 [通報]
>>92返信
質問と答えが合ってない
協力してよいではなく被害を受けた人の人数と書いてるのに+2
-2
-
95. 匿名 2025/12/08(月) 00:40:59 [通報]
結局なんで、この知事は左翼に粘着されてるの?返信
多分、宮城も和田さんになってたら同じようになってたんだろうけど、左翼の声デカすきて、何やっても何の問題おきて、何を解決して、何のいいことをしたのか?が全くわからん+1
-1
-
96. 匿名 2025/12/08(月) 00:42:05 [通報]
自分で調べれば=答えられないってことでしょw返信+1
-0
-
97. 匿名 2025/12/08(月) 00:45:53 [通報]
>>90返信
勘違いしてる人が多いけど第三者委員会に法的拘束力はないし公益通報者保護法違反という司法判断は下されていないよ+3
-1
-
98. 匿名 2025/12/08(月) 00:52:34 [通報]
逮捕された立花孝志にデマ情報を流して維新をクビになった「おもらし三兄弟」の兵庫県議がまだ辞職していないのは異常。このデマ県議は立花の選挙カーの上で演説もしていた。返信+3
-0
-
99. 匿名 2025/12/08(月) 01:05:21 [通報]
>>93返信
郷原弁護士は「特に地方の地検では、知事に対する忖度が生じる」等と解説。
1、検事正(地検のトップ)
2、次席検事
3、部長検事
4、副部長検事
5、検事
検事の上にいる人物全ての承諾が必要。
絶対に裁判で勝てる証拠隠滅をされ、口裏合わせをすれば、犯罪者も不起訴になる。
よくある例。
そこで検察審議会が待ってますよ。![「質問者以外が大きな声を」「答えないからこうなってる」 斎藤元彦知事会見が紛糾、知事は質問途中で退席]()
+1
-2
-
100. 匿名 2025/12/08(月) 01:05:42 [通報]
>>75返信
さすがにここまで酷いのは兵庫県だけだと思う
田久保ですら生ぬるいくらいだわ+1
-1
-
101. 匿名 2025/12/08(月) 01:06:31 [通報]
>>82返信
井ノ本のことだろ+1
-1
-
102. 匿名 2025/12/08(月) 01:08:24 [通報]
>>98返信
三兄弟も一人ずつ消えていきそうな感じやけどな+4
-2
-
103. 匿名 2025/12/08(月) 01:12:30 [通報]
>>36返信
暴れてる人たちって地元民じゃないのバレてるし+16
-4
-
104. 匿名 2025/12/08(月) 01:16:05 [通報]
>>97返信
自分で「中立で公平」だと明言して設定した第三者委。
一切従わないなら、調査費用4800万円強、自腹で返してください。
動画
⇩
kenjis on Xx.com斎藤知事、また嘘ついたことになりますね。 2024-06-04 「今後、第三者機関を設置し、それによる調査結果をお示しすることで、県民の皆さんに対する説明責任を果たしてまいりたいと考えております」 と答弁してました。 #斎藤元彦は知事失格 https://t.co/xL5MTrXKrB
![「質問者以外が大きな声を」「答えないからこうなってる」 斎藤元彦知事会見が紛糾、知事は質問途中で退席]()
+3
-2
-
105. 匿名 2025/12/08(月) 01:19:57 [通報]
まあS信がワーワー騒いでもいずれ任期はきますから返信
その後はリハックなんかに出まくって石丸伸二さんにでも拾ってもらって無様に落選でもしときゃ良いんじゃないですかね+0
-3
-
106. 匿名 2025/12/08(月) 01:24:40 [通報]
>>95返信
左翼というかオールドメディアの目の敵にされているよね。
オールドメディアとしては一度池に落ちた犬を叩いてしまっているから、今更犬は悪くないってなると自分の立場がなくなるから、何が何でも池に落ちた犬が悪いってしないと自分自身の責任問題になるから必死なんじゃない?+5
-0
-
107. 匿名 2025/12/08(月) 01:36:19 [通報]
兵庫県二大名物返信
◯おもらし三兄弟
◯斎藤マダニ+2
-5
-
108. 匿名 2025/12/08(月) 01:39:51 [通報]
>>104返信
それもデマ
第三者委員会は県議会から設置要請があったから知事は承認した
委員の選定を行ったのも県議会+2
-2
-
109. 匿名 2025/12/08(月) 01:43:54 [通報]
>>101返信
井ノ本さんは58歳だし兵庫県を退職したわけではなく県での外部団体への派遣を伴う人事異動
身分は県職員、仕事は兵庫県競馬組合(一部事務組合)の副管理者だから天下りとは違う+2
-1
-
110. 匿名 2025/12/08(月) 01:52:00 [通報]
>>21返信
2023年の明石の件
2024年の竹内さん死亡事件
もとになる事件はどちらですか?ってことでは
百条委員会のメンバーらが人権侵害にあったけど
中でも黒幕と名指しされた竹内さんが集中してネットリンチにあい亡くなられた事件
地域的には姫路の人たち(4人連続で亡くなった)
私はこっちかなと思ったけど+3
-1
-
111. 匿名 2025/12/08(月) 01:53:20 [通報]
>>94返信
あなたは知ってて絡んでるんでしょうから、正確な人数は?
少なくとも315人は証言に自信があったのでしょうね。
自己顕示欲、嘘の多さ、アンガーマネジメント受ける必要性を要求される、あだ名が「瞬間湯沸かし器」だから。
うちわに斎藤の顔、誰得なんだよ
キツいだろ…
![「質問者以外が大きな声を」「答えないからこうなってる」 斎藤元彦知事会見が紛糾、知事は質問途中で退席]()
+2
-1
-
112. 匿名 2025/12/08(月) 02:02:41 [通報]
>>3返信
質問者が隠しもしない悪意100%なんだからもうこれ普通の定例会見じゃないのがずっと続いてるだけ
知事に対してお前を攻撃するための質問をしてやるから誠実に全て答えろ、答えないならそれも攻撃してやるってスタンス
+8
-3
-
113. 匿名 2025/12/08(月) 02:04:14 [通報]
>>96返信
デマがバレるから、自分で調べれられないの?
天下りの件なら年齢非公開ですよ。
そもそも天下りは年齢無関係。
斎藤を関学に呼び、生徒にまで圧力かけた斎藤の後輩も、副知事に天下り疑惑が出てきたね。
![「質問者以外が大きな声を」「答えないからこうなってる」 斎藤元彦知事会見が紛糾、知事は質問途中で退席]()
+0
-1
-
114. 匿名 2025/12/08(月) 02:05:13 [通報]
>>23返信
生成AIに投げみたら兵庫県職員がWHO神戸に天下りや再就職したかどうかは確認出来ないって出たんだけど何か具体的な兵庫県庁→WHOへの天下り再就職の情報あるの?+2
-1
-
115. 匿名 2025/12/08(月) 02:25:53 [通報]
>>18返信
ほんと兵庫県警もだらしないわ。+6
-6
-
116. 匿名 2025/12/08(月) 02:31:40 [通報]
>>108返信
全てデマと印象操作
告発文書を第三者委に渡さず、脅迫して、デマでヤバい事実を隠し、揉み消しを図った。
告発者の処分を側近に止められ、第三者委の設定を進言されたが、斎藤は強行。
自死者を出した。
第三者委設置を求められて当然でしょ。
![「質問者以外が大きな声を」「答えないからこうなってる」 斎藤元彦知事会見が紛糾、知事は質問途中で退席]()
+2
-1
-
117. 匿名 2025/12/08(月) 02:32:52 [通報]
>>18返信
まだ「情報漏洩」疑惑の刑事告発が残ってるね
元県民局長の私的情報を複数の県議に「情報共有」した件
部下Iと部下Kは「情報共有するよう指示があった」と証言し副知事Kは「情報共有するよう知事から指示があったと部下から聞いた」と証言している
一方斎藤知事は「情報共有するよう指示していない」と証言
斎藤知事と部下三人の証言が食い違ってる状態
第三者委員会は斎藤知事の証言を信用出来ないと判断したけど検察はどう判断するかはわからない
検察がこの件も不起訴にしたら兵庫県の騒動は収束に向かうのでは?+4
-1
-
118. 匿名 2025/12/08(月) 02:35:00 [通報]
>>7返信
この男のせいで、どんなに証拠を突き付けても認めない、嘘で切り抜けて、退職金&再出馬する厚かましい政治家が増えてしまったよね。
兵庫県民の罪は重いと思う。立花に乗っかったとか、恥じてほしいわ。+12
-4
-
119. 匿名 2025/12/08(月) 02:36:24 [通報]
>>115返信
不起訴にしたのが県警だと思ってるんだ?!+3
-0
-
120. 匿名 2025/12/08(月) 02:36:55 [通報]
>>6返信
足引っ張ることしかしない反日左翼にお礼なんていらない+8
-4
-
121. 匿名 2025/12/08(月) 02:41:49 [通報]
関西学院大学法学部の学生さんたちも返信
緊張感走るよね
政治利用きたかっ!みたいな感じ
父兄さんたちは「どんな知事?どんな知事だった?」みたいな
感じかな+2
-1
-
122. 匿名 2025/12/08(月) 03:04:08 [通報]
>>108返信
>委員の選定を行ったのも県議会
↑
滅茶苦茶なデマ
どこ情報?香椎なつ?増山?
県議会にそんな権限はない。
県が設置して、兵庫県弁護士会に推薦を求めたもの。
報道されてます。+4
-2
-
123. 匿名 2025/12/08(月) 03:31:39 [通報]
>>122返信
伊藤すぐるが証言してる![「質問者以外が大きな声を」「答えないからこうなってる」 斎藤元彦知事会見が紛糾、知事は質問途中で退席]()
+3
-2
-
124. 匿名 2025/12/08(月) 03:47:03 [通報]
>>123返信
県が設置する第三者委員会の準備に
議員さんも関わっていたってことでしょ?
別にいいのでは+2
-1
-
125. 匿名 2025/12/08(月) 03:59:38 [通報]
>>124返信
準備会の検討項目に第三者機関の委員の選定とあるよ![「質問者以外が大きな声を」「答えないからこうなってる」 斎藤元彦知事会見が紛糾、知事は質問途中で退席]()
+2
-2
-
126. 匿名 2025/12/08(月) 04:09:28 [通報]
>>125返信
そりゃ誰にするか決めないと始まらないし...
議員が設置した、みたいな話とはまるで別物ですよね+1
-2
-
127. 匿名 2025/12/08(月) 04:09:56 [通報]
>>113返信
何言ってるのか分からないけど知事は会見で関学から招待を受けたとは言ってないよ
その画像のコメントもわざわざ切り取ってるけどこの人の言う通り担当教授のゲストスピーカーとして呼ばれただけのことじゃん![「質問者以外が大きな声を」「答えないからこうなってる」 斎藤元彦知事会見が紛糾、知事は質問途中で退席]()
+0
-1
-
128. 匿名 2025/12/08(月) 04:12:14 [通報]
>>126返信
また論点のすり替えかよ
そっちが議会が委員を選定したのはデマとか言うから証拠貼ったんだろ+2
-3
-
129. 匿名 2025/12/08(月) 04:12:21 [通報]
議員が選出したって話とも違う返信+1
-0
-
130. 匿名 2025/12/08(月) 04:16:46 [通報]
>>37返信
無罪だよw
丸尾県議の場合は起訴猶予だから無罪じゃないけどね+5
-2
-
131. 匿名 2025/12/08(月) 04:21:48 [通報]
>>127返信
はぁ?
もういいよ
寝よう+0
-0
-
132. 匿名 2025/12/08(月) 04:57:09 [通報]
>>67返信
でも高市さんが支持した人だからいいんじゃない?
和田よりw+2
-0
-
133. 匿名 2025/12/08(月) 06:45:40 [通報]
>>21返信
泉房穂前市長、立花被告、竹内元県議に関連した条例ですかと記者は聞いて否定させたかったのかね+1
-0
-
134. 匿名 2025/12/08(月) 06:49:14 [通報]
>>50返信
朝日が毎回安倍元総理にやってた手法
会見終了して挨拶して去っていく背中に
総理質問に答えてください+9
-1
-
135. 匿名 2025/12/08(月) 06:50:06 [通報]
返信![「質問者以外が大きな声を」「答えないからこうなってる」 斎藤元彦知事会見が紛糾、知事は質問途中で退席]()
+3
-1
-
136. 匿名 2025/12/08(月) 06:50:23 [通報]
>>127返信
よこ
定例会見見てないの?
知事がかたくなに関学から招かれたと主張してたよ+3
-1
-
137. 匿名 2025/12/08(月) 06:53:31 [通報]
>>8返信
それでも知事として説明責任あるよね+8
-6
-
138. 匿名 2025/12/08(月) 06:55:42 [通報]
>>50返信
この定例会見見てたけど実際知事は逃げたよ
ニヤニヤしながら+6
-10
-
139. 匿名 2025/12/08(月) 07:05:20 [通報]
オールドメディアって何でオールドになったか考えたほうがいいよ笑返信+6
-1
-
140. 匿名 2025/12/08(月) 07:17:32 [通報]
>>6返信
だってひどいよ
テレビ以外で見たら分かるよ+8
-3
-
141. 匿名 2025/12/08(月) 07:32:34 [通報]
>>1返信
マスコミ、もとい一部の活動家の態度があまりに目に余る+6
-0
-
142. 匿名 2025/12/08(月) 07:45:45 [通報]
>>40返信
群馬県知事なんかも変な質問されたらバッサリ切って終わらせてるよ。他県は司会進行がしっかりしてる。+8
-2
-
143. 匿名 2025/12/08(月) 07:51:42 [通報]
メルチュさんって、結局何の問題もなかったわけだけど、会社とか大打撃だよね返信
今どうしてるんだろ
夫もそこの会社の社員じゃなかった?+5
-1
-
144. 匿名 2025/12/08(月) 08:32:32 [通報]
>>21返信
活動家はタラタラ長々とお気持ち述べるだけで何言ってるかサッパリなんよね。質問じゃないし
そんな場ではないんだから真面目に答える訳ないよね+9
-3
-
145. 匿名 2025/12/08(月) 08:33:14 [通報]
何ヶ月も毎日毎日しょーもない活動家の相手させられて…なんで出禁にできないの?返信+5
-0
-
146. 匿名 2025/12/08(月) 09:00:11 [通報]
>>7返信
斎藤知事って自分で話すべきところも話さないから誠実さがないなって私も思う。
立花通して弁明するのってなんかなーって。
アンチの左翼もやばいけど、斎藤知事信者もなんかなーって思う。
副知事ならよかったんだけど。+9
-6
-
147. 匿名 2025/12/08(月) 09:05:57 [通報]
>>24返信
立花が出てこなかったら虚偽の情報で稲村が当選するところだった
そもそもそっちは組織票たっぷりで二馬力なんかよりよっぽど不公平+9
-7
-
148. 匿名 2025/12/08(月) 09:22:03 [通報]
>>115返信
警察→捜査、逮捕、取り調べ。容疑者の身柄を検察に送る。
検察→起訴出来るかどうか検討する。証拠が不十分など判断されれば起訴を見送る事もある。不起訴の理由は公表しないことも少なくない。
こんな感じかな。感じ、で申し訳ない。+0
-1
-
149. 匿名 2025/12/08(月) 09:26:24 [通報]
>>29返信
反日左翼メディアは出禁にするべきだよね。
本当に伝えるべき県政のことを話す時間を奪ってるだけ。+5
-4
-
150. 匿名 2025/12/08(月) 09:28:19 [通報]
罵詈雑言の激しい斎藤アンチは高市批判してるアンチと同じ人達だと思う。返信+5
-4
-
151. 匿名 2025/12/08(月) 09:35:02 [通報]
>>147返信
その通りだと思う
メディアがこぞって「パワハラおねだり人コロシ!」ってレッテル貼って相当不利な出直し選挙だった。
立花の行動よりメディアの行動のが酷いし影響力もデカかったはず+7
-7
-
152. 匿名 2025/12/08(月) 10:15:36 [通報]
>>5返信
記者じゃなくて、自称フリージャーナリストの活動家だよ+7
-3
-
153. 匿名 2025/12/08(月) 10:16:20 [通報]
>>29返信
菅野って奴の方がもっと悪いよ
横田がマシに見えるレベル+4
-6
-
154. 匿名 2025/12/08(月) 10:44:41 [通報]
>>153返信
人に質問する態度じゃないよね
昔のドラマの刑事にでもなったつもりかよ?みたいなまるで犯人の取り調べのような態度のさらに酷いやつ+7
-4
-
155. 匿名 2025/12/08(月) 10:45:27 [通報]
>>41返信
横
その前にマスコミは2年前のも悪としてるのかな?+1
-1
-
156. 匿名 2025/12/08(月) 10:46:57 [通報]
兵庫県の定例記者会見が荒れるのは返信
斎藤知事が説明責任をはたしてない事が一番の原因
回答を避け県民軽視がはなはだしい
議会でもそうだからひどい
相変わらず公益通報者保護法違反を続けている+5
-7
-
157. 匿名 2025/12/08(月) 10:47:58 [通報]
>>154返信
そう?たとえばどんな事を言ったの?+4
-6
-
158. 匿名 2025/12/08(月) 10:48:11 [通報]
>>150返信
高市早苗さんは好きだけど、斎藤は嫌いだよ+2
-7
-
159. 匿名 2025/12/08(月) 10:51:25 [通報]
>>157返信
例えばも何もいつもじゃん
あれが違和感なく普通の記者の質問に見えてるなら、相当陰険なパワハラが当たり前の劣悪な環境にいるのかな?+7
-4
-
160. 匿名 2025/12/08(月) 11:07:39 [通報]
>>158返信
普通の好き嫌いのレベルじゃなくて、下そうと活動してる激しい人達は両者同じ人達だと思う+3
-3
-
161. 匿名 2025/12/08(月) 11:10:07 [通報]
>>136返信
出席依頼があったとは言ったけど正体を受けたとは言ってない
言ってたとしても地域政策論の担当教授に招待されたのは事実だから別に間違いではないしそんな内輪の事情知事からしたら知らんがなって話でしょ![「質問者以外が大きな声を」「答えないからこうなってる」 斎藤元彦知事会見が紛糾、知事は質問途中で退席]()
+1
-2
-
162. 匿名 2025/12/08(月) 11:16:11 [通報]
>>159返信
はっきりとしたソースを聞いてるだけだよ
それとも答えられない?+4
-5
-
163. 匿名 2025/12/08(月) 11:17:30 [通報]
N国・立花に虚偽情報を流して維新から処分された県議が、自身のデマチャンネルでデマを流してはすぐに削除して証拠隠滅を繰り返している。かつての仲間だった維新議員の真偽不明の情報や他党議員のデマなどを垂れ流している。返信
興味を引くようなタイトルをつけて動画を視聴させることで自分の収入に。
やり方は立花と同じ。
こんな議員を放置していいのか。
+1
-1
-
164. 匿名 2025/12/08(月) 11:27:46 [通報]
>>162返信
これが普通の記者の態度なの?
完全に輩じゃん
ばんちゃん on Xx.com@YOL_politics 昨日の兵庫県定例会見、「お前が配慮せえ」などと大声で喚いているのはフリージャーナリストの菅野完氏です。昨日だけでなく毎回です。 昨日の幹事社は読売新聞でしたが、聴くに堪えがたい余りにも酷いこの暴言を毎回毎回放置するおつもりでしょうか。...
+6
-2
-
165. 匿名 2025/12/08(月) 11:29:34 [通報]
関学の学生によると、知事ミーティングでは教授から写真撮影のアングルや人数など細かい指定があったとのこと返信
県民だより2024年4月号1面に掲載された某大学でのパフォーマンス写真みたいなのを撮りたかったんだね
知事ミーティングで拍手した学生は約350人中50人ぐらい。途中退席した人も多く、質問を出した人は2人で質疑応答は1人だけ+2
-1
-
166. 匿名 2025/12/08(月) 11:35:40 [通報]
>>161返信
出演依頼か招かれたかどっちでもいいけど
どちらも大学の公式な意思決定であるかのように
斎藤知事は発言してる
それが批判されてるんだよ+4
-1
-
167. 匿名 2025/12/08(月) 11:36:56 [通報]
「〜じゃん」、「ソース」とつっかかってくるのは月給21万の群馬のおばーちゃん?返信+0
-0
-
168. 匿名 2025/12/08(月) 11:40:48 [通報]
>>164返信
それだけ?
毎回同じこと言ったの?
ソースは?+3
-7
-
169. 匿名 2025/12/08(月) 11:44:01 [通報]
県警の施設と斎藤知事は点と点だけど返信
時と場合によっては線になる+0
-0
-
170. 匿名 2025/12/08(月) 11:51:23 [通報]
SNS部隊は時々、敵対する側のフリをして投稿することもあるので要注意!!返信+0
-0
-
171. 匿名 2025/12/08(月) 12:06:04 [通報]
建物に侵入して知事に意見書を渡そうとした大学生が逮捕侵入罪で罰金になったが、建物に侵入して奇声を上げたり知事に手紙を渡したり手に触れようとする斎藤マダニは逮捕侵入罪にならないのか?返信+2
-2
-
172. 匿名 2025/12/08(月) 12:15:20 [通報]
>>33返信
とにかく立花にこじつけるのに必死+5
-3
-
173. 匿名 2025/12/08(月) 13:07:58 [通報]
信者が尊師を取り戻したくて暴れております返信
+4
-4
-
174. 匿名 2025/12/08(月) 13:11:54 [通報]
>>166返信
関学側からの出席依頼であることに変わりないじゃん
何も間違ってないけど?+1
-3
-
175. 匿名 2025/12/08(月) 13:20:51 [通報]
>>174返信
知事のパフォーマンスのために利用されているようで不愉快
って
大学側が否定してるのにどうして間違ってないの?+4
-1
-
176. 匿名 2025/12/08(月) 13:42:29 [通報]
>>168返信
知事に対して「お前」呼ばわりするやつをそれだけ?ってどういう感覚してんの?
他にも大声で「行儀悪い」「無礼者」「下品」「民主主義の敵」「ドアホ」など色々吠えてたけど
ちなみにこの菅野完という人物はこれ↓↓↓![「質問者以外が大きな声を」「答えないからこうなってる」 斎藤元彦知事会見が紛糾、知事は質問途中で退席]()
+5
-4
-
177. 匿名 2025/12/08(月) 13:47:08 [通報]
>>175返信
だから担当教授が決めたんでしょ
この人はしばき隊が押し寄せてくることを懸念していたようだけど![「質問者以外が大きな声を」「答えないからこうなってる」 斎藤元彦知事会見が紛糾、知事は質問途中で退席]()
+1
-1
-
178. 匿名 2025/12/08(月) 13:54:56 [通報]
>>171返信
綺麗に端折ってるけど県庁に不法侵入してメガフォンを使っていたから職員に通報されたんでしょ
当たり前のことじゃん+2
-1
-
179. 匿名 2025/12/08(月) 13:57:28 [通報]
反の人達は時間に余裕があるのか返信
平日昼間から歩道橋にたむろして暴言喚いたり、子供達の太鼓演奏まで邪魔するという害な行為
人間暇だとこうなるのね
SNSにも一日中書き込んでる+3
-0
-
180. 匿名 2025/12/08(月) 14:01:27 [通報]
>>99返信
出たふっちゃんw
言ってることめちゃくちゃw+2
-1
-
181. 匿名 2025/12/08(月) 14:02:30 [通報]
>>176返信
記者クラブも性加害の認識低いよね
こんなの県庁に入れるなんて。
「差別に抗う」界隈なのに
人に向かって「頭悪い」
「兵庫県警は偏差値30以下」とか言いたい放題よ+4
-2
-
182. 匿名 2025/12/08(月) 14:05:55 [通報]
>>156返信
県民軽視って
「県民」て一括りにされるの迷惑
ふじっことその仲間達の枠に入れないで
+2
-0
-
183. 匿名 2025/12/08(月) 14:08:56 [通報]
>>177返信
そう、一人の教授が斎藤知事に依頼した
なのに斎藤知事はあたかも大学から公式に依頼されたかのように発言
それが問題になった
斎藤知事に依頼した教授は知事と面識があり、学生たちに
拍手をしろ、県政以外は質問するな、と指示していた
伊勢田法学部長がデモ隊への懸念について発言したのは
大学側が公式に依頼した講義ではないので
問題が発生したとき責任の所在が明らかでないから
+3
-1
-
184. 匿名 2025/12/08(月) 14:11:55 [通報]
連日同じアイコンがぐるぐるぐるぐる返信
「県民局長の名誉を~」書いてるけど書くだけ。
蓋開けたら街に立つ人はまばら。
内ゲバもあり
働いてないのかね
+2
-3
-
185. 匿名 2025/12/08(月) 14:41:33 [通報]
>>180返信
ふっちゃん貼り付けてくる人は左翼か左翼に洗脳された人っていう炙り出しになるね+3
-2
-
186. 匿名 2025/12/08(月) 14:45:12 [通報]
返信+3
-1
-
187. 匿名 2025/12/08(月) 15:06:14 [通報]
>>185返信
ふっちゃん自体が相当イッちゃってるからね![「質問者以外が大きな声を」「答えないからこうなってる」 斎藤元彦知事会見が紛糾、知事は質問途中で退席]()
+2
-1
-
188. 匿名 2025/12/08(月) 15:28:01 [通報]
斎藤支持者は反斎藤が左派だ左派だと必死だね返信
全員がそうなわけないのに
斎藤支持者は自分たちが無批判な擁護をしてる時点で
カルトだってことに気づいてね
+2
-3
-
189. 匿名 2025/12/08(月) 15:29:00 [通報]
>>171返信
その有罪になった大学生のスペース録音を聞いたけど、6Fフロアの受付で知事への面会を断られたから、その場で「拡声器を使って」知事辞職を求めた と言ってましたよ
室内で拡声器で辞めろ、そりゃ通報されますわ+3
-1
-
190. 匿名 2025/12/08(月) 15:42:26 [通報]
返信
反対派はリコールや不信任出したらいいのに。
最近は「不信任出せ」と県議に悪態ついて相手にされない始末
街に落書きやシールべたべた
街を汚してる
会見時、県民は歩道橋を避けて遠回りしている現状
メディアもふじっこのお仲間かい。
迷惑かけられてる県民の声は報じない
+3
-0
-
191. 匿名 2025/12/08(月) 15:46:55 [通報]
>>188返信
こういうことして人集めてたり県庁の外で騒いでる人らのがカルトじゃない?![「質問者以外が大きな声を」「答えないからこうなってる」 斎藤元彦知事会見が紛糾、知事は質問途中で退席]()
+2
-1
-
192. 匿名 2025/12/08(月) 16:14:36 [通報]
>>191返信
デモをする人たちには斎藤知事を批判する動機があります
斎藤支持者は事実に基づかないことを言って
擁護しているところがカルトです+3
-2
-
193. 匿名 2025/12/08(月) 16:15:57 [通報]
>>147返信
>立花が出てこなかったら虚偽の情報で稲村が当選するところだった
虚偽の情報ってどれ?
またデマ?
立花情報のどれが事実?
ソース出して+5
-3
-
194. 匿名 2025/12/08(月) 16:29:04 [通報]
出た!返信
ソースおばちゃん+2
-0
-
195. 匿名 2025/12/08(月) 16:30:00 [通報]
>>192返信
動機があれば一般人をこうやって貼り出したり迷惑顧みず騒いだり無法地帯みたいなことしていいんですか?
それにアンチこそ事実に基づかないことを言って批判していたので結果は不起訴でしたね
知事は何も批判されることをしていなかったという結論が気に入らないから往生際悪く駄々こねて未だに暴れているようにしか見えません
もう目を覚ますのは無理でしょうが、左翼の言うことを妄信してカルトなのはアンチの方ですよ+2
-2
-
196. 匿名 2025/12/08(月) 16:31:44 [通報]
>>194返信
ソース出せさんはよっぽど味付けが薄いのかな?それとも頭だけじゃなく味覚もバグってるのかな?って思ってしまうw+2
-0
-
197. 匿名 2025/12/08(月) 17:03:40 [通報]
反斎藤の伊藤すぐるが政務活動費を使ってリースしてた車をリース期間が終了して自分の物にしてた件は追及されないの?説明責任あるよなー返信+2
-0
-
198. 匿名 2025/12/08(月) 17:09:58 [通報]
>>147返信
>>194
>>196
だから虚偽の情報ってどれ?
またデマ?
事実なら、ただの嫌がらせコメントではなく、一次情報出せますよね
で、逮捕された立花情報のどれが事実?
黒幕や不同意も事実なんですね?
誹謗中傷で通報スクショしました
+5
-3
-
199. 匿名 2025/12/08(月) 17:12:11 [通報]
>>195返信
>知事は何も批判されることをしていなかったという結論
この言葉自体がS信カルト丸出しですよ
嫌疑不十分の不起訴は潔白が証明されたけではありません
裁判も行われていないため無罪判決が下されたわけではありません
知事には行政の長としての説明責任や倫理的責任があります
それを放棄している状態なので斎藤知事への批判は続きます
斎藤知事は公益通報者保護法違反を続けていますがそれも
批判されることではないと?
+3
-2
-
200. 匿名 2025/12/08(月) 17:36:15 [通報]
>>7返信
元官僚だけに非を認めたら負けになる
それより奥さん旧姓名乗ってるのかな斎藤家そうだけど橋下家もいらんお世話か+1
-0
-
201. 匿名 2025/12/08(月) 17:37:06 [通報]
>>199返信
裁判を行われていないのはその必要すらないと判断された、無罪と同じ扱いだからですよ。
警察検察の出した結論にケチつけるのは自由だけど、だからと言って度が過ぎた行為をしすぎなんですよ、アンチの活動家は。
公益通報者保護法違反についてハッキリ白黒つけたいならご遺族が裁判起こすしかないけど、それをなさらないからと言って、裁判を起こす権利すらない蚊帳の外の人達が騒いで、ご遺族もさぞご迷惑だと思います。
本当に元局長やご遺族を思うならそっとして差し上げたらいいのに、いつまでも利用して非道なのはあなた方ですよ。
+2
-3
-
202. 匿名 2025/12/08(月) 17:39:58 [通報]
>>199返信
>嫌疑不十分の不起訴は潔白が証明されたけではありません
弁護士泉房穂サンの「嫌疑不十分」についての認識は以下のようですが![「質問者以外が大きな声を」「答えないからこうなってる」 斎藤元彦知事会見が紛糾、知事は質問途中で退席]()
+4
-0
-
203. 匿名 2025/12/08(月) 17:42:05 [通報]
>>202返信
起訴猶予だった丸尾さんは潔白が証明されなかったといことやね+4
-0
-
204. 匿名 2025/12/08(月) 17:51:22 [通報]
>>202返信
この方の解釈を斎藤支持者は必ず引用しますよね
でも一般的な嫌疑不十分の判断というのは
「完全にシロ」というわけではなく、「証拠が足りないから起訴できない」という判断
です+4
-3
-
205. 匿名 2025/12/08(月) 17:55:27 [通報]
>>204返信
(捜査のプロの警察が探しても何もなく、疑ってみる側の法律のプロである検察が起訴しないと決めたことに対してこの方はどの立場でいつまでこんなこと言ってるんだろう、、)+3
-3
-
206. 匿名 2025/12/08(月) 17:59:09 [通報]
>>205返信
斎藤知事について、まだ捜査中の案件がある。
終わっていない。+3
-3
-
207. 匿名 2025/12/08(月) 18:00:47 [通報]
>>206返信
あ、また本丸変えてきた🤣
ちなみにどんな案件ありましたっけ?+3
-1
-
208. 匿名 2025/12/08(月) 18:01:20 [通報]
>>6返信
>>22
>>199
「告発文書は全てデマで、斎藤の悪事を指摘した百条委員も全員デマで、斎藤は利権と闘い数々の事業を成し遂げた正義である!」
「それを取材して裏どりしたオールドメディアも全部デマだ!」
という、事実無根のデマを作成&拡散。
普通の人間じゃない事は確か。
そのデマが全てで、情報修正もできない信者…顔付きがおかしいのは統一かもね。
そしてここにいそう。
大滝 均(はぴねす きんちゃん) on Xx.com?後ろの傍聴席に無知を曝け出してる斎藤マダムがいるね、その人毎回県議会傍聴に来てるね、もっと真実を知れと言いたい、迎山議員の話を事実と飲み込めと言いたい? 12月議会一般質問① 頑張れ迎山議員! #斎藤元彦知事失格 #リスタートひょうご https://t.co/eSbv...
+5
-3
-
209. 匿名 2025/12/08(月) 18:01:55 [通報]
>>149返信
後ろ暗いところがある人は
前だけ必死に見せようとする+1
-0
-
210. 匿名 2025/12/08(月) 18:04:09 [通報]
サイトーが無能で嘘つきなのはわかるが、一般の県民は「アンチ」という言葉は使わない返信
「アンチ」と言っているのは群馬おばあちゃん、おもらし三兄弟、N信、壺、県外の人
+1
-3
-
211. 匿名 2025/12/08(月) 18:04:24 [通報]
>>201返信
>公益通報者保護法違反についてハッキリ白黒つけたいならご遺族が裁判起こすしかない
とは言っていません
自分は個別の事案に関して発言していません
斎藤知事が3号通報は保護に値しないとして行動し現在もその主張を変えていないことを
言っています
違法であるにもかかわらずそれを撤回しないことを言っています
+1
-2
-
212. 匿名 2025/12/08(月) 18:07:19 [通報]
>>1返信
>>21
信者以外なら理解できますよ。
記事抜粋
⇩
『松本氏の質問は、兵庫県「インターネット上の誹謗中傷、差別等による人権侵害の防止に関する条例案」についてのものだった。
条例化の話が持ち上がった2023年当時、斎藤氏は自身の発言に関する、泉房穂氏のX投稿に猛抗議し、条例による誹謗中傷対策を唱えていた。
しかしその斎藤氏が、24年の県知事選では、「誹謗中傷行為」が問題視された立花孝志被告の「二馬力」支援のもとで再選。
その後に出された今回の条例案では「誹謗中傷対策が後退した」、という指摘が出る中、松本氏は次のように質問した。
「兵庫県知事選挙における誹謗中傷、あなたを応援した立花孝志の行為等は(条例案に)反映されていないということでいいんですか」』
自分で立花のSNSを拡散した卑怯な斎藤は、いつもの卑怯なテンプレで論点ずらしを行い、卑怯な強制終了により批判された。
斎藤元彦知事が会見立ち去り 「質問と食い違う回答」続出…“強制終了”がもたらす民主主義の危機(ENCOUNT) - Yahoo!ニュースnews.yahoo.co.jp兵庫県の斎藤元彦知事(48)が、今月3日に行った定例会見は大荒れだった。斎藤氏が最後の質問への答弁を終えることないまま退場したとして、場内に怒号が飛び交う事態になった。以前から「説明責任を果たして
+7
-4
-
213. 匿名 2025/12/08(月) 18:08:15 [通報]
>>211返信
そもそも3号通報って認められたんでしたっけ?
どこの機関が3号として受理してくれてたんですか?
+0
-0
-
214. 匿名 2025/12/08(月) 18:10:14 [通報]
オールドメディアって造語を作ったのは統一協会返信+2
-3
-
215. 匿名 2025/12/08(月) 18:11:10 [通報]
>>205返信
完全に潔白であれば「嫌疑なし」で不起訴になります
真実を書いてるだけです
+2
-2
-
216. 匿名 2025/12/08(月) 18:11:15 [通報]
>>108返信
>委員の選定を行ったのも県議会
そのデマ印象操作の証拠出して
弁護士会ではなく、ただ準備会に加わった県議会が、第三者委員のメンバーを決めたという証拠
加えて、なぜ、
▲告発者潰しをする際に、側近に進言されたのに第三者委を拒否したの?
なぜ、
▲PCの中身を知らない時点で、PCを強制押収して犯人探ししたの?
第三者委員会に渡ったらヤバいから?+2
-1
-
217. 匿名 2025/12/08(月) 18:13:17 [通報]
>>213返信
3号通報の要件を満たしていたと認定されています+3
-3
-
218. 匿名 2025/12/08(月) 18:21:23 [通報]
>>215返信
「嫌疑なし」の事例は滅多に無いそうだよ
殺人事件の犯人として検察送致されたが、実は真犯人は全くの別人だった、くらいレアな事例くらいでしか適用されないそうだよ+3
-0
-
219. 匿名 2025/12/08(月) 18:27:54 [通報]
>>214返信
ぷぷっ
青山繁晴さんがその言葉の発案者として先日流行語大賞を受賞しましたよ+4
-1
-
220. 匿名 2025/12/08(月) 18:28:33 [通報]
>>218返信
斎藤知事は完全な潔白とは判断されなかった
ということですね+4
-2
-
221. 匿名 2025/12/08(月) 18:32:25 [通報]
>>220返信
黒ではなかった人に対してしつこくてみみっちいイチャモンだなぁ+3
-2
-
222. 匿名 2025/12/08(月) 18:41:05 [通報]
>>221返信
でしたね笑
信者がまるで白みたいに言うのでね+2
-2
-
223. 匿名 2025/12/08(月) 18:50:28 [通報]
知事レベルでこうなのよー返信
片山さつき氏頑張ってね+0
-0
-
224. 匿名 2025/12/08(月) 19:15:27 [通報]
>>160返信
違いますよ+3
-2
-
225. 匿名 2025/12/08(月) 19:33:55 [通報]
>>222返信
真っ白を証明できなきゃ許されないなら、議会にもっと濃い色がついてる議員いるよ。+4
-1
-
226. 匿名 2025/12/08(月) 20:14:38 [通報]
>220返信
公選挙法違反の件ですか?
証拠隠滅と口裏合わせでしょ。
次は検察審議会。
邪悪な宗教を盲信する人にとっては、事実も人の命もどうでもいいのでしょう。
オウムや統一と同じ。
知事の座にしがみ付き嘘を重ねるなら、情報漏洩は民事で、
百条委での「指示してない」偽証は刑事で訴えればいいと思いますよ。
2人分の命のためにも。
丸尾さんの開示請求も100件ですし。+2
-4
-
227. 匿名 2025/12/08(月) 20:25:40 [通報]
>>176返信
この人反社みたい
怖い+4
-4
-
228. 匿名 2025/12/08(月) 20:35:36 [通報]
>>227返信
故人にも脅迫嫌がらせネットリンチ
報道特集にも殺害予告
記者にも誹謗中傷
裁判所が認定した反社カルト集団
![「質問者以外が大きな声を」「答えないからこうなってる」 斎藤元彦知事会見が紛糾、知事は質問途中で退席]()
+6
-4
-
229. 匿名 2025/12/08(月) 20:35:48 [通報]
>>227返信
こういう危険人物を会見の場に出入りさせてるのも呑気だなと思う。警備意識甘いよね。今でも攻撃的だし、いつ暴力沙汰起こしてもおかしくない人間なのに。+4
-3
-
230. 匿名 2025/12/08(月) 20:41:02 [通報]
2回目の知事選からカルト臭や反社のような人たちが知事のまわりに集まってきている。返信
N国の立花に虚偽の情報漏洩をして維新をクビになった県議は、自身のデマチャンネルでデマを垂れ流して小遣い稼ぎ。
なんだか怖い。
+2
-3
-
231. 匿名 2025/12/08(月) 20:48:35 [通報]
>>228返信
これ、なかなか捕まらないねー
早く捕まればいいのに
てか、ほんとに捜査してんの?+4
-0
-
232. 匿名 2025/12/08(月) 20:53:06 [通報]
関テレの記者は活動家なん?カメラマンGJ!返信
+0
-0
-
233. 匿名 2025/12/08(月) 20:56:20 [通報]
>>225返信
アンチが騒ぐせいで起訴猶予らしい丸尾県議を思い出しちゃったわ+3
-2
-
234. 匿名 2025/12/08(月) 20:59:56 [通報]
>>232返信
フリー記者が机バンバンしてるぅwww+2
-0
-
235. 匿名 2025/12/08(月) 21:45:26 [通報]
>>176返信
若い頃調子こいて女性に抱きついて「チューして」と言ったり、彼女と大喧嘩した件でしょ。ダメだねこれは。
反省してカウンセリング受けたようなので、もう2度としないでしょう。
で、それしかないの?
ガチ性犯罪者でもある永野耕平は、立花が応援して、斎藤お抱えの「ふくまろ」も応援・密着してたから許すの?
ふくまろの嫁は、斎藤のウグイス嬢で「公約達成率98.8%」デマを拡散。
カルト繋がりが濃いわ。
![「質問者以外が大きな声を」「答えないからこうなってる」 斎藤元彦知事会見が紛糾、知事は質問途中で退席]()
+3
-3
-
236. 匿名 2025/12/08(月) 21:46:22 [通報]
>>232返信
この動画、最後まで見ると他記者が撤収始めていても、フリー記者が怒鳴るのを止めないから誰か職員(顔にモザイクかかってる)が謝りに行ってるみたいなんだけど
このフリー記者はどうしてここまで偉そうにできるのか(怒)
+2
-0
-
237. 匿名 2025/12/08(月) 22:03:28 [通報]
>>230返信
>>231
反社カルトは、虐殺発言やお前コロすぞ発言もフツー。
知らないと嘘を付き、実は選挙中から立花のSNSを拡散していた、卑怯極まりない斎藤。
「(目の前で)お前コロすぞ」
↓
![「質問者以外が大きな声を」「答えないからこうなってる」 斎藤元彦知事会見が紛糾、知事は質問途中で退席]()
+2
-2
-
238. 匿名 2025/12/08(月) 22:12:42 [通報]
左翼にずっと絡まれて可哀想。兵庫県民はちゃんとこの人の仕事っぷりを見て選んで当選されてるのに、メディアが報じた事を信じて騙されてるひとが snsとかで偉そうに知事批判してるけど、高校にエアコンつけたり、県民に還元してるし、まともな人ほど潰されるってこーいうことだね返信+3
-3
-
239. 匿名 2025/12/08(月) 22:32:50 [通報]
>>238返信
>左翼
選挙中にチーム斎藤が言い出したデマ。
>仕事っぷりを見て選んで
例えばどれ?
2021年当時から大した仕事してないけど。
>高校にエアコン
何周遅れてるの?
井戸県政から始めた事業を、さも自分の手柄のようにデマるのは卑怯。
トイレも同様に井戸県政でほぼ完了。
斎藤は選挙演説でも数々のデマ。
「斎藤さんのおかげでトイレが綺麗になりましたと言ってくれます」。
斎藤って根っから薄汚いよね。![「質問者以外が大きな声を」「答えないからこうなってる」 斎藤元彦知事会見が紛糾、知事は質問途中で退席]()
+3
-3
-
240. 匿名 2025/12/08(月) 22:41:57 [通報]
>>238返信
>>239
しかも「県教委と連携して…」とデマを言い、県教委に完全否定された斎藤デマ彦。
病的な嘘付き気持ち悪い。
![「質問者以外が大きな声を」「答えないからこうなってる」 斎藤元彦知事会見が紛糾、知事は質問途中で退席]()
+3
-3
-
241. 匿名 2025/12/08(月) 23:29:46 [通報]
>>228返信
報道特集見たけど故人への匿名掲示板の誹謗中傷エグいよ
自殺する前から酷い誹謗中傷されてたし
しかも虚偽の誹謗中傷+3
-3
-
242. 匿名 2025/12/09(火) 00:28:26 [通報]
>>219返信
最近使われるようになったオールドメディアとは
意味が違うと本人が言ってるの知らないの?+0
-3
-
243. 匿名 2025/12/09(火) 00:35:15 [通報]
>>219返信
人を小馬鹿にする必要ある?
+1
-4
-
244. 匿名 2025/12/09(火) 00:39:40 [通報]
「統一協会が絡むと誹謗中傷が激しくなる」返信
鈴木エイトさんの言う通りだった+1
-4
-
245. 匿名 2025/12/09(火) 01:01:05 [通報]
「オールドメディア」本来の意味を歪ませ返信
誹謗中傷に悪用した統一協会と立花孝志(名誉毀損罪で逮捕)![「質問者以外が大きな声を」「答えないからこうなってる」 斎藤元彦知事会見が紛糾、知事は質問途中で退席]()
+2
-3
-
246. 匿名 2025/12/09(火) 01:03:41 [通報]
>>235返信
>反省してカウンセリング受けたようなので、もう2度としないでしょう
ええっ!?そんな感覚なんや!やば
今でもこんな人なのに....よこ
週刊イカちゃんᔦꙬᔨ on Xx.com【悲報】令和のキーボードクラッシャーと化してしまう、菅野完氏 パート2 https://t.co/VIeZ1joIvk https://t.co/6PxmGnoPOi
+3
-0
-
247. 匿名 2025/12/09(火) 01:23:56 [通報]
>>193返信
あれだけパワハラ、おねだり、キックバックと叩かれまくってたけど斎藤知事の言う通り嘘八百だらけの怪文書だったじゃん
不倫日記だけでなく元局長自身がパワハラの加害者だったことも判明したし本人も怪文書と認めてるけどね![「質問者以外が大きな声を」「答えないからこうなってる」 斎藤元彦知事会見が紛糾、知事は質問途中で退席]()
+3
-2
-
248. 匿名 2025/12/09(火) 01:25:13 [通報]
>>239返信
選挙中?稲村は自分でも左翼と言ってるけど?+4
-0
-
249. 匿名 2025/12/09(火) 01:25:32 [通報]
>>242返信
「造語を作ったのは統一教会」ということに対するアンサーですよ?ワードを編み出したのは青山さんですよね
意味が変わったとか論点動かされてもw+3
-1
-
250. 匿名 2025/12/09(火) 01:35:35 [通報]
>>246返信
斎藤立花派で、一度凍結されてる有名デマ系SNS。
それ貼ってるあなたの方が、反社カルト丸出しでヤバい。
直に菅野さんに電話して抗議すれば?
私から教えようか?
AIに分析されるイカ
↓![「質問者以外が大きな声を」「答えないからこうなってる」 斎藤元彦知事会見が紛糾、知事は質問途中で退席]()
+2
-2
-
251. 匿名 2025/12/09(火) 01:37:34 [通報]
政治を隠れ蓑にした嘘つき詐欺集団 N国返信
宗教を隠れ蓑にした嘘つき詐欺集団 統一協会
ネットに巣食う嘘つき詐欺集団 ニコニコ
この3つは選挙に不要だと思います
+4
-2
-
252. 匿名 2025/12/09(火) 01:37:39 [通報]
>>235返信
もちろんそれだけじゃないよ
·アメリカで交際相手の鼻の形を変形させるなどの傷害罪で逮捕、有罪確定後日本へ逃亡
·日本で女性暴行、強制猥褻未遂
·学歴詐称 プロフィールには長年テキサス大学オースティン校(政治学専攻)卒業と詐称していたが実際はセントラルテキサスカレッジ(誰でも入学できる短大)中退、女性暴行で日本に逃亡せざるを得なかったためと思われる
·元シバキ隊メンバーであり別の女性への性犯罪、カンパ金着服でシバキ隊をクビになる
·加害癖、ハラスメント癖を自覚し認知行動療法を受ける
·森友学園問題、捏造100万円仕掛け人
·自著の『日本会議の研究』は150ヶ所誤りのあるトンデモ本
·石垣のりこと不倫報道
·自身の経営会社(従業員は菅野1名のみ)に立憲民主党から3年で約1億円以上の業務委託
·音喜多駿に暴行し怪我を負わせる+4
-0
-
253. 匿名 2025/12/09(火) 01:40:23 [通報]
>>250返信
中の暴れキレ散らかしてる動画はデマではないですよね?菅野完のYouTubeですよね?+4
-0
-
254. 匿名 2025/12/09(火) 01:41:04 [通報]
>>249返信
きも+1
-4
-
255. 匿名 2025/12/09(火) 01:45:11 [通報]
人殺しって独特な雰囲気があるんだよね返信
笑うとすごく気持ち悪く感じたり
笑い方から邪悪さが滲みでるというか
怖い+2
-1
-
256. 匿名 2025/12/09(火) 01:45:15 [通報]
>>246返信
>>253
丸尾さんに対する誹謗中傷などもあり、開示請求者に入ってそうなイカ。
![「質問者以外が大きな声を」「答えないからこうなってる」 斎藤元彦知事会見が紛糾、知事は質問途中で退席]()
+2
-4
-
257. 匿名 2025/12/09(火) 01:47:14 [通報]
普通の人が笑うと可愛いのになんでだろう返信+1
-0
-
258. 匿名 2025/12/09(火) 01:47:46 [通報]
>>256返信
イカさんはどうでも良いし論点ずらしに必死ですね
あの中の動画でキレ散らかしてキーボード投げて「死ねっ」って言ってた菅野完の姿は本当ですよね?
+4
-0
-
259. 匿名 2025/12/09(火) 01:47:54 [通報]
関西 「嘘つきは斎藤の始まり」返信
関東 「嘘つきは田久保の始まり」+3
-4
-
260. 匿名 2025/12/09(火) 01:51:10 [通報]
>>252返信
だから何?
だから間違った質問をしているとでも?
例えばどれ?
一次情報全部出して
この中に、菅野さんが「絶対に全員訴える」と明言しているデマもあるけど、いいのかな?
+2
-3
-
261. 匿名 2025/12/09(火) 01:54:16 [通報]
>>258返信
そもそもデマSNSは見てないけど、犯罪なら通報すれば?
あなたもされるでしょうけど。
どーぞー。+1
-5
-
262. 匿名 2025/12/09(火) 02:00:32 [通報]
>>261返信
また論点ずらしたw
snsを見てなくても菅野のYouTubeはファンなら見てないんですか?
元々は「反省してカウンセリングを受けてるから二度とこんなことをしないでしょう」と言うコメントに対して、今でもこんな凶暴ですよ、とその様子を貼っただけですからね+2
-1
-
263. 匿名 2025/12/09(火) 02:02:37 [通報]
>>255返信
誰のことを言ってるの?ここは殺人事件のトピじゃないんだが+2
-3
-
264. 匿名 2025/12/09(火) 02:05:15 [通報]
>>108返信
>>109
>>123
>>125
>>127
>>128
>>130
>>147
>>161
>>174
>>176
>>177
>>178
>>180
>>187
>>247
>>248
>>252
>>262
朝4時まで張り付いて、朝9時からまた張り付いてる、お馴染みの常連信者さん
デマや印象操作や誹謗中傷や粘着はご遠慮ください
+3
-5
-
265. 匿名 2025/12/09(火) 02:06:23 [通報]
流行語大賞も不要返信
そういう意味じゃなかったのに賞をもらってもね+0
-2
-
266. 匿名 2025/12/09(火) 02:14:38 [通報]
>>247返信
>不倫日記だけでなく元局長自身がパワハラの加害者だったことも判明した
またデマレベルが滅茶苦茶
いつどこで判明したの?
一次ソースはまたデマSNSかい?
局長さんは認めていない
いつもの斎藤デマ![「質問者以外が大きな声を」「答えないからこうなってる」 斎藤元彦知事会見が紛糾、知事は質問途中で退席]()
+5
-3
-
267. 匿名 2025/12/09(火) 02:28:15 [通報]
>>247返信
【第三者委 調査報告書】
⇩
⚫︎告発文書には、真実や真実相性のもが多く含まれていた
⚫︎告発文書は、県政にとって重大な指摘だった
⚫︎よって、斎藤の、「嘘八百・公務員失格」発言も、パワハラと認定
指示していない等、斎藤こそが嘘八百だった。
反社カルトは、デマを修正されてもまた執拗にデマを流し、それを修正されてもまた次のデマを流す。
+3
-2
-
268. 匿名 2025/12/09(火) 02:29:13 [通報]
>>261返信
本人のYouTubeにはっきり残ってるのにデマなわけないだろw+3
-1
-
269. 匿名 2025/12/09(火) 02:35:07 [通報]
>>266返信
公用PCの中に本人が怪文書と書いてるじゃん
公益通報目的でないことも自白してる
原田産業部長へのパワハラ文書も拡散されてるけど読んでないんだ![「質問者以外が大きな声を」「答えないからこうなってる」 斎藤元彦知事会見が紛糾、知事は質問途中で退席]()
+2
-2
-
270. 匿名 2025/12/09(火) 02:40:54 [通報]
>>268返信
菅野さんどうでもいいので。
絶対訴える明言してるので待ってれば?
だから>>247はいつどこで判明したの?
+3
-4
-
271. 匿名 2025/12/09(火) 02:42:11 [通報]
>>267返信
不起訴になってるんだけど?![「質問者以外が大きな声を」「答えないからこうなってる」 斎藤元彦知事会見が紛糾、知事は質問途中で退席]()
+1
-3
-
272. 匿名 2025/12/09(火) 02:57:55 [通報]
>>269返信
必死でデマ印象操作を撒き散らしてるけど
元・県民局長への懲戒処分は
この文書を作成した井筒信太郎が判断
斎藤カルトの一員
![「質問者以外が大きな声を」「答えないからこうなってる」 斎藤元彦知事会見が紛糾、知事は質問途中で退席]()
+2
-2
-
273. 匿名 2025/12/09(火) 03:08:06 [通報]
>>271返信
その不起訴には、稲村さんの件も入ってます
斎藤サイドが証拠隠滅と口裏合わせをすれば起訴できないので、検索審議会で判断されるだけ
>>269
>原田産業部長へのパワハラ文書
斎藤の側近である牛タン倶楽部のやりたい放題を示すと、斎藤教ではパワハラ扱いする誹謗中傷をやるんだ
また朝4時までデマ撒き散らして9時から再開するの?w
+3
-3
-
274. 匿名 2025/12/09(火) 03:32:13 [通報]
>>269返信
この文書を作成した斎藤の犬、井筒。
コーヒーメーカーを受け取った、原田は、「告発者探しは知事からの指示」だと証言。
斎藤デマ彦は「指示してない」といつもの卑怯な責任転嫁。
⇩
+4
-2
-
275. 匿名 2025/12/09(火) 04:16:01 [通報]
横だけど、井筒という人は後にも先にも知事派だった事は無いと思うよ。公益通報として、公用PC内文書を深堀りされたくなく、県民局長の処分を停職3月でお茶を濁したかったのは知事擁護の為でも何でもなく、県民局長と井筒さんの別の理由が有ったから・・・返信+0
-0
-
276. 匿名 2025/12/09(火) 05:03:29 [通報]
>>273返信
証拠隠滅と口裏合わせって証拠でもあるの?
家宅捜索までしてスマホもPCも押収、収支報告書や口座記録などもしっかり捜査し尽くした結果何も出てこなかったのに+3
-2
-
277. 匿名 2025/12/09(火) 05:06:32 [通報]
>>274返信
告発者って渡瀬のこと?こんな悪質な怪文書ばら撒きしたらそりゃ犯人探索するでしょ
この怪文書のせいで1人自死してるのに+1
-2
-
278. 匿名 2025/12/09(火) 07:53:19 [通報]
>>246返信
これAI?
こんなもん作られるなんて気の毒すぎる+0
-4
-
279. 匿名 2025/12/09(火) 08:07:00 [通報]
>>277返信
県内の企業団体金融機関のデマも多々あるもんね
それらの企業に被害届を出されて刑事事件化しなかったのは知事会見で嘘八百を含む文書だとしっかり否定してもらったおかげだと思う
+3
-1
-
280. 匿名 2025/12/09(火) 08:15:58 [通報]
>>279返信
斎藤知事が嘘八百だとしたのは嘘でしたね
そう言った事がパワハラ認定されました
+2
-2
-
281. 匿名 2025/12/09(火) 08:45:48 [通報]
>>278返信
菅野本人のYouTubeの動画の一部だよ+3
-0
-
282. 匿名 2025/12/09(火) 08:47:26 [通報]
>>280返信
全部不起訴のまごう事なき嘘八百だったやん+3
-3
-
283. 匿名 2025/12/09(火) 08:51:51 [通報]
アンチは斎藤知事のことは針小棒大に悪人に仕立てあげるのに、菅野の凶暴性は直視できずにデマだのAIだの見えない聞こえないしてて擁護が苦しすぎるだろw菅野教でもあるの?返信+4
-0
-
284. 匿名 2025/12/09(火) 09:09:48 [通報]
兵庫県議会も疑惑だらけ返信
伊藤すぐるも時間の問題かもね+2
-0
-
285. 匿名 2025/12/09(火) 09:11:26 [通報]
>>282返信
繰り返しますが嘘八百は嘘なことに変わりはありません
不起訴の件と告発文書が真実かどうかは関係ないのに
何言ってんの?
しかも文書問題に関して斎藤知事は地方公務員法違反で
刑事告発されており終結してませんよ
+4
-2
-
286. 匿名 2025/12/09(火) 09:32:11 [通報]
>>285返信
知事が私的情報を漏洩させたという件、それは元局長が公用パソコンを使ってやってたアレコレが私的情報になるか否かパソコンの中身を捜査されてるってことね!楽しみ+2
-2
-
287. 匿名 2025/12/09(火) 09:37:24 [通報]
>>284返信
伊藤しかり、議会は終始報告書に疑惑がある人がチラホラいるよね
それでボーナスアップとか県民の怒る先はそっちやんな+3
-0
-
288. 匿名 2025/12/09(火) 09:41:41 [通報]
>>286返信
残念ですね
もうすでに私的文書と認定されています
私的情報が流出したということでの事件なのですから
斎藤知事らの漏洩行為の違法性について捜査が行われています+4
-2
-
289. 匿名 2025/12/09(火) 09:50:28 [通報]
>>288返信
そもそも公用パソコンに私的文書があることが大問題だけどね。
まぁアンチの最後の本丸の結果、楽しみだね+2
-3
-
290. 匿名 2025/12/09(火) 10:01:15 [通報]
>>289返信
>公用パソコンに私的文書があることが大問題
懲戒処分で決着がついています
公務員法違反の決着がついたとしても
知事への責任追及は終わらないだろうね+4
-1
-
291. 匿名 2025/12/09(火) 11:33:26 [通報]
>>290返信
知事への責任追及が終わらないならその職員の責任追及も終わらないね
どちらかだけなんてありえないわけだし
+1
-3
-
292. 匿名 2025/12/09(火) 13:14:23 [通報]
>>291返信
職員の方への責任追及は完了しています
懲戒処分を受けさらに遺族が給与の自主返納もされています
それに対して斎藤知事には比較にならないほど重大な責任があります
行政の長、権力側が不正行為をした疑いという問題が存在します
斎藤知事は説明責任、道義的倫理的責任を問われ続けます+4
-1
-
293. 匿名 2025/12/09(火) 14:09:45 [通報]
>>292返信
あら?立民会派のりょうご県民連合は懲戒処分の撤回を主張してなかった?
まだまだ完了してないよね?
アンチは無慈悲だね
まあ気が済むまでやればいいよ+1
-1
-
294. 匿名 2025/12/09(火) 14:21:52 [通報]
>>293返信
懲戒処分が適切だったかどうかと
職員への責任追及が完了してるかは全く別の議論ですよね
どうして一緒にしてるんですか?
いずれにしても
処分済みの一個人の服務規律違反と
組織トップによる権力乱用、告発者への報復と
どちらが深刻な問題なのかは明白です+4
-1
-
295. 匿名 2025/12/09(火) 16:38:27 [通報]
>>275返信
県民局長への懲戒処分は、この文書を作成した井筒信太郎も加担。
会見も行ってる。
>>274の動画見てないの?
あなたの想像で書かない方がいいです。
![「質問者以外が大きな声を」「答えないからこうなってる」 斎藤元彦知事会見が紛糾、知事は質問途中で退席]()
+0
-0
-
296. 匿名 2025/12/09(火) 16:55:16 [通報]
>>295返信
>県民局長への懲戒処分は、この文書を作成した井筒信太郎も加担。
会見も行ってる。
そこはあなたの言う通りだし、私も否定はしていないです+0
-0
-
297. 匿名 2025/12/09(火) 16:58:40 [通報]
>>276返信
検索審議会でしてない証拠出せる?
チーム斎藤が集団で奥谷さん宅に押し掛け脅迫、立花のポスター貼ろうと扇動してる証拠はあるけど。
+1
-1
-
298. 匿名 2025/12/09(火) 17:01:37 [通報]
>>297返信
検察「審査」会ね、ヨコ+1
-0
-
299. 匿名 2025/12/09(火) 17:23:48 [通報]
>>297返信
検察審査会って何するところか知ってますか?
「してない証拠」を出すみたいな悪魔の証明はしなくていいんですよ。むしろ「した証拠」がないとここから起訴にならないと思います。
ちなみに検察審査会で起訴になる確率は1%程度ですよ+2
-1
-
300. 匿名 2025/12/09(火) 17:34:19 [通報]
51以降>>73>>78>>79>>82>>86>>87>>89>>93>>94>>96>>97>>108>>109>>123>>125>>127>>128>>130>>147>>161>>174>>176>>177>>178>>180>>187>>247>>248>>252>>262>>268>>269>>271>>276>>277>>284>>返信
思い出した。
⚫︎『深夜まで』デマ誹謗中傷コメントして、仮眠取って『また早朝から』荒らして、一日中ガルにいる有名な信者
⚫︎故人に対する誹謗中傷
⚫︎デマオンリー
⚫︎過去トピでも反斎藤に詰められてた人ね
寝る間も惜しみ張り付き、病的に執拗なので複数スクショしてます
ここまでに『信者代表的存在感』を晒すなら、堂々と身元明かせばいいのに。
しかもこれは最近少なくなったレベルの、誹謗中傷です。
ドス黒い斎藤同様、あなたの内面が反映されている。
身勝手で執念深く残酷で、『ご遺族が許せない』のはこういところでしょう。
今後も責任取る覚悟ならドンドンやればいい。
⬇️
立花被告逮捕から1カ月 「竹内元県議がメール偽造」の主張も虚偽 神戸地検が裏付け|社会|神戸新聞NEXTwww.kobe-np.co.jp兵庫県の告発文書問題に絡み、1月に死去した竹内英明元県議に関するデマを発信したとして、政治団体「NHKから国民を守る党」党首の立花孝志被告(58)が起訴された名誉毀損(きそん)事件で、神戸地検は「知事を告発した元県民局長の遺族のメールを竹内氏が...
![「質問者以外が大きな声を」「答えないからこうなってる」 斎藤元彦知事会見が紛糾、知事は質問途中で退席]()
+3
-3
-
301. 匿名 2025/12/09(火) 17:38:10 [通報]
>>299返信
一人の信者代表が粘着するのでレスしたまで。
郷原弁護士は、「公選挙法違反も、立花の名誉毀損も自信がある」との見解でしたが見てないの?
「斎藤の件について地検の判断は、どちらに転んでもおかしくなかった」、「だからこそ検事も検察審査会に託したのだろう」これも見てない?
>>99も見てない?
なぜ検察審議会を待たない?+2
-2
-
302. 匿名 2025/12/09(火) 17:38:17 [通報]
>>294返信
別じゃないよ
懲戒処分が適切だったかどうかと責任追及が本当に完了しているかは表裏一体の話
処分が軽すぎたり、甘かったり、形だけだったりすれば
それはすなわち責任を追及しきれていないということになる
だからこそ処分は適切だったのかという検証が
責任追及の完了判定に直結する
これを別の議論と言い張るのは検証をごまかすための方便+1
-1
-
303. 匿名 2025/12/09(火) 17:49:52 [通報]
>>301返信
検察「審査」会って教わっても直さないんだ笑
待てないのはそちらじゃん?結果出てからドヤしてよ笑
ゴーハラ先生の見解に期待してまぁ頑張ってください+2
-0
-
304. 匿名 2025/12/09(火) 17:56:49 [通報]
片山は、返信
斎藤が再当選し、竹内さんが辞職した後に、百条委での証言を翻した卑怯者。
「付箋投げられました」
↓
「付箋投げられてません」
斎藤同様、嘘と卑怯が骨の髄まで染み込んでる。
ここにもXにもいましたね。
審議不明のデマで、故人に対する名誉毀損。今もガルにいるけど。
>>303
タップミスに対するコメントの程度が低過ぎる![「質問者以外が大きな声を」「答えないからこうなってる」 斎藤元彦知事会見が紛糾、知事は質問途中で退席]()
+6
-3
-
305. 匿名 2025/12/09(火) 18:11:44 [通報]
>>304返信
付箋まだ言ってるんだ笑
片山さんは「私に向かって」投げられていませんって言ったまでやん。
それよりも付箋を「文房具を投げつけた」って糾弾する方が悪質だと思ったけど+3
-8
-
306. 匿名 2025/12/09(火) 18:15:10 [通報]
>>304返信
竹内さんって結局元局長のご遺族からのメール作成に偽造ではなく関わってたの?どうなの?+1
-1
-
307. 匿名 2025/12/09(火) 18:19:49 [通報]
>>305返信
まだも何も何故嘘付くの?
百条委での偽証は刑事罰だが。
ゴルフクラブの件も同様。
一つだけ事実があるとしたら。
![「質問者以外が大きな声を」「答えないからこうなってる」 斎藤元彦知事会見が紛糾、知事は質問途中で退席]()
+6
-3
-
308. 匿名 2025/12/09(火) 18:24:53 [通報]
>>307返信
横ですが、あなたは自分がストックしている画像を使う事にばかり気を取られて、論点をすり替え続けていますね+2
-2
-
309. 匿名 2025/12/09(火) 18:25:25 [通報]
>>302返信
あなたの話は矛盾しています
あなたが「完了していない」としたのはひょうご県民連合が
処分が重すぎるとして撤回を求めたからだと言いました
そして今度は懲戒処分が軽すぎるとして完了していないのだと言っています
処分が重すぎるのか軽すぎるのかでは話が違ってきます
恐らくあなたの意見は後者だと思ってすすめます
職員への処分は行政手続きに基づいて正式に下されました
すでに処分は執行され完了しています
この行政処分を不服として訴える法的な手段は期間が過ぎており
本人がお亡くなりになっているため存在しません
処分が甘いというのはあなたの個人的意見です
職員への責任追及が完了したことに変わりありません
斎藤知事の責任追及を薄めさせたいがために職員の件を
持ち出しているとしか思えません
+2
-1
-
310. 匿名 2025/12/09(火) 18:55:08 [通報]
>>306返信
あなたはそのデマを拡散してたの?
どうなの?
報道でとっくに「デマ検証」されてますが。
そして今回、神戸地検が裏付け。
情報源が、逮捕や開示請求を指摘されてるSNSオンリー?
報道を見ずして粘着レスする凄さ…。
![「質問者以外が大きな声を」「答えないからこうなってる」 斎藤元彦知事会見が紛糾、知事は質問途中で退席]()
+4
-1
-
311. 匿名 2025/12/09(火) 19:10:18 [通報]
>>308返信
付箋嘘のどこが、論点のすり替えですか?
辞職されたタイミングで嘘を付いた事に、不信感を感じますよね?
今の時代、カッとなり付箋を投げる上司など稀ですよね。
アンガーマネジメント受ける人物だった証拠です。
斎藤も百条委での「指示していない」嘘。
片山は、同じく情報漏洩と百条委での偽証を行った増山誠とつるみ、悪評高い香椎なつにてデマ配信。
異常事態が兵庫で行われている現実を、ご理解ください。
+2
-2
-
312. 匿名 2025/12/09(火) 19:13:50 [通報]
>>311返信
自己レス
辞職されたタイミング
↓
斎藤が再当選して、竹内さんが辞職されたタイミング+1
-2
-
313. 匿名 2025/12/09(火) 19:24:24 [通報]
>>311返信
机バンバン市長(謝罪されてたしもう言いたかないけど)とか、机バンバンキーボードクラッシュ記者とかおるけどな
あれは一度見たら誰もが忘れられんほどの怒りっぷりだけど、付箋を投げられた片山さんは「はて?投げつけられた?そんなことあったっけ?」くらいのもんだったみたいだけどね
そこを一生突きたいんだね、他にパワハラないもんね。+2
-2
-
314. 匿名 2025/12/09(火) 19:35:45 [通報]
>>313返信
斎藤は裏でしかやらない
あだ名は瞬間湯沸かし器・暴君
いずれにしましても公益通報者保護法違反。
日本で斎藤だけ。
+7
-2
-
315. 匿名 2025/12/09(火) 19:41:28 [通報]
>>314返信
誰から聞いたかはわからない噂話で証拠がないやつね
裏でしかやらないとしたら、アンガーコントロール上手だね笑
表ではどんなに挑発や攻撃されても全くカッとならないで淡々とかわせるってすごいわー
それに対してフリー記者は沸騰しっぱなしだね!+2
-0
-
316. 匿名 2025/12/09(火) 19:41:38 [通報]
>>289返信
ヨコ。
公用PCを押収するより以前に、処分が決まってた理由は?
告発者探しも違法行為。
第三者委に渡るとヤバいから、側近の「第三者委の判断を待ってから」と言われて、拒否したの?
+2
-2
-
317. 匿名 2025/12/09(火) 20:02:32 [通報]
>>289返信
>>299
>>303
>>305
>>313
>>315など
あなた凄いな、朝から深夜までズーッと粘着してる
信者代表3人組?
エグい3人ブロックすれば、ほぼ消えたけど。
+3
-3
-
318. 匿名 2025/12/09(火) 20:13:28 [通報]
>>317返信
粘着してるんはあなたやん?信者3人組とか人数数えてんの?アンカー一個一個確認したりずっといるやん笑
あなたをブロックしたらアンチのコメントごっそり消えたわ
ま、それが活動家のお仕事なら仕方ないね!お疲れ!
ネットで暴れるくらいにしときなね、街で暴れないでね+2
-5
-
319. 匿名 2025/12/09(火) 20:23:41 [通報]
>>318返信
私のコメントはレスしてくるあなた達メインに返してるだけ
あなた達が存在しなければ5〜10回程度かもw
公用PCを押収するより以前に、処分が決まってた理由は?
+3
-2
-
320. 匿名 2025/12/10(水) 09:28:16 [通報]
フジテレビのおねだりデマ報道の情報の裏どりって噂話で作った元局長の告発文だったの?!返信
告発文の真偽の裏どりはせずに公共の電波でデマ垂れ流すなんて…
表現の自由って無敵か
【兵庫県知事選で新事実】フジテレビ番組で暴走コメント…なぜ止めず?アナウンサーの葛藤【高橋弘樹vs西岡孝洋】youtu.beひろゆき、成田悠輔、後藤達也…、新たな視点で経済・社会を見つめ直すビジネス動画メディア「ReHacQ」! 「なぜ会社辞めたんですか!?」 今回のゲストは、元フジテレビアナウンサーの西岡孝洋さんです。 兵庫県の斎藤元彦知事を巡る告発文書問題の際、 「めざまし8...
+2
-3
-
321. 匿名 2025/12/10(水) 14:52:36 [通報]
返信![「質問者以外が大きな声を」「答えないからこうなってる」 斎藤元彦知事会見が紛糾、知事は質問途中で退席]()
+0
-0
-
322. 匿名 2025/12/10(水) 16:10:47 [通報]
返信![「質問者以外が大きな声を」「答えないからこうなってる」 斎藤元彦知事会見が紛糾、知事は質問途中で退席]()
+0
-0
-
323. 匿名 2025/12/10(水) 17:16:18 [通報]
返信![「質問者以外が大きな声を」「答えないからこうなってる」 斎藤元彦知事会見が紛糾、知事は質問途中で退席]()
+0
-0
-
324. 匿名 2025/12/10(水) 20:02:22 [通報]
返信![「質問者以外が大きな声を」「答えないからこうなってる」 斎藤元彦知事会見が紛糾、知事は質問途中で退席]()
+0
-0
-
325. 匿名 2025/12/10(水) 20:41:57 [通報]
七項目くらい不起訴になったんだっけ返信
違法項目をズラズラ並べていた頃のプラカードはそれらしく見えてたのに
いまのは単なる悪口プラカードばっかりになってるやん
悪口だけじゃ頭良く見えないから、これまでの違法項目も書いといた方がサマになるよ
それくらい振り切らないと!+1
-2
-
326. 匿名 2025/12/10(水) 21:02:33 [通報]
こんな奴ら擁護してやらんでええやろ。返信
おねだりしていないとしていた神鍋高原もしれーっと文書修正していたね。+0
-2
-
327. 匿名 2025/12/10(水) 21:52:32 [通報]
知事 スキーウェアたかり事件って結局なんだったの?返信+0
-0
-
328. 匿名 2025/12/10(水) 21:53:11 [通報]
自分が原因で兵庫県を大混乱に陥らせた斎藤。返信
兵庫県愛があれば辞職するはず。
兵庫県より自分が大事。
県民より自分が大事。
そんな知事はいらない。
+3
-2
-
329. 匿名 2025/12/10(水) 21:57:33 [通報]
>>326返信
たかり、おねだり確認されなかった。
↓
秘書課から提供依頼を受けた。
>>320
第三者委の調査結果を、歪曲しようとするデマ発見。
発見したので訂正。![「質問者以外が大きな声を」「答えないからこうなってる」 斎藤元彦知事会見が紛糾、知事は質問途中で退席]()
+1
-2
-
330. 匿名 2025/12/10(水) 22:14:47 [通報]
>>325返信
斎藤は7項目も刑事告発されてたんだ?
反斎藤は、統一やN党お抱え弁護士を使ってスラップ訴訟をする立花と違い、その手は使わないので、法の目をすり抜けながら悪事働いてたのか。+0
-1
-
331. 匿名 2025/12/10(水) 22:23:11 [通報]
>>330返信
ごめん、大げさに言っちゃったわ
不起訴は6項目で、斎藤知事対象のものは3項目だったわ
(朝日新聞2025.11.13の記事より説明図のみ抜粋)![「質問者以外が大きな声を」「答えないからこうなってる」 斎藤元彦知事会見が紛糾、知事は質問途中で退席]()
+0
-0
-
332. 匿名 2025/12/10(水) 22:41:19 [通報]
>331返信
だから信用されない
1、公選挙法違反
↓
検察審議会
2、キックバック
↓
クラファンで足りなかったのか、補助金1億円から4億円に大幅増額
3、ワイン
↓
PR目的と嘘付いて、持ち帰り飲んだ事は認める
4、稲村和美氏への支持を表明した22市長による公選挙法違反
↓
犯罪歴があり在特会でもあるN党議員が告発者
統一の徳永が弁護人
5、稲村氏のXアカウントが凍結された偽計業務妨害容疑
6、稲村氏に関する虚偽の事実をSNSに投稿した公選法違反容疑、2件
以上7件
+0
-3
-
333. 匿名 2025/12/10(水) 22:48:28 [通報]
>>332返信
自己レス
検察審議会
↓
検察審査会
5、6、について
「斎藤と立花のデマに騙された」との主張か?+0
-3
-
334. 匿名 2025/12/10(水) 23:10:59 [通報]
>>332返信
ぜひ、歩道橋や街角アピールでのプラカードにその旨書いてください!
応援してます!+1
-0
-
335. 匿名 2025/12/10(水) 23:35:49 [通報]
>>320返信
リハック長いから途中まで見ただけだけど、めざまし8では告発文書を面白くなるようにパネルで見せて、出演者から「くだらない」と言われてても、まあ内容を見てみましょうよって流したんだね
ジャーナリストが言ったコメントに違和感あったけど個人の責任だからと止めなかったって
この元フジテレビの人いまさらな告白してるね+3
-0
-
336. 匿名 2025/12/10(水) 23:56:23 [通報]
>>335返信
>ジャーナリストが言ったコメントに違和感あったけど個人の責任だからと止めなかったって
立岩陽一郎氏の「あえて言わせてもらいます、知事が人を殺したと」の発言ね
元アナウンサーは、芸人が言ったのなら番組側で止めただろうとも言ってたね
でも、ジャーナリストが「あえて~」とまで言うのだから、止めなかったと
番組スタッフに火の粉がかからないよう必死な感じだったけど、フジTVを辞めたから
証言してくれた、とも言える 今更感だけど+1
-2
-
337. 匿名 2025/12/11(木) 00:15:52 [通報]
あんたら、返信
>>277
みたいな、当時はもっと惨い悪質な誹謗中傷しまくり命を奪ったきた、斎藤立花共和国が言う資格ある?
第三者委員会に渡さずに、あらゆる手口で追い込んだのは斎藤なんで。
側近はちゃんと止めてるのに。
もしも側近が知事なら、誰も死なず、今もあんたらと同様に人生を送っていたでしょう。
重大な罪だぞ。
公益通報者保護法違反。
+1
-2
-
338. 匿名 2025/12/12(金) 17:34:35 [通報]
>>336返信
フリーになったものの仕事ないから話題の人に絡みにいって炎上覚悟で売名行為しにいったのかと思ってた。+2
-0
-
339. 匿名 2025/12/12(金) 20:54:25 [通報]
返信
斎藤知事の「冤罪」報道と公益通報者保護法 ─ 要件・真偽・目的・処分を冷静に検証する|東京ファクトチェック協会(TFA)note.comはじめに 兵庫県の「文書問題」をめぐり、斎藤元彦知事が「公益通報者保護法に違反した」とする言説がSNSや一部報道でいまだに存在します。しかし、制度の趣旨と法的要件、そして本件の事実関係を丁寧に照らし合わせれば、こうした断定は妥当とは言えません。 本稿...
+1
-1
-
340. 匿名 2025/12/12(金) 21:17:31 [通報]
「斎藤マダニ」と呼ばれるマダムのマナーが悪すぎて何とかしてほしい。返信
議会でのマダニの愚行をご存知の方は多いと思うが、芸文(チケットを買わずにロビーで出待ちして騒ぐ)など芸術鑑賞の場でも斎藤マダニの愚行が目立つ。
芸術鑑賞やイベント会場、議会に「斎藤マダニ」は来ないでください!!
+2
-0
-
341. 匿名 2025/12/12(金) 21:27:35 [通報]
>>339返信
ただの個人ブログのくせに、『日本ファクトチェックセンター』のネーミングをパクるなど見苦しいわw
開示請求されて泣き喚け
![「質問者以外が大きな声を」「答えないからこうなってる」 斎藤元彦知事会見が紛糾、知事は質問途中で退席]()
+2
-1
-
342. 匿名 2025/12/12(金) 21:29:34 [通報]
>>340返信
正常会会長による「偽マダム隊」とかいうのが組織されてるらしいんだけど、
あなたは区別がついてるの?![「質問者以外が大きな声を」「答えないからこうなってる」 斎藤元彦知事会見が紛糾、知事は質問途中で退席]()
+0
-0
-
343. 匿名 2025/12/12(金) 21:30:27 [通報]
>>339返信
東京ファクトチェック協会って
ファクトチェック団体ではまっっったくなくて
デマばかり言ってる斎藤信者協会だよねー+3
-2
-
344. 匿名 2025/12/12(金) 22:39:46 [通報]
県外の人にはわからないと思うけど、芸文は阪神淡路大震災からの心の復興のシンボル返信
斎藤が芸文に来てるというだけで、鑑賞もしないのにロビーで奇声を発したり、サインを求める斎藤マダニは迷惑な存在+1
-0
-
345. 匿名 2025/12/12(金) 22:51:52 [通報]
>>343返信
信者が貼るSNSは、全員、デマ誹謗中傷の有名人。
斎藤信者の、議員や弁護士そしてジャーナリストは全員、過去に不祥事、犯罪歴、問題行動などが発覚。
細胞レベルで卑怯卑劣な奴に、類友が寄っていく構図が明確ですね。
全く存在しない利権デマを作り上げ、国の事業すら自分の功績に見せかけ、バレてもデマで押し通す気持ち悪さ。
「総務省時代もめっちゃ変わったおかしな人。何でこういう人を採用したんだって言われてた」by元総務省小西議員
表向きは媚びを売り、一緒に働くと見える本性。
一度でも真実を語ったか、ダ斎藤デマ彦。+1
-2
-
346. 匿名 2025/12/12(金) 23:02:50 [通報]
>>342返信
「斎藤マダニ」はどこかの県の村議みたいに、兵庫県のことをよく知らない人たちがデマに踊らされているだけ。+1
-0
-
347. 匿名 2025/12/12(金) 23:25:19 [通報]
>>345返信
>斎藤信者の、議員や弁護士そしてジャーナリストは全員、過去に不祥事、犯罪歴、問題行動などが発覚。
全員なんて言うと名誉毀損に問われそうだけど?
そもそも、反知事の人間でもバランス感覚のある人なら、ブーメランが何倍にもなって
返ってくるのが分かってるから、あなたみたいな事言わないよ+1
-0
-
348. 匿名 2025/12/12(金) 23:30:17 [通報]
>>347返信
じゃあそうでない人物出して来いよ!
自死するまでやり自死しても誹謗中傷やりまくりのカルトが
井戸県政の手柄を選挙に利用して、嘘つくな!
髪の毛大盛りハゲ。
「子供が通ってる学校で
トイレが凄く綺麗になりました。
クーラーが設置された。
そういう声を聞きます。
自分がやってきた事は決して間違ってなかったんだ…」
+1
-2
-
349. 匿名 2025/12/12(金) 23:38:51 [通報]
>>347返信
延々と誹謗中傷・デマ拡散・名誉毀損を犯してきた、斎藤立花信者の中心人物が残留。
名誉毀損で、丸尾さんからご遺族にここの信者コメントの数々が渡る日。
「怪文書のせいで自死した」理由出せよ。
↓
![「質問者以外が大きな声を」「答えないからこうなってる」 斎藤元彦知事会見が紛糾、知事は質問途中で退席]()
+1
-2
-
350. 匿名 2025/12/12(金) 23:48:49 [通報]
>>349返信
上げてる画像は私の書き込みじゃありませんけど?
お得意のブロックして確かめてくださいよ
+1
-0
-
351. 匿名 2025/12/13(土) 00:30:09 [通報]
>>350返信
マインドが同じ仲間でしょ。
まさか残留組なのに「私は一度も故人お2人のデマ流したり誹謗中傷してません」と言えるの?
+0
-2
-
352. 匿名 2025/12/13(土) 00:37:30 [通報]
>>351返信
私は一度も罪に問われるような事を書いていないと自負してるけど、
あなたや丸尾県議のセンシティブハートだと分かんないわねぇ+2
-2
-
353. 匿名 2025/12/13(土) 01:28:52 [通報]
>>352返信
まあ卑怯だよね。ギリ罪に問われなくてもデマや印象操作、誹謗中傷してきたでしょ。
斎藤信者が他に何をコメントするの?
では「3月文書は公益通報」「告発者捜しは違法」だと認めるんですね。
これも認めますね。
【第三者委 調査報告書】
告発文書には、真実や信者相性のもが多く含まれていた。
県政にとって重大な指摘だった。
よって斎藤は、公益通報者保護法違反である。
「嘘八百・公務員失格」との発言も、パワハラである。
+1
-2
-
354. 匿名 2025/12/13(土) 01:36:02 [通報]
>>353返信
あなたに答えないといけない理由は無いね
あなたの勝手な決めつけに相手してあげる義務も無い
ではお休みなさい+2
-0
-
355. 匿名 2025/12/13(土) 01:55:20 [通報]
>>349返信![「質問者以外が大きな声を」「答えないからこうなってる」 斎藤元彦知事会見が紛糾、知事は質問途中で退席]()
+2
-0
-
356. 匿名 2025/12/13(土) 02:05:00 [通報]
>>353返信![「質問者以外が大きな声を」「答えないからこうなってる」 斎藤元彦知事会見が紛糾、知事は質問途中で退席]()
+3
-2
-
357. 匿名 2025/12/13(土) 02:17:28 [通報]
>>354返信
勝手な決め付けとかブーメランとか言ってますが、あなたは>>325でちゃっかりデマコメントして、>>332で訂正されてますね。
7件不起訴、とポストしてるふくまろの嫁(斎藤のウグイス嬢)も、選挙中に「公約達成率98.8%」とデマ。祖品も同じデマポスト。+1
-2
-
358. 匿名 2025/12/13(土) 02:30:16 [通報]
>>356返信
統一の徳永弁護士が第三者委員会の結果をデマ扱い
反社会的カルト集団が拡散
公用PCを押収するより以前に、処分が決まってた理由を出しな。
+2
-3
-
359. 匿名 2025/12/13(土) 02:36:41 [通報]
>>358返信![「質問者以外が大きな声を」「答えないからこうなってる」 斎藤元彦知事会見が紛糾、知事は質問途中で退席]()
+1
-0
-
360. 匿名 2025/12/13(土) 02:38:38 [通報]
>>355返信
「部下がどうなるかわからない」と脅し
脅迫LINEで追い込み
情報漏洩で追い込み
公用PCを押収するより以前に、処分が決まってた理由まだ?
怪文書のせいで1人自死してる証拠まだ?
+0
-4
-
361. 匿名 2025/12/13(土) 02:44:16 [通報]
>>360返信![「質問者以外が大きな声を」「答えないからこうなってる」 斎藤元彦知事会見が紛糾、知事は質問途中で退席]()
+1
-0
-
362. 匿名 2025/12/13(土) 02:53:41 [通報]
>>355返信
>>356
>>359
>>361
斎藤が、卑怯な印象操作をした証拠をわざわざ出してw
公用PCを押収するより以前に、音声が流出した、処分が決まってた理由を出しな。
+2
-3
-
363. 匿名 2025/12/13(土) 03:20:34 [通報]
>>339返信
>>355
>>356
>>359
>>361
『東京ファクトチェックデマ協会』本人かい?w
1、音声が流出した「公用PCを押収するより以前に処分が決まってた」理由まだ?
2、脅しや、脅迫LINEの説明まだ?
3、住民監査請求で判明した、PC改ざん疑惑に否定しない理由は?
4、怪文書のせいで1人自死してる証拠出せ
5、部下の進言を無視した理由出せ
6、部下の証言を否定した理由出せ
部下
「第三者委員会の結果を待ってから」
斎藤
「時間がかかる」
部下
「知事に進言した」
斎藤
「そんな話は聞いていない」
また気持ち悪いデマ吐いて、部下を追い込み自死者を出すのか⁉️
+2
-3
-
364. 匿名 2025/12/13(土) 03:21:44 [通報]
>>362返信
公用PCを押収するより以前に、処分が決まってたという証拠を出しな+3
-0
-
365. 匿名 2025/12/13(土) 03:39:03 [通報]
>>339返信
>>355
>>356
>>359
>>361
>>364
音声が流出した「公用PCを押収するより以前に処分が決まってた」理由今すぐ出せ!
郷原さんがデマファクトチェックを検討するってよ。
![「質問者以外が大きな声を」「答えないからこうなってる」 斎藤元彦知事会見が紛糾、知事は質問途中で退席]()
+3
-2
-
366. 匿名 2025/12/13(土) 03:46:12 [通報]
>>365返信
「公用PCを押収するより以前に処分が決まってた」証拠今すぐ出せ!![「質問者以外が大きな声を」「答えないからこうなってる」 斎藤元彦知事会見が紛糾、知事は質問途中で退席]()
+2
-1
-
367. 匿名 2025/12/13(土) 03:53:21 [通報]
>>339返信
>>355
>>356
>>359
>>361
>>364
>>366
はい丸尾さん行き決定。
音声が流出した「公用PCを押収するより以前に処分が決まってた」、理由今すぐ出せ!
片山本人も否定してない利用出せ!
↓
ふっちゃん@anti-racism on Xx.comこの部分! 決定的な証拠!? 元県民局長は公用パソコンを違法に押収され公用パソコンの中身を調べられた その公用パソコンを取り調べた上で4つの非違行為が見つかり懲戒処分を受けたとされているけど、実はパソコン押収時にすでに処分は下されている!! https://t...
1、から6、までの理由
今すぐ全部出せ!
+2
-2
-
368. 匿名 2025/12/13(土) 03:56:02 [通報]
>>339返信
>>355
>>356
>>359
>>361
>>364
>>366
追加
7、局長さんは認めていないのに、
「ありもしない内容を作ったと、本人も認めている」
と、百条委員会で偽証した理由今すぐ出せ!
+2
-2
-
369. 匿名 2025/12/13(土) 03:59:45 [通報]
>>367返信
「公用PCを押収するより以前に処分が決まってた」、証拠今すぐ出せ!
阿保は人事異動と懲戒処分の区別もつかないのか!+1
-1
-
370. 匿名 2025/12/13(土) 04:00:11 [通報]
>>367返信
利用(誤
理由(正
5、部下の進言を無視した理由まだ?
6、部下の証言について、百条委員会で知らないと偽証した理由早く+1
-1
-
371. 匿名 2025/12/13(土) 04:06:21 [通報]
クソアンチの勝手な言いがかりな質問に、斎藤知事本人ではない人間の勝手な推測による代弁を引き出すことに何の意味があるのか返信+3
-0
-
372. 匿名 2025/12/13(土) 04:09:06 [通報]
>>339返信
>>355
>>356
>>359
>>361
>>364
>>366
>>369
カルトは、ただの人事異動の通知時に、強引にPC押収するのか⁈
音声が流出した「公用PCを押収するより以前に処分が決まってた」、理由今すぐ出せ!
片山本人も否定してない利用出せ!![「質問者以外が大きな声を」「答えないからこうなってる」 斎藤元彦知事会見が紛糾、知事は質問途中で退席]()
+2
-3
-
373. 匿名 2025/12/13(土) 04:11:08 [通報]
怪文書のせいで1人自死してる証拠出せ返信
名誉毀損に該当するデマか?
+1
-2
-
374. 匿名 2025/12/13(土) 04:14:43 [通報]
>>372返信
「公用PCを押収するより以前に処分が決まってた」、きちんとした証拠今すぐ出せ!![「質問者以外が大きな声を」「答えないからこうなってる」 斎藤元彦知事会見が紛糾、知事は質問途中で退席]()
+1
-2
-
375. 匿名 2025/12/13(土) 04:16:41 [通報]
>>339返信
>>355
>>356
>>359
>>361
>>364
>>366
>>369
>>374
局長さんは認めていないのに
「ありもしない内容を作ったと、本人も認めている」
と、百条委員会で偽証した理由今すぐ出せ!
卑怯なデマで人の命を奪い
卑怯なデマで逃げるな!+2
-2
-
376. 匿名 2025/12/13(土) 04:23:26 [通報]
>>339返信
>>355
>>356
>>359
>>361
>>364
>>366
>>369
>>374
通報スクショ。
PC押収時に処分を通知する音声。
「公用PCを押収するより以前に処分が決まってた」、理由今すぐ出せ!
片山本人も否定してない理由早く出せ!
X経由で通知するので開示請求リストに載るかもよ。
![「質問者以外が大きな声を」「答えないからこうなってる」 斎藤元彦知事会見が紛糾、知事は質問途中で退席]()
+2
-3
-
377. 匿名 2025/12/13(土) 04:23:36 [通報]
>>375返信
百条委員会で偽証したという証拠を今すぐ出せ!+2
-1
-
378. 匿名 2025/12/13(土) 04:26:07 [通報]
>>339返信
>>355
>>356
>>359
>>361
>>364
>>366
>>369
>>374
脅しや脅迫LINEの説明責任早く出せ+0
-2
-
379. 匿名 2025/12/13(土) 04:34:42 [通報]
>>339返信
>>355
>>356
>>359
>>361
>>364
>>366
>>369
>>371
>>374
>>377
百条委員会で偽証。
見てないのにデマ出してきたのか?
ヤバいな。
↓![「質問者以外が大きな声を」「答えないからこうなってる」 斎藤元彦知事会見が紛糾、知事は質問途中で退席]()
+0
-1
-
380. 匿名 2025/12/13(土) 04:37:06 [通報]
>>339返信
>>355
>>356
>>359
>>361
>>364
>>366
>>369
>>371
>>374
>>377
定例会見で
「県民局長の流出された情報は、真実かどうかわからない」と言う質問に、斎藤がうろたえ否定しなかった理由出せ。
今すぐね。
+2
-2
-
381. 匿名 2025/12/13(土) 04:39:45 [通報]
>>379返信
それが偽証であるという証拠を出せ!
+2
-0
-
382. 匿名 2025/12/13(土) 05:04:24 [通報]
>>339返信
>>355
>>356
>>359
>>361
>>364
>>366
>>369
>>371
>>374
>>377
>>381
事実情報を見ずに読まずに狂いまくるカルト
ヤバいな
第三者委の報告会見、全部見た証拠出せ!
![「質問者以外が大きな声を」「答えないからこうなってる」 斎藤元彦知事会見が紛糾、知事は質問途中で退席]()
+1
-2
-
383. 匿名 2025/12/13(土) 05:17:22 [通報]
>>339返信
>>355
>>356
>>359
>>361
>>364
>>366
>>369
>>371
>>374
>>377
>>381
部下の「公益通報の結果が出るまで、処分を待つべき」との進言についても
百条委員会で「言ってない」と偽証した理由
今すぐ出せ!
今すぐ出せ!
+1
-2
-
384. 匿名 2025/12/13(土) 05:26:06 [通報]
>>339返信
>>355
>>356
>>359
>>361
>>364
>>366
>>369
>>371
>>374
>>377
>>381
カルト教祖と信者で、どれほどのデマや誹謗中傷により命を奪ってきたか、安易に想像できるわ
今すぐ出せ![「質問者以外が大きな声を」「答えないからこうなってる」 斎藤元彦知事会見が紛糾、知事は質問途中で退席]()
+2
-2
-
385. 匿名 2025/12/13(土) 05:34:38 [通報]
「県民局長の流出された情報は、真実かどうかわからない」との質問に、斎藤がうろたえ否定しなかった理由は?返信
早く出せ。+1
-2
-
386. 匿名 2025/12/13(土) 07:29:08 [通報]
群馬から来る人など「斎藤マダム」は県外の兵庫県のことをよく知らないデマに騙されたかわいそうな女性たち。返信
もともと騙されやすい人たちなので、様々な勧誘の場にもなっている。+1
-3
-
387. 匿名 2025/12/13(土) 07:30:00 [通報]
偽証だ偽証だと言うならなぜ偽証罪に問わないんですか?返信
斎藤知事を罪人にしたい告発好きな弁護士や教授は何してるんですか?+3
-1
-
388. 匿名 2025/12/13(土) 07:47:25 [通報]
『芸文』、『斎藤マダニ』、『群馬』に反応して一晩中暴れてた人がいるけど、何か都合悪いの?返信
芸文でチケット買わずにロビーで斎藤を出待ちして騒いだり、議会の傍聴での愚行で有名な『斎藤マダニ』?+0
-0
-
389. 匿名 2025/12/13(土) 08:21:49 [通報]
返信
斎藤マダニ=斎藤マダム+0
-0
-
390. 匿名 2025/12/13(土) 08:54:03 [通報]
やっぱりリハックの反響はすごい返信
あの番組は高橋Pでもってる+3
-1
-
391. 匿名 2025/12/13(土) 11:23:27 [通報]
>>390返信
次期エースと謎に持ち上げられてた奥谷のメッキが剥がれてよかったわ+3
-1
-
392. 匿名 2025/12/13(土) 11:36:04 [通報]
>>390返信
めざまし8のおねだりパワハラ報道の裏取りが局長の怪文書からって実質裏取りしてないじゃんね+3
-1
-
393. 匿名 2025/12/13(土) 12:17:51 [通報]
>>390返信
立岩陽一郎の人殺し発言がジャーナリストの表現の自由なんてめざまし8ヤバすぎる+2
-1
-
394. 匿名 2025/12/13(土) 16:41:23 [通報]
リハックもフジテレビも見ないから承知してないわ返信+1
-1
-
395. 匿名 2025/12/13(土) 16:57:28 [通報]
起訴された立花は人殺し?返信
立花のSNSを、選挙中に広めて追い詰めた2馬力斎藤。
岸口は片山の代理。
片山は斎藤の指示?
指示者は人殺しかな?![「質問者以外が大きな声を」「答えないからこうなってる」 斎藤元彦知事会見が紛糾、知事は質問途中で退席]()
+2
-2
-
396. 匿名 2025/12/13(土) 17:10:34 [通報]
いつもの残留信者。返信
夜通しの自己紹介ご苦労様。
朝まで異常粘着デマ、仮眠取ってまた粘着する狂気。
>277がこれ以降ピタリと止みIP変えてるだろう信者と同じパターンだね。本人?
>>277
「怪文書のせいで1人自死してる」証拠出してね。
人の命を軽視する信者…気持ち悪い
竹内さんご遺族が告訴したので、次は局長さんをターゲットにしたの?
今後全トピで拡散されても仕方ないね。
+3
-2
-
397. 匿名 2025/12/13(土) 19:12:23 [通報]
>>339>>355返信
>>356>>359
>>361>>364
>>366>>369
>>371>>374
>>377>>381
>>392>>393
>>387
故人に対する名誉毀損を訴えないのかという信者コメントが多数あったが、結局訴えられ起訴されたね。
日本でも初めてだとか。
部下や奥谷さんが、斎藤を偽証罪で訴えれば、これまでのように嫌がらせや脅迫をする信者が湧いてくるでしょうね。
第三者委の証言や第三者委の報告を知らずに、挙げ句の果てには「第三者委がデマだ」との「デマX」貼るあなたも、張り付いてデマ誹謗中傷コメント続行するの?
第三者委の報告書がデタラメの証拠出して。
いつ誰がどういった経緯を経て取材したの?事実なんでしょうね!
+1
-1
-
398. 匿名 2025/12/13(土) 19:46:39 [通報]
>>395返信
>今年1月、自殺したとみられる元兵庫県議の男性について、「亡くなったのは立花氏のせいだという報道を見て殺意が確定的になった」と話しているという。
https://www.jiji.com/sp/article?k=2025040100765&g=soc
+0
-0
-
399. 匿名 2025/12/13(土) 20:06:30 [通報]
>>398返信
立花斎藤カルト教とカルト信者のせいでしょう。
「サリンをまかないオウム」と地裁・高裁で判決出るような、手口使う集団だから。
「湾岸利権にメスを入れてくれたから投票したと話す人たちもいた」
利権デマ、全くの嘘を平気で作って平気で流すS信。
![「質問者以外が大きな声を」「答えないからこうなってる」 斎藤元彦知事会見が紛糾、知事は質問途中で退席]()
+2
-2
-
400. 匿名 2025/12/13(土) 21:32:52 [通報]
>>399返信
ヤバいね+0
-1
-
401. 匿名 2025/12/13(土) 21:36:11 [通報]
議会を傍聴していた斎藤マダニが県民連合の県議に唾を吐いて、暴言も!返信
暴行罪、侮辱罪ですよね?+3
-1
-
402. 匿名 2025/12/13(土) 22:51:44 [通報]
>>401返信
迎山志保議員ですよね。かなりショックだったでしょう。
マダニは男性ではなく優しい女性を狙ったのでしょう。
この異様性、まともな話が通じないわけです↓![「質問者以外が大きな声を」「答えないからこうなってる」 斎藤元彦知事会見が紛糾、知事は質問途中で退席]()
+2
-1
-
403. 匿名 2025/12/13(土) 23:37:05 [通報]
>>401返信
またデマ?
悪質だな+2
-3
-
404. 匿名 2025/12/14(日) 11:55:38 [通報]
>>399返信
今夏、芸文の公演に行った時にたまたま斎藤知事が鑑賞に来ていて、終演後にチケットを買わずにロビーで出待ちしている斎藤マダム(最近はマダニと呼ぶ)の集団がいた
カルトみたいな気持ち悪さが漂う人たちで、騒いだり知事にサインをねだったりして異様な感じ
斎藤マダムによる県議に唾吐き・暴言吐きは許されない
議会傍聴の名簿確認、防犯カメラで犯人特定されるだろう
+3
-0
-
405. 匿名 2025/12/14(日) 13:01:07 [通報]
>>402返信
斎藤マダニはもともと選挙の時に、斎藤を応援している人がいることを演出するために動員されたN信や壺のような人たち。
他には、N国・立花に虚偽の情報を流して維新をクビになったデマ県議などから発信されるデマを信じて、マダニに加わる騙されやすいマダムもいるね。
マダニ同士のLINE交換は注意した方がいいよ!
もともとデマに騙されやすい人たちなので、ネットワークビジネスやカルト勧誘のターゲットにされますよ!
+2
-1
-
406. 匿名 2025/12/14(日) 16:08:05 [通報]
>>405返信
それで「斎藤が龍と血を分け神に仕える存在」という、恐怖の洗脳と妄想に支配されるのですね。
統一教祖やオウム尊師と同レベルの神々しい存在なので、その神が喜ぶ多額の金を差し出し、独自で作成したデマを流すのか?w
更に、その神の不正を暴こうものなら、あらゆる手段で追い込み掛け命すら奪う宗教とは…。
今後、山上被告のような犠牲者が生まれない事を心底切望します(この犯罪行為は擁護できないが)+0
-1
-
407. 匿名 2025/12/14(日) 16:15:00 [通報]
おもらし三兄弟のデマを拡散したり、称賛する役割の魔阿喪っ兎隊が怪しすぎる〜返信
兵庫県怖〜い+1
-1
-
408. 匿名 2025/12/14(日) 16:34:55 [通報]
議会が行われた兵庫県公館は現在工事中で、一般の人で中に入れるのは傍聴申込をした人だけ。唾吐きマダムを見つけるのは簡単。返信
斎藤マダムの間ではほぼ特定できてるみたい。マダムにも派閥があるから、すぐ漏れるでしょう。+1
-1
-
409. 匿名 2025/12/14(日) 19:36:10 [通報]
マーモット隊が議会に動員かけたという噂は本当ですか?返信
このスレにいるマーモット隊の人、教えて!
昨日から急に静かになったけど+0
-0
-
410. 匿名 2025/12/14(日) 20:01:27 [通報]
返信![「質問者以外が大きな声を」「答えないからこうなってる」 斎藤元彦知事会見が紛糾、知事は質問途中で退席]()
+0
-0
-
411. 匿名 2025/12/14(日) 21:16:47 [通報]
>>401返信
>>404
他人に唾を吐きかける感性をどこで学んだのか、警察で尋問して欲しいところ。
モモがXで「そんな人には見えない」と投稿してるので、デマで多勢を騙す事に快感すら覚えて増殖する常連でしょう。
斎藤なら、見せしめのために、その場で警察に通報するでしょうね。
斎藤は、この唾吐き加害者と挨拶をする仲であっても「存じ上げない」と迷いなく切り捨て、「人を誹謗中傷したり傷つける行為は…」とテンプレ出してくるでしょう。
心中はザマァと思いつつ、自分の評価を下げないために、次回からはその加害者が来ても無視。
骨つぼ由美子に対しても「いつも温かく応援していただいている村議のかたです」とは言わずに「誰それ?」扱い。
「この老婆と知人だと思われる事すらマズい」という認識があるからでは笑。
須田慎一郎w
+1
-1
-
412. 匿名 2025/12/14(日) 21:32:13 [通報]
>>411返信
昨日のマーモット隊のマダムの発信は、犯人は女性だと勘違いさせるためにわざとやったんだね+0
-0
-
413. 匿名 2025/12/14(日) 22:18:29 [通報]
本当にデマだったんだね返信
悪質だなアンチ+1
-1
-
414. 匿名 2025/12/14(日) 22:33:31 [通報]
アンチではなく、斎藤を応援するマーモット隊のマダムが昨日の早朝に、犯人を知ってるかのような投稿をXにしたのが原因。確信犯。返信
ここのスレに昨日の早朝、狂ったように連投してた人がいるけど同じ人かも。+1
-1
-
415. 匿名 2025/12/14(日) 22:35:02 [通報]
唾吐き犯罪者が男なら罪が変わるの?返信
ねちっくデマ粘着して無駄に荒らすあんたが一番悪質
信者のヒエラルキーw
+1
-1
-
416. 匿名 2025/12/14(日) 22:52:09 [通報]
マーモット隊 チッ返信+0
-0
-
417. 匿名 2025/12/14(日) 23:02:25 [通報]
ドンマッツ師はリンク先の動画で、迎山県議と立ち話をして聞いた話として、マダムから唾を吐かれたと言っている(19分頃~)返信
被害者本人から直接話を聞いたのに、どうして男女を取り違えるのか?
こちらの方が確信犯では
+2
-0
-
418. 匿名 2025/12/14(日) 23:05:18 [通報]
県議が議会傍聴をした人に唾を吐かれ、暴言を浴びせられたのは事実。返信
斎藤支持者が、犯人の性別誤認するよう仕込みをしたのも事実。+1
-1
-
419. 匿名 2025/12/14(日) 23:09:51 [通報]
>>414返信
PCの中身を知る前に、PCを押収。
その時すでに決まってた処分を通知。
これを「阿保は人事異動と懲戒処分の区別もつかないのか!」と言ってのけた信者だからね。人事異動w
斎藤の妻とは育ちも知能も違いそうだ。
唾吐き犯罪者が男でも女でも、同じ罪。
むしろ男が女性にやるのはもっと卑怯。
以前、立花の演説中に、批判者の女性に向かい「お前コロスぞ」と暴言を吐いた時、その場にいたちだい氏が「お前は弱い人や女性に向かって行くのぅ、こっちに来いや!」と女性を守るシーンを思い出しました。+2
-1
-
420. 匿名 2025/12/15(月) 09:08:40 [通報]
逮捕された立花孝志に、デマ情報を流して維新をクビになった県議を応援するために結成されたのがマーモット隊なのですね返信
県議の投稿に「◯◯さん、ステキです!」「さすが◯◯さんです!」などとフォロー+0
-1
-
421. 匿名 2025/12/15(月) 12:58:54 [通報]
マダム率いる「マーモット隊」返信
恐ろしい。。。+0
-0
-
422. 匿名 2025/12/15(月) 17:13:14 [通報]
返信![「質問者以外が大きな声を」「答えないからこうなってる」 斎藤元彦知事会見が紛糾、知事は質問途中で退席]()
+0
-0
-
423. 匿名 2025/12/15(月) 17:24:23 [通報]
返信![「質問者以外が大きな声を」「答えないからこうなってる」 斎藤元彦知事会見が紛糾、知事は質問途中で退席]()
+0
-0
-
424. 匿名 2025/12/15(月) 17:32:23 [通報]
>>423返信![「質問者以外が大きな声を」「答えないからこうなってる」 斎藤元彦知事会見が紛糾、知事は質問途中で退席]()
+0
-0
-
425. 匿名 2025/12/15(月) 17:36:23 [通報]
>>424返信![「質問者以外が大きな声を」「答えないからこうなってる」 斎藤元彦知事会見が紛糾、知事は質問途中で退席]()
+0
-0
-
426. 匿名 2025/12/15(月) 17:38:53 [通報]
返信![「質問者以外が大きな声を」「答えないからこうなってる」 斎藤元彦知事会見が紛糾、知事は質問途中で退席]()
+1
-1
-
427. 匿名 2025/12/15(月) 17:44:37 [通報]
>>426返信![「質問者以外が大きな声を」「答えないからこうなってる」 斎藤元彦知事会見が紛糾、知事は質問途中で退席]()
+1
-1
-
428. 匿名 2025/12/15(月) 18:39:27 [通報]
新長田??返信
あの辺、そんなに見てくれる人いるかな・・・
元町や三宮では許可が下りなかったん?+0
-3
削除すべき不適切なコメントとして通報しますか?
いいえ
通報する








































































「質問者以外が大きな声を」「答えないからこうなってる」 斎藤元彦知事会見が紛糾、知事は質問途中で退席: J-CAST ニュース