ガールズちゃんねる
  • 492. 匿名 2025/08/29(金) 18:10:55 

    >>55
    その通り
    日本人の貧困家庭は自助努力ばかり要求されて殆ど援助が受けられないのに外国人居住の援助金はあっさり下りる
    おかしいよね?
    日本人なのにきちんとしたご飯が食べられない子供達が少なからずいるのにそれは知らん顔

    +60

    -0

  • 1200. 匿名 2025/08/30(土) 07:26:50 

    >>492
    しかも日本人への暴力は全部不起訴だし最悪

    +16

    -0

  • 2642. 匿名 2025/08/30(土) 15:02:37 

    >>492
    そう?非課税世帯なんて非課税な上に給付金今までいくらもらってると思ってるの?
    外国への援助だけでなく、無駄な給付金もやめてほしい。

    +5

    -0

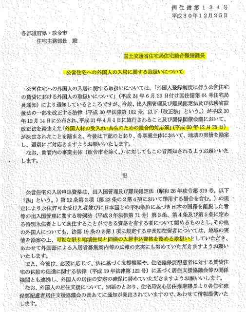
  • 3014. 匿名 2025/08/31(日) 10:39:58 

    >>492
    国土交通省は「公営住宅に外国人も地域住民と同様に入居資格を認め、
    外国語広報も充実するよう努めよ」と通知。
    入居選考は資産でなく所得で決まり、資格外活動留学生は低所得で有利。
    日本人が落選し、外国人に占められる構図は制度の欠陥で日本人が団地に入れない時代が来る。

    +8

    -0